Welcome to the new IOA website! Please reset your password to access your account.

The SOUNDS project: towards effective mitigation of underwater noise from shipping in Europe

 

Erica Cruz , Thomas Lloyd , Frans Lafeber , et al.

 

Citation: Proc. Mtgs. Acoust. 47, 070021 (2022); doi: 10.1121/2.0001638

 

View online: https://doi.org/10.1121/2.0001638

 

View Table of Contents: https://asa.scitation.org/toc/pma/47/1

 

Published by the Acoustical Society of America

 

Articles you may be interested in:

 

Measurements of shipping, fin whales, earthquakes and other soundscape components at the Lofoten- Vesterålen Observatory, Norway (2018-2019)

 

Proceedings of Meetings on Acoustics 47, 070017 (2022); https://doi.org/10.1121/2.0001619

 

A methodology to define underwater acoustic radiated noise norms for small commercial vessel classes using neural networks

 

Proceedings of Meetings on Acoustics 47, 070019 (2022); https://doi.org/10.1121/2.0001633

 

Acoustic source localization in underwater environment using set methods

 

Proceedings of Meetings on Acoustics 47, 070023 (2022); https://doi.org/10.1121/2.0001643

 

Vector acoustic and polarization properties of underwater ship noise

 

The Journal of the Acoustical Society of America 151, 3818 (2022); https://doi.org/10.1121/10.0011410

 

A functional regression analysis of vessel source level measurements from the Enhancing Cetacean Habitat and Observation (ECHO) database

 

The Journal of the Acoustical Society of America 152, 1547 (2022); https://doi.org/10.1121/10.0013747

 

Determining optimal time interval and frequency band of ship noise spectrograms for seabed classification

 

Proceedings of Meetings on Acoustics 47, 070016 (2022); https://doi.org/10.1121/2.0001625

 

 

 

The SOUNDS project: towards effective mitigation of underwater noise from shipping in Europe

 

Erica Cruz

 

Department of Environment and Acoustics, Blue Ocean Sustainable Solutions, Lda, Ericeira, 2655-344, PORTUGAL; ecruz@blueoasis.pt

 

Thomas Lloyd, Frans Lafeber and Johan Bosschers

 

Maritime Research Institute Netherlands, Wageningen, NETHERLANDS; t.lloyd@marin.nl ; f.Lafeber@marin.nl ; j.bosschers@marin.nl

 

Guilherme Vaz

 

Blue Ocean Sustainable Solutions, Lda, Ericeira, 2655-344, PORTUGAL; gvaz@blueoasis.pt

 

Samy Djavidnia

 

EMSA: European Maritime Safety Agency, Lisbon, PORTUGAL; samy.djavidnia@emsa.europa.eu

 

Continuous underwater noise from shipping has been identified as one of the main contributors to ambient noise levels in the oceans. Notwithstanding the potential impacts on marine life, the subject started receiving attention from international and regional regulatory bodies only very recently. Last year, the European Maritime Safety Agency commissioned a study to consolidate information about continuous underwater noise from shipping in order to derive recommendations for a future multi-stakeholder strategy within Europe. The work reviewed information about sources of continuous noise, environmental impacts, the policies in place to manage underwater noise and available mitigation measures to reduce noise levels. Effective management of underwater noise from ships is a multi-sectoral challenge requiring coordination between different policies and stakeholders. Based on an online survey and a number of interviews, it was possible to elucidate: 1) how different stakeholders interact; 2) the main drivers for addressing underwater noise; and 3) possible strategies for tackling the subject effectively. Additionally, considerations and lessons learned from ECHO program in Canada were analysed as a case study. The paper will describe the main activities carried out in the project, focusing on recommendations for effective mitigation of ship noise.

 

1. INTRODUCTION

 

The Oceans play a vital role in supporting ecosystems and regulating the global climate. Numerous marine species rely on sound to survive, using acoustic signals for communication, finding mates, feeding and protection. Studies show that anthropogenic sounds can negatively impact species at different levels, such as reducing hearing ability, inducing physiological changes and physical damage of sensory organs.

 

Underwater radiated noise (URN) from shipping is recognised as one of the main pervasive sources contributing to the underwater acoustic soundscape (Hildebrand, 2009; Thomson & Barclay, 2020), and was included as a dedicated chapter in the recently published Second World Ocean Assessment (Širović et al., 2021). Although the size of the total world shipping fleet tripled between 1948 and 2008 – equivalent to a 5 dB increase in noise levels (Hildebrand, 2009) – the measured increase is in fact 20 dB since the 1950s, indicating that individual ships have become noisier (Frisk, 2012).

 

One relevant aspect related to underwater noise pollution is its transboundary nature, which requires cooperation at international and regional level. It is therefore being addressed by high-level international bodies, such as the European Union (EU) and United Nations. Instruments being developed by the International Maritime Organization (IMO), such as the “Guidelines for reduction of underwater noise from commercial shipping to address adverse impacts on marine life” (IMO, 2014) and the Marine Strategy Framework Directive (MSFD) at European level (EU, 2017), as well as other regional agreements, are playing a key role to move forward on the topic in Europe.

 

Furthermore, addressing the issue of URN from shipping requires a multidisciplinary, multi-party approach, involving a wide range of stakeholders, including researchers, authorities, classification societies and environmental organisations, ship designers, builders, operators and owners, among others. Therefore, next to the identification of research needs, it is important to engage with stakeholders as part of the definition of future strategy.

 

This study, Status of Underwater Noise from Shipping (SOUNDS), initiated by the European Maritime Safety Agency (EMSA), aims to summarise the status regarding continuous URN from shipping in European waters, and provide recommendations on possible future activities, focusing on four main topics: characteristics and quantification of noise sources from different ship types; impacts on marine life; existing policies; and mitigation measures for the abatement of ship noise and noise-related impact. The work was broadly divided into an extensive literature review and stakeholder consultation activities.

 

2. MATERIAL AND METHODS

 

The study consisted of a literature review, survey and interviews.

 

The main sources of information considered for the literature review were peer-reviewed publications, technical reports, and official regulatory documents. The internet was the primary means of obtaining information, focusing the search on existing policies, noise sources, environmental impacts, and mitigation measures, using combinations such as “underwater noise”, “ship noise”, “underwater noise impact”, “underwater noise mitigation”. A total of 309 sources were reviewed and compiled in a dedicated database (Cruz et al., 2021).

 

The survey was developed in order to characterise the responders, identify the relationships between stakeholders, obtain opinions on possible mitigation approaches and ask questions about availability of data for studying underwater radiated noise and recommendations for future work. A copy of the survey can be found in Cruz et al. (2021). It was distributed to several hundred stakeholders, including shipbuilders, marine suppliers, classification societies, naval architects, engine manufacturers, associations of ship owners, ship owners/managers and ship’s master, crew, IMO, European Commission, research organisations, port state control authorities and maritime and environmental organisations. In total 100 responses were received.

 

A total of 17 interviews were carried out with persons representing ship owners and operators, associations of ship owners, classification societies, regulators, policy advisors, research organisations (noise sources and environment) and environmental organisations.

 

3. RESULTS

 

A. Noise Sources

 

I. Sources and General Characteristics

 

Ships generate continuous noise over a wide range of frequencies. The spectrum contains tonal, narrowband and broadband components, with the highest source levels typically found at low frequencies – below the 10th harmonic of the blade passage frequency (BPF) (Bretschneider et al., 2014). Both tonal and broadband sound are important in the context of environmental impact on marine animals: the former can generate the highest levels, while the latter radiates more sound energy in total over a large frequency range. Broadband noise is therefore more likely to radiate at frequencies which coincide with those used by marine animals. An overview of noise sources from merchant ships, divided into three main categories of propeller, hull and machinery, is given in Figure 1, including the expected contribution to URN. Since most ship propellers experience cavitation at their design speed, and singing is less common, cavitation noise is typically the dominant source, and focus of research activities including mitigation. However, machinery noise remains relevant since it generates strong tones at low frequencies and is present over a wide range of ship speeds. More details can be found in Cruz et al. (2021).

 

 

Figure 1. Overview of continuous noise sources from ships (adapted from Bretschneider et al., 2014). URN contribution: green = low; orange = medium; red = high.

 

II. Measuring and Monitoring

 

Measurement of ship URN is essential as part of impact assessment and mitigation exercises, while also providing validation data for modelling purposes. Dedicated measurements are used to verify the performance of individual vessels with noise-related design specifications. Opportunistic measurements are made when vessels pass monitoring stations, which may have the aim of estimating (the contribution of shipping to) ambient sound levels, and analyse temporal trends. The main challenge of both types of measurements is the accurate determination of a vessel’s source levels, which is required both for classification and modelling purposes. Uncertainties in the final source levels derive from differences in measurement procedures, as well as how the received levels are converted to source levels, hampering comparison between different vessels and measurement locations (Chion et al., 2019). The widespread adoption of industry guidelines (ISO, 2016; 2019) will help to reduce this, although these are currently only valid for deep water conditions, with procedures for shallow water currently under development. Due to the complexity and (in the case of dedicated measurements) expense of performing and analysing noise measurements using deploying hydrophones, alternative procedures using on-board sensors have gained popularity, and are allowed for vessels with diesel-electric propulsion systems under Det Norske Veritas (DNV) Silent class procedures (DNV GL, 2018), with further research being performed in the Protect Marine Life From Noise Pollution (PIAQUO) project. Another approach – still in its infancy – is the use of an aerial drone to deploy a hydrophone (Atlar et al., 2021) which reduces background noise by allowing the system to move with the current.

 

Ambient sound monitoring is required for the assessment of Good Environmental Status (GES) proposed in the MSFD, motivating the publication of guidance on the establishment of such activities (Dekeling et al., 2014). Numerous sound monitoring activities have been performed in European waters, with some databases of ship sound recordings and spectra also publicly available. However, the largest effort until now in terms of reporting and analysis of ship source level spectra is the Enhancing Cetacean Habitat and Observation (ECHO) Program at the Vancouver Fraser Port Authority (VFPA) in Canada (VFPA, 2021).

 

III. Modelling and Mapping

 

Simplified models of ship source levels are important as input for noise footprint predictions, and the generation of sound maps, which ultimately support marine spatial planning activities. Numerous models have been developed (see the reviews by Liefvendahl et al. (2015) and Chion et al. (2019)). The most commonly used models are parametric models which predict broadband spectral source levels. In its simplest form this type of model assumes a baseline spectrum which is modified using main ship-related parameters, primarily speed and size, both of which are available from Automatic Identification System (AIS) data, making the model accessible for sound mapping purposes. More complex composite parametric models, which predict a total spectrum based on the logarithmic sum of a number of separate models for different noise generation mechanisms, are also available (Audoly et al., 2014; Wittekind, 2014). However, in the case of the Wittekind model, this requires additional input parameters not readily available from AIS which should be estimated empirically if the model is to be applied for sound mapping of vessel traffic (Jalkanen et al., 2018). The accuracy of parametric models can be improved by distinguishing between ship types (typically those identifiable from AIS data). This was done by MacGillivray and de Jong (2021), who showed an improved agreement against measured results when using this approach compared to traditional models. It is also noted that models coupled directly to AIS data present certain limitations; for example, a lack of information about the propulsion system, therefore requiring access to (commercially available) ship particulars databases, or that sound from smaller vessels – which do not carry an AIS transponder – could dominate the soundscape in certain regions (Hermannsen et al., 2019).

 

Propagation modelling is also important in the context of ship noise assessment, since the propagation loss is required both when deriving source levels from received levels, and for predicting noise footprint from (modelled) source levels. Various effects may be important depending on the water depth and source-receiver distance, including bathymetry, seabed properties and sound speed depth profile, which are often unknown and must be estimated. While the Lloyd’s mirror effect is the main contribution to propagation loss at typical source-receiver distances in deep water (ISO, 2019), shallow water conditions are common in European waters. Propagation models have been reviewed by Wang et al. (2014) and Etter (2012), while Bagocius and Narscius (2018) focused on simplified approaches for shallow water. Test cases for the evaluation of models and their uncertainties have also been defined (Binnerts et al., 2019).

 

Sound maps are a tool which can be used for environmental impact assessment and marine spatial planning, by looking at spatial and temporal variations in cumulative SPL within a particular geographical area. By combining information on ship traffic and source levels, and propagating this to a grid of receivers, a map can be generated, providing the possibility of comparing ship sound levels to other sound sources in order to assess the anthropogenic contribution to the total soundscape (Farcas et al., 2020). This approach is seeing increasing application, for example in the recent EU-funded projects: Baltic Sea information on the acoustic soundscape (BIAS), PIAQUO, Suppression Of Underwater Noise Induced by Cavitation (SONIC), Joint Monitoring Programme for Ambient Noise North Sea (JOMPANS) and Joint Framework for Ocean Noise in the Atlantic Seas (JONAS), while in the Developing Solutions to Underwater Radiated Noise (SATURN) project maps of acoustic particle velocity will be generated since fish and invertebrates are sensitive to this quantity as opposed to sound pressure (Nedelec et al., 2016).

 

B. ENVIRONMENTAL IMPACTS

 

So far, it has been observed that URN from ships can impact different groups of marine life, including cetaceans, fish and invertebrates. Cetaceans have received most attention until now, with a focus on certain species due to the easiness of finding and detecting changes resulting from the exposure (Erbe et al., 2019). Most of the studies are focused on wild species contrasting with studies carried out for fish and invertebrates, which are mostly conducted in a laboratory. Laboratory experiments typically use playback of vessel noise, including commercial boats, leisure and fishing vessels.

 

In general, underwater noise from all ship types of ships overlaps with the hearing frequency range of all the groups of species (Figure 2). In particular, underwater noise from large container ships overlap with the hearing range of baleen whales.

 

Cetaceans use sound to interact with environment either passively or actively. The frequency range they use as well as the type of vocalisations change according to the group of species and their behaviour. For example, whistles are usually connected to social interactions in toothed whales (Janik & Sayigh, 2013; Shapiro, 2006), while clicks are connected to navigation and detection of obstacles (AU, 2018). Reported observed impacts commonly refer to behavioural changes (e.g. swimming and diving patterns) (Nowacek et al., 2001, McKenna, 2011) and acoustic changes (e.g. frequency of the calls, duration and rate) (Luis et al., 2014, Buckstaff, 2004 and Castellote et al 2012). These impacts are mentioned for different types of vessels, such as commercial ships, ferries and fishing vessels and were already observed in 23 species inhabiting European Seas, of which four are classified as endangered, critically endangered, or vulnerable according to the International Union for Conservation of Nature’s Red List of Threatened species (IUCN, 2022). Not all studies refer to operational conditions of the vessels, but those that do so usually refer to the speed. Few of them mention the noise source levels, received levels or changes in background noise levels due to the presence of vessels.

 

As for cetaceans, acoustic cues and sound are used by fish to perceive their environment (Popper et al., 2014). Several papers and reports point out short-term, transient effects and long-term chronic effects on fish caused by noise from small boats to ships. Evidence of impacts related to shipping noise includes stress inducing behavioural responses (Nichols et al. 2015, de Jong 2020), masking and hearing loss (Hawkins & Popper, 2017, de Jong 2020).

 

The group of invertebrates includes a variety of species, such as lobsters, crabs, octopus, corals, anemones, sea stars, sea urchins and shrimps. The mechanisms on how they use sound (produce and detect) have not been studied in detail, with the exception of spiny lobsters, semi-terrestrial crabs and snapping shrimp. It is assumed that invertebrates do not respond to acoustic stimulus but to particle motion instead (Popper & Hawkins, 2018), which relates to the vibrations of the medium through which the sound waves propagate. The use of sound is also important for defence and courtship behaviour. The main impacts related to underwater noise from shipping refer to behavioural reactions (e.g., locomotive patterns, settlement and protective) (Filiciotto et al., 2016; Jolivet et al., 2016; Wale et al., 2013) and physiological reactions (e.g.stress response, bioaccumulation and growth rate and morphology) (Filiciotto et al., 2014; Charifi et al., 2018; Nedelec et al., 2014). However, some studies report a lack of responses in the presence of vessel noise (Stocks et al., 2012).

 

 

Figure 2. Frequency of peak broadband source level for different vessel types and overlap of hearing range of different groups of species. For a full list of the literature sources used see Cruz et al. (2021).

 

C. REGULATION

 

I. Policy

 

In the context of shipping industry, the most relevant document is the Guidelines developed by IMO in 2014 (circular MEPC.1/Circ.833), applicable to all commercial ships, with a focus on primary sources of noise. This addresses considerations to be taken into account during ship design and operations to reduce URN, with the targeted stakeholders being ship designers, shipbuilders and ship operators. This document is currently under review.

 

Additionally, the impact of underwater noise in general is considered in several Conventions, particularly, those related to protection of wildlife (e.g. Convention of Migratory Species, the Agreement on the Conservation of Cetaceans of the Black Sea, Mediterranean Sea and contiguous Atlantic area (ACCOBAMS), the Baltic Marine Environment Protection Commission (HELCOM)), some having created dedicated working groups to work on the subject.

 

At European level, the Marine Strategy Framework Directive, which aims to achieve Good Environmental Status for European waters, is the only binding regulation including underwater noise, under Descriptor 11 (EU, 2017). For this Descriptor, GES can be assessed based on two main indicators, impulsive noise and continuous noise, where URN from shipping is included.

 

More detailed analysis about the policies considering underwater noise can be found in Cruz et al., 2021.

 

II. Certification

 

Seven of the 12 classification societies recognised by the EU have developed class notations related to underwater noise, with most having been published in the last five years. While design requirements concerning noise performance were traditionally the preserve of naval and research vessels, there are now examples of merchant vessels holding “Quiet Class” notations, including cruise ships and an Aframax tanker. There are also incentives in place for vessels possessing an URN class notation, such as discount on harbour dues offered by VFPA. Differences in the URN limits between classification societies, including the use of both monopole source level and radiated noise level, has held to calls for rule alignment, as well as the development of limits for different ship types in order to balance achievability and ambitiousness of the targeted URN levels (Ainslie et al., 2022).

 

In addition, despite a lack of mandatory regulation for ship URN, ship owners may choose to qualitatively assess the noise performance of their fleet through voluntary certification programmes. While several such programmes exist, covering numerous types of pollution from ships, Green Marine1 environmental certification programme is the only one to include URN. Certification allows owners to demonstrate their sustainable credentials, and is, for example, accepted as evidence to qualify for discounted harbour dues at the VFPA within the ECHO Program. The adoption of URN criteria within the Environmental Ship Index (ESI) is also under discussion. Effective ship noise reduction could be achieved, should European ports or coastal states encourage the widespread adoption of voluntary certifications, while the use of incentives based on voluntary certification would also help engage, and stimulate cooperation between, stakeholders in the absence of science-based noise limits. On the other hand, the ship owners and associations of ship owners interviewed expressed a clear preference for mitigation through international policy, vis. IMO, containing well-defined noise limits or reduction targets.

 

D. MITIGATION

 

Effective mitigation of ship URN combines knowledge from the subjects addressed in the previous three sections, as well as the ability to estimate the effect of a certain mitigation measure on the overall sound field in a specific geographical area of interest. Furthermore, noise reduction should also be considered within the broader issue of environmental sustainability of shipping; that is, alongside greenhouse gas (GHG) emissions; and together with socio- economic factors. Therefore, trade-off or cost-benefit analyses may be important in the decision-making process when implementing mitigation measures. The ship owners and associations of ship owners interviewed for this study emphasised that GHG emissions are their current focus, with noise having a lower priority due to a lack of drivers. However, this may change should awareness of noise impacts from clients increase.

 

A wide range of measures for mitigating ship URN have been proposed and applied. Several overviews of the various measures can be found in the literature (see e.g. IMO (2014); Baudin & Mumm (2015); C. de Jong et al. (2020)). Mitigation measures are typically divided into two main categories: “technical” or “design” measures, which can apply to both new or existing vessels; and “operational” measures, for the existing fleet. The former includes propeller design, propulsion machinery selection and mounting, and air injection systems, while the latter covers measures which can be implemented by operators (such as vessel performance monitoring and maintenance) and authorities (including marine spatial planning, speed limits and noise labelling). See Cruz et al. (2021) for more details of the individual measures.

 

Quantitative evaluation and comparison of solutions for reducing ship noise have also been published (see e.g. Chmelnitsky & Gilbert, 2016; Kendrick & Terweij, 2019). In their evaluation, as well as their effectiveness in reducing URN, other factors including cost, impact on fuel efficiency, feasibility of implementation and applicability (both range of ship types and suitability for both newbuild and retrofit) are taken into consideration. Given the pre-existing mandatory limitations on GHG emissions from ships – for example through the Energy Efficiency Design Index (IMO, 2011) – preferable URN mitigation solutions will often be those which are not detrimental to GHG emissions, or which offer the possibility to reduce URN while improving fuel efficiency.

 

For new vessels, the earlier URN requirements are included in the ship design and construction process, the more effective and cost-efficient the resulting mitigation, with lower impact on the rest of the design. While ship owners are unlikely to accept high additional costs for building quiet vessels, shipbuilders also need to be prepared to deliver such ships. This typically requires collaboration with noise consultants and marine suppliers, and is not widespread in the (European) shipbuilding industry, being mainly limited to builders of naval and research vessels. This suggests that knowledge transfer could be important in achieving “cost-acceptable” quiet ships.

 

In terms of the existing fleet, Veirs (2018) estimated that half of the total radiated sound power comes from just 15% of the ships sailing, suggesting that the most effective options for short-term noise management involve focusing on the noisiest vessels. Assuming an overall 3 dB reduction strategy, the study shows that removing the noisiest ships affects the lowest proportion of the fleet, while imposing noise or speed limits would affect higher numbers of vessels.

 

The selection of appropriate mitigation measures is a complex task, requiring knowledge of ship traffic, vessel source levels, propagation loss, sensitivity of local marine fauna and potential impacts. Therefore, this requires evaluation on a case-by-case basis (C. de Jong et al., 2020). One example is Cominelli et al. (2019), who reported the development of an advanced geovisualisation tool to study the mitigation of noise impact on Southern Resident Killer Whales through traffic lane management. Such an approach aims to maximise noise reduction while minimising impact on vessel operation, although the study did not model a range of mitigation options. Frameworks for evaluating the noise reduction due to different mitigation approaches in a pragmatic way have been proposed and demonstrated (Audoly et al., 2017; Williams et al., 2019), although the latter study adopted “aspirational reductions > 3 dB, thereby acknowledging that biologically relevant targets are not yet known”.

 

More advanced decision-making tools have also recently been developed for modelling the trade-off within sustainable development between URN reduction, GHG emissions, economic and social factors (Vakili et al., 2020). The study forms part of a wider policy framework proposed by the same authors (Vakili et al., 2020a; 2020b), who make the case for a multidisciplinary approach to mitigation, taking into account socio-economic impacts of URN, and emphasising the need for economic incentives alongside technical and operational measures. Merchant (2019) proposed a combination of “command-and-control" and “incentive-based” intervention to effectively and efficiently manage URN of the existing fleet, while incentives could also play a role in the context of new vessels - next to mandatory noise standards - to help industry in applying innovative noise reduction technologies.

 

E. SURVEY

 

A total of 100 responses were received, representing 17 stakeholder groups, 29% from research organisations, with noise consultants the second most represented group. 90% considered themselves to have a moderate to expert level of experience on underwater radiated noise from shipping.

 

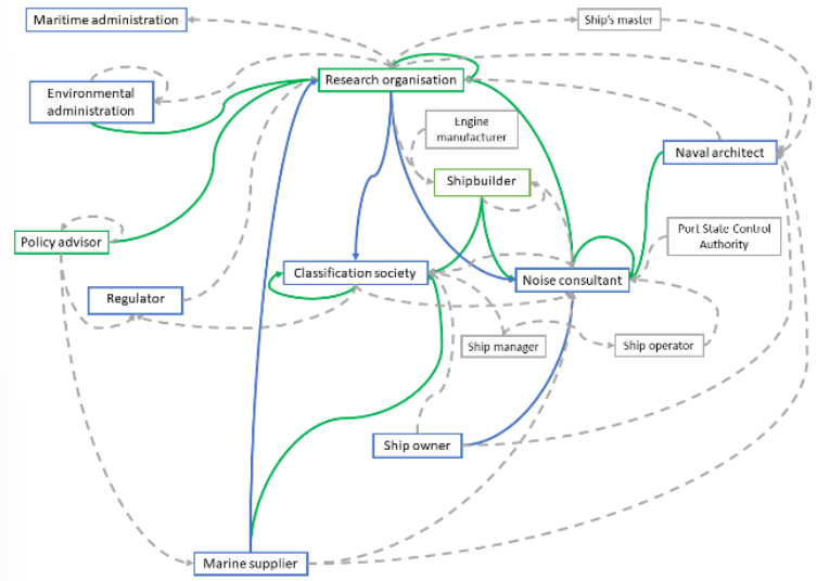
When requiring assistance on underwater noise, participants said they would first contact a research institute, followed by a noise consultant, then a classification society and an environmental administration authority. Based on all responses, the relationships between stakeholder groups are given in Figure 3.

 

 

Figure 3. Relationships between stakeholder groups. A green link indicates a preferred contact and corresponds to a higher number of answers, a blue link indicates other potential interactions with more than two answers, while a grey dashed link corresponds to results with one or two answers.

 

It was also found that the MSFD, IMO Guidelines, and the Guidelines for Environmental Impact Assessment of Convention of Migratory Species were the documents most consulted by the participants.

 

Regarding motivation to address the topic, environmental awareness and the existing policies were given as the main reasons. Only a few participants indicated economic reasons as the main driver.

 

Concerning the implementation of mitigation measures, most of the participants considered alternative propulsion machinery, propeller design , and resilient mounting of machinery to be the most effective measures (Figure 4) with the last two being the most realistic measures. Air injection systems was considered as one of the most unrealistic measures (Figure 5).

 

When asked about critical aspects to reduce URN from shipping, 27% answered improvement on regulatory framework, 20% the need to carry out research on environmental impact and mitigation, and 18% the need to work on a standardised system of noise labelling (Figure 6).

 

 

Figure 4. Likert plot showing respondents’ opinion on the effectiveness of various mitigation measures.

 

 

Figure 5. Likert plot showing respondents’ opinion on the feasibility of applying various mitigation measures.

 

 

Figure 6. Ranking of respondents’ opinion on what is most critical for reducing URN from shipping.

 

4. DISCUSSION

 

Underwater noise from shipping is considered one of the main contributors for increasing underwater noise levels in the sea, with the potential impact it may have on marine life being recognised by the international community. Over the last years several actions have been taken to increase attention for the subject, such as the ECHO Program at the VFPA, supported by Transport Canada. Very recently, IMO committed to review existing guidelines and propose future work. At European level, underwater noise is being addressed by the Marine Strategy Framework Directive (MSFD), with a dedicated indicator of Good Environmental Status, the Descriptor 11. These two documents are identified by key actors as the main drivers to address underwater noise mitigation.

 

Based on the surveys, it was interesting to notice a poor interaction between industry and administration or regulatory bodies, this link being made through a research organisation or classification society. The same point was raised during the interviews where null or very limited participation of the shipping industry in the working groups developed to address the subject was identified. The lack of interaction between these groups could result in a poor understanding of the motivations and needs of different stakeholders thereby limiting adoption or implementation of non-mandatory mitigation measures. Learning from the ECHO Program, stakeholder interactions play a key role in addressing the issue effectively.

 

The main source of URN from shipping is broadband propeller cavitation, radiating noise over a large frequency range. Machinery, primarily main propulsion engines, can also have an important contribution. Therefore, these are typically the mechanisms targeted by mitigation measures. Both measurements and modelling of ship noise are important for effective mitigation, with the standardisation of terminology and procedures, as well as uncertainty quantification, being the focus of recent and ongoing work. Limitations in the information contained in AIS data, required for experimental analyses and modelling purposes, also contributes to uncertainties. There is also evidence that recreational craft – for which AIS transponders are not mandatory - might be the dominant noise generators in certain EU coastal waters, with these vessels typically producing sound at higher frequencies than larger merchant ships.

 

While there is a clear overlap between the frequency range of the most relevant noise sources from shipping and the auditory frequency range of several species, the thresholds for impact are still unclear. Currently short-term impacts, covering behavioural changes (for example changes in diving pattern and vocal behaviour), masking and physiological impacts (for example increased cortisol levels) are frequently reported. However, it is still difficult to assess the significance of the responses that are identified and the potential long-term impact. This is mainly due to a lack of information about relevant frequencies and sound pressure levels of observed impacts. Another limitation is related to the standardisation of the information being reported. Studies referring to the noise source levels, received levels or changes in background noise levels due to the presence of vessels do not use a common metric. As an example, some studies refer to the frequency range of the record and the broadband sound pressure levels, while others opt to refer only to the frequency of the observed response.

 

Combining relevant information on noise sources, environmental impact and policy, effective mitigation is a complex task, which needs to be assessed on a case-by-case basis, since factors including local maritime traffic, marine fauna prevalence, and oceanographic conditions need to be considered. In addition, numerous possible solutions exist, whose impact in terms of, for example, GHG emissions and financial aspects, should also be evaluated. This requires access to trade-off and cost-benefit analysis tools, as well as the cooperation of a large range of stakeholders. While significant progress has been made recently, particularly by the VFPA, further development and widespread application of such approaches is still required in Europe.

 

Managing underwater radiated noise from ships is a multi-sectoral challenge which requires coordination between different policies and stakeholders to reach the main goal of underwater noise reduction. The engagement of shipping and shipbuilding industries is crucial since it allows the sustainable development of mitigation measures at the source. At the same time, there is the need to keep working on understanding the impact of underwater noise from shipping and what the main drivers are. The combination of different expertise will be aided by the adoption of common terminology and standardisation of procedures.

 

5. RECOMMENDATIONS

 

The goal of effective mitigation of URN from shipping requires a future strategy addressing the issue at multiple levels and involving multiple stakeholders. Policy and environmental awareness were recognised as the two main drivers for addressing underwater noise both at industry and research level. Therefore, it is important to recognise the importance of a clear understanding of different stakeholders’ needs and how they can be part of the solution. As an example, the engagement of different stakeholders in working groups was a key to the success on the implementation of the ECHO Program. This could be realised, for example, in the form of a “quiet ship demonstrator”, bringing together a range of expertise and capabilities to encourage progress within the shipbuilding industry.

 

Concerning quantification of underwater noise from shipping, further research is recommended into the uncertainties of propagation modelling (particularly in shallow water), the development of an EU-wide modelling programme, combining advanced ship noise source level models with propagation models to produce sounds maps for different vessels. Considering the expansion of AIS data information and coverage would help support this.

 

For a better understanding of environmental impacts resulting from shipping noise, the main recommendation is development and promotion of common reporting methods, including measured quantities and units, information on the noise source (ship) and metrics being used to assess the impact. In addition, long-term monitoring programmes would help increase confidence regarding datasets on priority species. Over the last years, motivated by conservation policies, different tools for regulators and national administrations have been developed to support environmental management. The exploitation and improvement of these tools to include underwater noise from shipping should be considered.

 

The effectiveness of incentives, voluntary certification and noise labels in the European context should also be investigated further, as well as the implementation and evaluation of large-scale operational mitigation measures, learning from previous and ongoing work in North America.

 

ACKNOWLEDGEMENTS

 

This work was funded by the European Maritime Safety Agency, project number EMSA/NEG/21/2020. The authors wish to thank all those who took part in the stakeholder consultation activities, as well as the collaboration of the ECHO Program.

 

REFERENCES

 

  1. Ainslie, M. A., Halvorsen, M. O., Robinson, S. P. (2021) A terminology standard for underwater acoustics and the benefits of international standardization, IEEE Journal of Oceanic Engineering, https://doi.org/10.1109/JOE.2021.3085947
  2. Ainslie, M. A., Martin, S. B., Trounce, K. B., Hannay, D. E., Eickmeier, J. M., Deveau, T. J., Lucke, K., MacGillivray, A. O., Nolet, V., Borys, P. (2022) International harmonization of procedures for measuring and analyzing of vessel underwater radiated noise, Marine Pollution Bulletin, 174, 113124, https://doi.org/10.1016/j.marpolbul.2021.113124
  3. Atlar, M., Fitzsimmons, P., Zoet, P., Troll, M., Stark, C., Sezen, S., Shi, W., Aktas, B., Sasaki, N., Turkmen, S., & Taylor, D. (2021). Underwater noise measurements with a ship retrofitted with PressurePoresTM noise mitigation technology and using HyDroneTM system. Proceedings of 11th International Symposium on Cavitation.
  4. Audoly, C., Rousset, C., & Leissing, T. (2014). AQUO Project - Modelling of ships as noise source for use in an underwater noise footprint assessment tool. Proceedings of Inter-Noise 2014.
  5. Audoly, C., Gaggero, T., Baudin, E., Folegot, T., Rizzuto, E., Salinas Mullor, R., Andre, M., Rousset, C., & Kellett, P. (2017). Mitigation of underwater radiated noise related to shipping and its impact on marine life: A practical approach developed in the scope of AQUO project. IEEE Journal of Oceanic Engineering, 42(2), 373–387. https://doi.org/10.1109/JOE.2017.2673938
  6. Bagočius, D., & Narščius, A. (2018). Simplistic underwater ambient noise modelling for shallow coastal areas: Lithuanian area of the Baltic Sea. Ocean Engineering, 164, 521–528. https://doi.org/10.1016/j.oceaneng.2018.06.055
  7. Baudin, E., & Mumm, H. (2015). Guidelines for regulation on UW noise from commercial shipping (projects AQUO SONIC). SONIC deliverable 5.4 .
  8. Binnerts, B., de Jong, C., Karasalo, I., Ostberg, M., Folegot, T., Clorennec, D., Ainslie, M. A., Warner, G., & Wang, L. (2019). Model benchmarking results for ship noise in shallow water. Proceedings of 5th Underwater Acoustics Conference and Exhibitions .
  9. Bosschers, J. (2018). Propeller tip-vortex cavitation and its broadband noise. University of Twente.
  10. Bretschneider, H., Bosschers, J., Choi, G. H., Ciappi, E., Farabee, T., Kawakita, C., & Tang, D. (2014). Specialist committee on hydrodynamic noise. In Final report and recommendations to the 27th ITTC .
  11. Buckstaff, K. C. (2004). Effects of Watercraft Noise on the Acoustic Behavior of Bottlenose Dolphins, Tursiops truncatus . Marine Mammal Science, 20, 709–725.
  12. Castellote, M., Clark, C. W., & Lammers, M. O. (2012). Acoustic and behavioural changes by fin whales ( Balaenoptera physalus ) in response to shipping and airgun noise. Biological Conservation , 147(1), 115–122. https://doi.org/10.1016/j.biocon.2011.12.021
  13. Charifi, M., Miserazzi, A., Sow, M., Perrigault, M., Gonzalez, P., Ciret, P., Benomar, S., & Massabuau, J. C. (2018). Noise pollution limits metal bioaccumulation and growth rate in a filter feeder, the Pacific oyster Magallana gigas . PLoS ONE, 13(4). https://doi.org/10.1371/journal.pone.0194174
  14. Chion, C., Lagrois, D., & Dupras, J. (2019). A meta-analysis to understand the variability in reported source levels of noise radiated by ships from opportunistic studies. Frontiers in Marine Science , 6(November), 1–14. https://doi.org/10.3389/fmars.2019.00714
  15. Chmelnitsky, E., & Gilbert, M. (2016). Vessel quieting design, technology, and maintenance options for potential inclusion in EcoAction program Enhancing Cetacean Habitat and Observation Program. Report 302-045.03.
  16. Cominelli, S., Leahy, M., Devillers, R., & Hall, B. G. (2019). Geovisualization tools to inform the management of vessel noise in support of species’ conservation. Ocean and Coastal Management, 169. https://doi.org/10.1016/j.ocecoaman.2018.11.009
  17. Cruz, E. Lloyd, T., Bosschers, J., Lafeber, F.H., Vinagre, P. Vaz, G. (2021). Study on inventory of existing policy, research and impacts of continuous underwater noise in Europe. EMSA report EMSA/NEG/21/2020. WavEC Offshore Renewables and Maritime Research Institute Netherlands. http://www.emsa.europa.eu/publications/reports/item/4569-sounds.html
  18. de Jong, C., Harmsen, J., Bekdemir, C., & Hulskotte, J. (2020). Reduction of emissions and underwater radiated noise for the Belgian shipping sector. TNO 2020 R11855.
  19. de Jong, K., Forland, T. N., Amorim, M. C. P., Rieucau, G., Slabbekoorn, H., & Sivle, L. D. (2020). Predicting the effects of anthropogenic noise on fish reproduction. In Reviews in Fish Biology and Fisheries (Vol. 30, Issue 2, pp. 245–268). Springer . https://doi.org/10.1007/s11160-020-09598-9
  20. Dekeling, R. P. A., Tasker, M. L., Van der Graaf, A. J., Ainslie, M. A., Andersson, M. H., André, M., Borsani, J. F., Brensing, K., Castellote, M., Cronin, D., Dalen, J., Folegot, T., Leaper, R., Pajala, J., Redman, P., Robinson, S. P., Sigray, P., Sutton, G., Thomsen, F., … Young, J. V. (2014). Monitoring guidance for underwater noise in European seas Part II: Monitoring guidance specifications. In JRC Scientific and Policy Report EUR 26555 EN. https://doi.org/10.2788/27158
  21. DNV GL. (2018). Rules for classification, Part 6 Additional class notations, Chapter 7 Environmental protection and pollution control.
  22. Duarte, C. M., Chapuis, L., Collin, S. P., Costa, D. P., Eguiluz, V., Erbe, C., Halpern, B. S., Havlik, M. N., Gordon, T. A. C., Merchant, N. D., Meekan, M., Miksis-Olds, J. L., Parsons, M., Predragovic, M., Radford, A. N., Radford, C. A., Simpson, S. D., Slabbekoorn, H., Staaterman, E., … Juanes, F. (2021). The soundscape of the anthropocene ocean. Science , 371, 6529. https://doi.org/10.1126/science.aba4658
  23. Erbe, C., Marley, S. A., Schoeman, R. P., Smith, J. N., Trigg, L. E., & Embling, C. B. (2019). The Effects of Ship Noise on Marine Mammals—A Review. Frontiers in Marine Science , 6(October). https://doi.org/10.3389/fmars.2019.00606
  24. EU (2017) Commission decision (EU) 2017/848 of 17 May 2017 laying down criteria and methodological standards on good environmental status of marine waters and specifications and standardised methods for monitoring and assessment, and repealing Decision 2010/477/EU. Official Journal of the European Union, 125, 43–74.
  25. Farcas, A., Powell, C. F., Brookes, K. L., & Merchant, N. D. (2020). Validated shipping noise maps of the Northeast Atlantic. Science of the Total Environment , 735, 139509. https://doi.org/10.1016/j.scitotenv.2020.139509
  26. Filiciotto, F., Vazzana, M., Celi, M., Maccarrone, V., Ceraulo, M., Buffa, G., Arizza, V., de Vincenzi, G., Grammauta, R., Mazzola, S., & Buscaino, G. (2016). Underwater noise from boats: Measurement of its influence on the behaviour and biochemistry of the common prawn (Palaemon serratus, Pennant 1777). Journal of Experimental Marine Biology and Ecology, 478, 24–33. https://doi.org/10.1016/j.jembe.2016.01.014
  27. Filiciotto, F., Vazzana, M., Celi, M., Maccarrone, V., Ceraulo, M., Buffa, G., Stefano, V. Di, Mazzola, S., & Buscaino, G. (2014). Behavioural and biochemical stress responses of Palinurus elephas after exposure to boat noise pollution in tank. Marine Pollution Bulletin, 84(1–2), 104–114. https://doi.org/10.1016/j.marpolbul.2014.05.029
  28. Frisk, G. V. (2012). Noiseonomics: The relationship between ambient noise levels in the sea and global economic trends. Scientific Reports , 2(1), 2–5. https://doi.org/10.1038/srep00437
  29. Hawkins, A. D., & Popper, A. N. (2017). A sound approach to assessing the impact of underwater noise on marine fishes and invertebrates. ICES Journal of Marine Science , 74(3), 635–651. https://doi.org/10.1093/icesjms/fsw205
  30. Hermannsen, L., Mikkelsen, L., Tougaard, J., Beedholm, K., Johnson, M., & Madsen, P. T. (2019). Recreational vessels without Automatic Identification System (AIS) dominate anthropogenic noise contributions to a shallow water soundscape. Scientific Reports, 9(1), 1–10. https://doi.org/10.1038/s41598-019-51222-9
  31. Hildebrand, J. (2009). Anthropogenic and natural sources of ambient noise in the ocean. Marine Ecology Progress Series, 395, 5– 20. https://doi.org/10.3354/meps08353
  32. IMO. (2011). Amendments to the annex of the protocol of 1997 to amend the International Convention for the Prevention of Pollution from Ships, 1973, as modified by the protocol of 1978 relating thereto, MEPC.203(62).
  33. IMO. (2014). Guidelines for the reduction of underwater noise from commercial shipping to address adverse impacts on marine life. MEPC.1/Circ.833.
  34. ISO. (2016). ISO 17028-1:2016 Underwater acoustics - Quantities and procedures for description and measurement of underwater sound from ships - Part 1: Requirements for precision measurements in deep water used for comparison purposes.
  35. ISO. (2019). ISO 17028-2:2019 Underwater acoustics - Quantities and procedures for description and measurement of underwater sound from ships - Part 2: Determination of source levels from deep water measurements.
  36. IUCN. 2022. The IUCN Red List of Threatened Species. Version 2022-1. https://www.iucnredlist.org. Accessed on 05/09/2022
  37. Jalkanen, J.-P., Johansson, L., Liefvendahl, M., Bensow, R., Sigray, P., Östberg, M., Karasalo, I., Andersson, M., Peltonen, H., & Pajala, J. (2018). Modeling of ships as a source of underwater noise. Ocean Science Discussions , 1–18. https://doi.org/10.5194/os- 2018-48
  38. Janik, V. M., & Sayigh, L. S. (2013). Communication in bottlenose dolphins: 50 years of signature whistle research. In Journal of Comparative Physiology A: Neuroethology, Sensory, Neural, and Behavioral Physiology . Vol. 199, Issue 6. https://doi.org/10.1007/s00359-013-0817-7
  39. Jolivet, A., Tremblay, R., Olivier, F., Gervaise, C., Sonier, R., Genard, B., & Chauvaud, L. (2016). Validation of trophic and anthropic underwater noise as settlement trigger in blue mussels. Scientific Reports, 6. https://doi.org/10.1038/srep33829
  40. Kendrick, A., & Terweij, R. (2019). Ship underwater radiated noise. Report 368-000-01 Rev 5.
  41. Liefvendahl, M., Feymark, A., & Bensow, R. (2015). Methodology for noise source modelling and its application to Baltic Sea shipping. Technical report 2015:161.
  42. Luís, A. R., Couchinho, M. N., & dos Santos, M. E. (2014). Changes in the acoustic behavior of resident bottlenose dolphins near operating vessels. Marine Mammal Science, 30(4), 1417–1426. https://doi.org/10.1111/mms.12125
  43. MacGillivray, A. O., Li, Z., Hannay, D. E., Trounce, K. B., & Robinson, O. M. (2019). Slowing deep-sea commercial vessels reduces underwater radiated noise. The Journal of the Acoustical Society of America, 146(1), 340–351, https://doi.org/10.1121/1.5116140
  44. MacGillivray, A., & de Jong, C. (2021). A reference spectrum model for estimating source levels of marine shipping based on Automated Identification System data. Journal of Marine Science and Engineering, 9(4), 369, https://doi.org/10.3390/jmse9040369
  45. McKenna, M. (2011). Blue whale response to underwater noise from commercial ships. UC San Diego. ProQuest ID: McKenna_ucsd_0033D_11734. Merritt ID: ark:/20775/bb39262041.
  46. Merchant, N. D. (2019). Underwater noise abatement: Economic factors and policy options. Environmental Science and Policy, 92, 116–123. https://doi.org/10.1016/j.envsci.2018.11.014
  47. Nedelec, S. L., Radford, A. N., Simpson, S. D., Nedelec, B., Lecchini, D., & Mills, S. C. (2014). Anthropogenic noise playback impairs embryonic development and increases mortality in a marine invertebrate. Scientific Reports , 4, 13–16. https://doi.org/10.1038/srep05891
  48. Nedelec, S. L., Campbell, J., Radford, A. N., Simpson, S. D. and Merchant, N. D. (2016) Particle motion: the missing link in underwater acoustic ecology. Methods in Ecology and Evolution , 7, pp. 836-842. https://doi.org/10.1111/2041-210X.12544
  49. Nichols, T. A., Anderson, T. W., & Širović, A. (2015). Intermittent noise induces physiological stress in a coastal marine fish. PLoS ONE, 10(9), 1–13. https://doi.org/10.1371/journal.pone.0139157
  50. Nowacek, D. P., Johnson, M. P., Tyack, P. L., Shorter, K. A., McLellan, W. A., & Pabst, D. A. (2001). Buoyant balaenids: The ups and downs of buoyancy in right whales. Proceedings of the Royal Society B: Biological Sciences, 268(1478), 1811e1816. https://doi.org/10.1098/rspb.2001.1730
  51. Popper, A. N., Hawkins, A. D., Fay, R. R., Mann, D. A., Bartol, S., Carlson, T. J., Coombs, S., Ellison, W. T., Gentry, R. L., Halvorsen, M. B., Løkkeborg, S., Rogers, P. H., Southall, B. L., Zeddies, D. G., & Tavolga, W. N. (2014). Sound Exposure Guidelines. In Sound Exposure Guidelines for fishes and sea turtles: a technical report prepared by ANSI-Accredited Standards Committee S3/SC1 and registeres with ANSI. https://doi.org/10.1007/978-3-319-06659-2_7
  52. Popper, A. N., & Hawkins, A. D. (2018). The importance of particle motion to fishes and invertebrates. The Journal of the Acoustical Society of America, 143(1), 470–488. https://doi.org/10.1121/1.5021594
  53. Shapiro, A. D. (2006). Preliminary evidence for signature vocalizations among free-ranging narwhals ( Monodon monoceros ) . The Journal of the Acoustical Society of America, 120(3), 1695–1705. https://doi.org/10.1121/1.2226586
  54. Širović, A., Evans, K., Garcia-Soto, C., Hildebrand, J. A., Jesus, S. M., & Miller, J. H. (2021). The second world ocean assessment . Vol II, Chap. 20.
  55. Spence, J. H., & Fischer, R. W. (2017). Requirements for reducing underwater noise from ships. IEEE Journal of Oceanic Engineering , 42(2), 388–398. https://doi.org/10.1109/JOE.2016.2578198
  56. Stocks, J. R., Broad, A., Radford, C., Minchinton, T. E., & Davis, A. R. (2012). Response of Marine Invertebrate Larvae to Natural and Anthropogenic Sound: A Pilot Study. The Open Marine Biology Journal , 6(1), 57–61. https://doi.org/10.2174/1874450801206010057
  57. Thomson, D. J. M., & Barclay, D. R. (2020). Real-time observations of the impact of COVID-19 on underwater noise. The Journal of the Acoustical Society of America , 147(5), 3390–3396. https://doi.org/10.1121/10.0001271
  58. Vakili, S. V., Ölcer, A. I., & Ballini, F. (2020). The trade-off analysis for the mitigation of underwater noise pollution from commercial vessels: Case study – Trans Mountain project, Port of Vancouver, Canada. Proceedings of the Institution of Mechanical Engineers Part M: Journal of Engineering for the Maritime Environment, 234(2), 599–617, https://doi.org/10.1177/1475090219886397
  59. Vakili, S. V., Ölcer, A. I., & Ballini, F. (2020a). The development of a policy framework to mitigate underwater noise pollution from commercial vessels. Marine Policy, 118. https://doi.org/10.1016/j.marpol.2020.104004
  60. Vakili, S. V., Ölçer, A. I., & Ballini, F. (2020b). The development of a policy framework to mitigate underwater noise pollution from commercial vessels: The role of ports. Marine Policy, 120. https://doi.org/10.1016/j.marpol.2020.104132
  61. Vancouver Fraser Port Authority. (2021). ECHO Program 2020 Annual Report. https://www.portvancouver.com/wpcontent/uploads/2021/04/2021-04-0 5-E CHO-20 20-Ann u a l-re port_ Fin a l-1. pdf.
  62. Veirs, S., Veirs, V., Williams, R., Jasny, M., & Wood, J. (2018). A key to quieter seas: half of ship noise comes from 15% of the fleet. PeerJ Preprints. https://doi.org/10.7287/peerj.preprints.26525
  63. Wang, L., Heaney, K., Pangerc, T., Theobald, P., Robinson, S., & Ainslie, M. (2014). Review of underwater acoustic propagation models. NPL Report AC 12.
  64. Williams, R., Veirs, S., Veirs, V., Ashe, E., & Mastick, N. (2019). Approaches to reduce noise from ships operating in important killer whale habitats. Marine Pollution Bulletin, 139, 459–469, https://doi.org/10.1016/j.marpolbul.2018.05.015
  65. Wittekind, D. K. (2014). A simple model for the underwater noise source level of ships. Journal of Ship Production and Design , 30(1), 7–14. https://doi.org/10.5957/JSPD.30.1.120052