Welcome to the new IOA website! Please reset your password to access your account.

Accuracy of numerically predicted underwater sound of a ship-like structure

 

Tjakko Keizer , Renaud Gaudel and Izak Goedbloed

 

Citation: Proc. Mtgs. Acoust. 47 , 070001 (2022); doi: 10.1121/2.0001565

 

View online: https://doi.org/10.1121/2.0001565

 

View Table of Contents: https://asa.scitation.org/toc/pma/47/1

 

Published by the Acoustical Society of America

 

ARTICLES YOU MAY BE INTERESTED IN

 

Estimation of uncertainties in underwater sound measurements of ships

 

Proceedings of Meetings on Acoustics 47 , 070002 (2022); https://doi.org/10.1121/2.0001571

 

Analysis of underwater acoustic data collected under sea ice during the Useful Arctic Knowledge 2021 cruise

 

Proceedings of Meetings on Acoustics 47 , 070003 (2022); https://doi.org/10.1121/2.0001574

 

Correlations between sound speed and density in seabed sediment cores collected in Norwegian waters

 

Proceedings of Meetings on Acoustics 47 , 070004 (2022); https://doi.org/10.1121/2.0001588

 

Comparison of two different methods to include a beam pattern in parabolic equation models

 

Proceedings of Meetings on Acoustics 47 , 070006 (2022); https://doi.org/10.1121/2.0001593

 

Photogrammetry as a finite element modelling geometry builder

 

Proceedings of Meetings on Acoustics 47 , 022001 (2022); https://doi.org/10.1121/2.0001611

 

Analysis of hydroacoustic time series by parametric predictive modelling

 

Proceedings of Meetings on Acoustics 47 , 055001 (2022); https://doi.org/10.1121/2.0001596

 

 

 

Accuracy of numerically predicted underwater sound of a ship-like structure

 

Tjakko Keizer and Renaud Gaudel

 

Research Department, Damen Research, Development & Innovation, Gorinchem, NETHERLANDS; tjakko.keizer@damen.com ; renaud.gaudel@damen.com

 

Izak Goedbloed

 

Damen Naval, Vlissingen, 4381 NK , NETHERLANDS; I.Goedbloed@damennaval.com

 

In order to assess the accuracy of numerical underwater sound prediction methods, a ship-resembling struc- ture, i.e. a structure with frames, girders, stiffeners and bulkheads, is designed, built and tested. The response of this structure to an excitation force as well as the radiated underwater sound is calculated using numerical calculation methods and compared to the experimental results obtained from measurements performed in a large an-echoic water basin. The measurement results are used to assess the accuracy of the predictions of structural response and radiated underwater sound levels.

 

1. INTRODUCTION

 

Underwater radiated sound is becoming more and more important. Historically, underwater sound is important for naval vessels in order to reduce the detectability and for (fishery) research vessels as ship generated underwater sound can degrade the performance of the used acoustical sensors. For commercial ships underwater sound is becoming important with respect to the environmental impact.

 

All ship-generated underwater sound originates from fluctuating forces, this can either be temporal fluctuations of the force strength at a fixed location, or spatial fluctuations of the force location with a fixed strength or even combinations of these two. Well known sources of temporal fluctuating forces on board ships are the propulsion machinery including all auxiliary machinery. A typical source of spatial fluctuating forces is the rotating propeller.

 

In this paper the transfer of the temporal fluctuating stationary forces to the underwater sound is investigated using a scale ship-like model. Measurements are performed of the transfer functions between excitation force and underwater radiated sound. These measurements are subsequently used to investigate the accuracy of numerical calculations.

 

2. SCALE MODEL

 

A picture of the model is given in Figure 1. The main dimensions are given in Table 1.

 

 

Figure 1. Picture of the steel scale model.

 

Table 1. Main dimensions of the steel scale model.

 

 

In contradiction of what the naming ‘scale model’ suggests, the model is not actually on scale. For the model to be correctly geometrically scaled, for instance the shell plating thickness should have to be less than 1 mm, resulting in a model that is unpractical to be produced and handled. This model is therefore much stiffer than for instance the models used by De Jong1,2 .

 

The model is therefore made to resemble a ship structure with all ship-like features. It consists of a welded steel construction with frames, stiffeners, bulkheads, girders, etc. This way all possible structural dynamical properties of a ship structure are captured and can be studied.

 

The scale model consists of two open compartments, with different frame spacing and girder dimensions. The shell plating is folded in order to minimize welding length, all other parts inside the model are fully welded.

 

3. TESTING

 

Transfer functions have been measured on the scale model floating in a large anechoic basin. The dimensions of the basin are about 8x10x8 m (LxBxH), which is large enough to accommodate wave lengths for frequencies above approximately 200 Hz. The basin is provided with underwater sound absorption in order to reduce reflections as much as possible, even though at low frequencies some reflection might still occur. The model is held in place using elastic cords at the corners. In Figure 2, the instrumented scale model is shown in the anechoic water basin.

 

 

Figure 2. Picture of the instrumented steel scale model in the anechoic water basin.

 

Transfer functions have been measured up to a frequency of 10 kHz. Hammer excitation is used to excite the scale-model, the excitation force is being recorded using a force sensor on the hammer. Several combination of hammer weights and tip stiffnesses have been used to cover the complete frequency range of interest with a sufficiently high signal to noise ratio. With each hammer-tip combination multiple impacts have been performed at each impact location and averaged in order to reduce random noise in the measurements.

 

Measurements are performed with a measurement duration of 4 seconds, resulting in a transfer functions with a frequency resolution of 0.25 Hz.

 

Underwater radiated sound is measured at 8 locations around the model. The hydrophones are freely suspended to form vertical arrays, measuring under angles of 15, 30 and 45 degrees at distances varying between 1 m and 2.5 m from the model.

 

Besides underwater sound also the response of the scale model itself is measured using 42 accelerometers at the impact location as well as at several other locations on the model. This allows for extraction of the structural mode shapes and global natural frequencies. These accelerometers are mounted using threaded studs in order to obtain a reliable frequency bandwidth of the measurements.

 

4. CALCULATION MODEL

 

Numerical calculations are performed of the scale model using a Finite Element (FE) model. The structural model is built using thin-plate quadratic elements, the eyebolts used to hold the model in place are taken into account using solid elements in order to model the mass and inertia properly. The fluid surrounding the scale model is modelled using a layer of acoustic elements, terminated by an Irregular Perfectly Matched Layer (IPML). This IPML absorbs the outgoing waves and therefore takes care that no reflections occur at the boundary between the acoustic elements and the IPML, so it serves as the numerical counterpart of the physical absorption in the water basin.

 

The required thickness of the acoustic layer and IPML layer depends on the maximum acoustic wave length and thus on the smallest frequency of interest. The element size on the other hand depends on the smallest acoustic wave length and thus on the maximum frequency of interest. Producing a single model capable of covering the complete frequency range between approximately 200 Hz and 10 kHz, will result in a (too) large model with (too) many elements. Therefore three different models are created, each covering a portion of the frequency range of interest. The results for the complete frequency range are obtained by combining the results of each model. In Table 2, the three FE models and their main properties are shown. The outer layer of elements (colored light blue) is the IPML layer, the inner layer of elements (colored blue) is the layer of acoustic elements.

 

Table 2. The three FE models and their main properties.

 

 

The FE model assumes unrestricted, infinite deep water. However below approximately 200 Hz, this assumption does not comply with the experimental setup as the acoustic wave lengths at these frequencies become larger than the dimensions of the water basin. Therefore no model is made for the frequency range below 224 Hz, i.e. below the lower boundary of the 250 Hz one third octave band.

 

The mesh size is chosen such that the number of nodes per wave length in both the structure as well as the fluid is at least 6. For convenience the structural mesh size is kept the same for all three models.

The critical damping ratio is taken to be constant over the whole frequency range. The value is derived from the measurements.

The fluid is provided with a pressure release boundary condition at the free surface. Also the exterior surfaces of the IPML are provided with a pressure release boundary. Between the structure and the fluid, a Fluid- Structure Interface is applied.

The elastic suspension of the model is not taken into account since the stiffness of these are assumed to be negligible compared to the model stiffness.

From the measurements, the critical damping ratios are determined for the elastic modes up to approximately 500 Hz. The measured critical damping ratios vary between 0.04% and 1.5%, depending on the mode. The average value of 0.25% is used in the FEM calculations.

The FE model is used to obtain the forced response of the structure as well as the radiated underwater sound.

 

In Figure 3, three analyzed locations are indicated: the response at the location of excitation (input mobility), the response at some other location on the model (cross mobility) and the response at the location of the hydrophone (underwater sound). For these three locations, the calculation results will be presented and compared to the measurement.

 

 

Figure 3. Picture showing the analyzed locations, indicated by the orange colors

 

The excitation location is in the middle of the aft compartment at the starboard top plate, directly in line with the longitudinal web plate, in vertical direction.

The cross mobility is calculated for a shell plate in the forward compartment at the port side between two frames.

The response at the hydrophone location (underwater sound) is calculated for a location 1.8 m below the water surface in the symmetry plane (keel aspect). For the low frequency model, the hydrophone location is inside the fluid domain, for the other two models, the hydrophones location is outside the fluid domain, therefore the underwater response is obtained using a far-field response calculation based on the pressures at an equivalent source surface between the acoustic buffer layer and the IPML.

 

For the forced response analysis, the response is calculated at approximately 1000 frequency steps over the complete frequency range between 22.4 Hz and 11.2 kHz. These steps are distributed logarithmically so that the high dynamics at low frequencies are captured as well as the more smooth behavior at the higher frequencies.

 

Note that the low frequency model is used to calculate the response for as low as 22.4 Hz, even if the model is intended to be applied for 224 Hz and higher. This way it can be demonstrated that the fluid domain in the FE model is large enough for taking the added mass into account for the structural response, but that the fluid domain is too small to obtain an accurate acoustic response. This implies that at frequencies below 224 Hz, the acoustic response is expected to deviate.

 

5. RESULTS

 

First the validation of the natural frequencies and mode shape of the scale model was performed resulting in deviations under 3% for lowest modes; the FE calculated natural frequencies being mostly lower than in the measurements.

Secondly, the input mobility (i.e. the response at the excitation location) is calculated. In Figure 4 the calculated input mobility is compared with the measured input mobility.

 

 

Figure 4. Graph showing the calculated input mobility and the measured input mobility as function of frequency.

 

Note that the measurements are performed with a constant frequency spacing, whereas the FE results are with a logarithmic frequency spacing. The frequency resolution in FE is therefore than in the measurements. For a proper comparison the measurement results shown are interpolated at the frequencies for which the FE calculation is done.

 

In accordance with what was found in the comparison of the calculated and measured natural frequencies, the peaks in the calculated transfer function are found to be at a slightly lower frequency than the measurements. The predicted results are in quite good agreement with the measurements.

 

Thirdly, the calculated and measured cross mobility, i.e. the transfer function of the response at the shell plating in the forward compartment due to the excitation in the aft compartment, are compared in Figure 5.

 

 

Figure 5. Graph showing the calculated cross mobility and the measured cross mobility as function of frequency

 

As can be expected, the transfer function for the cross-mobility shows much more fluctuations at higher frequencies. Also for this location, the calculation is in rather good agreement with the measurements.

It should be noted that at frequencies below 200 Hz, the signal to noise ratio of the measurement was somewhat low and the measured transfer function is contaminated with some noise.

 

Fourthly the transfer function between the excitation force and the response underwater (in keel aspect) is shown in Figure 6.

 

 

Figure 6. Graph showing the calculated and measured underwater sound at function of frequency

 

For this location both the measurement and the calculation show (as expected) much more fluctuations at high frequencies which could also be seen for the cross mobility. At frequencies below approximately 250 Hz the results of the calculation and the prediction deviate. This difference is expected, as the lowest frequency for which the FE model is intended to be used is 224 Hz.

 

A. DETERMINING THE ACCURACY

 

The accuracy of the numerical calculation is determined by the (absolute) distance between the measured and the calculated magnitude of the response. This difference is composed of a difference in frequency as well as a difference in response amplitude. These two differences are related to each other. At frequencies near a resonance peak, a small difference between the calculated and measured natural frequency can induce a large difference in response amplitude due to a local high value of the slope of the response curve.

 

This is illustrated in Figure 7, which shows a measured transfer function between 250 Hz and 350 Hz and the same transfer function shifted 3% down in frequency.

 

 

Figure 7.Graph showing the effect of a frequency shift

 

The difference in magnitude of the transfer function between the original and the shifted transfer function varies between +20 dB at 270 Hz and -30 dB at 280 Hz, resulting in a mean absolute difference of 8 dB over the shown frequency range.

 

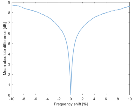
The mean absolute difference is calculated for all measured transfer functions over the complete frequency range between 100 Hz and 10 kHz for a range of frequency shifts between -10% and +10%, resulting in a non- linear relation between the frequency shift and the mean absolute difference as shown in Figure 8. From this relation it can be concluded that already a small frequency shift of about 0.5% results in a mean absolute difference of 4.5 dB. For a frequency shift of 3% this increases to about 7 dB.

 

 

Figure 8. Graph showing the effect of a frequency shift on the mean absolute difference

 

In practice, however, one is interested in the transfer function in larger frequency bands, for example in one third octave bands. The transfer function in one third octave bands is relatively unaffected by slight frequency shifts of the transfer function as the boundaries of each frequency band lay approximately 12% above and below the band center frequency. Of course there will always be some peaks at the boundaries of the band that will just fall in the adjacent band, but over all this effect is much less, especially at higher frequencies where many peaks are inside one frequency band.

 

The evaluation of the accuracy is therefore performed in one third octave bands.

 

The 90% confidence intervals of the measured transfer functions have been determined on basis of the coherence and the number of averages taken for each measurement, assuming a normal distribution of the random measurement error as described by Bendat3 .

 

B. ACCURACY

 

In Figure 9, the difference in magnitude between the measured and the calculated input mobility is given as function of the frequency. Over the complete frequency range, the difference is rather similar, except at frequencies above 6300 Hz. At these frequencies the difference between the measurement and the calculation increases slightly. The increased difference at high frequencies is not really surprising as at these frequencies the wavelengths become so small that details, such as mass loading due to the sensors or differences in exact position of the sensors, as well as small geometrical differences between the actual modal and calculation model, become much more important than at lower frequencies.

 

 

Figure 9. Graph showing the mean absolute difference for the input mobility as function of the one third octave band frequency.

 

The bandwidth indicates the 90% confidence interval which is between 1 and 2 dB up to approximately 63 Hz. Between 63 Hz and 1250 Hz, the 90% confidence interval is less than 1 dB. For the part between 250 Hz and 800 Hz the 90% confidence interval is even below 0.5 dB. Between 1250 Hz and 6300 Hz, the 90% confidence interval is approximately 1 dB and above 6300 Hz, the confidence interval gradually increases to a maximum of 2.4 dB.

 

Averaged over the whole frequency range from 25 Hz to 10 kHz, the 90% confidence interval for the structural response at the excitation location is approximately 0.8 dB, while the mean absolute difference between measured and calculated input mobility is 2.2 dB. Even though the size of the acoustic domain of the low frequency model is too small for the frequency range below 224 Hz, the impact on the accuracy of the input mobility seems to be negligible.

 

In Figure 10, the difference in magnitude between the measured and the calculated cross mobility, i.e. the transfer function for the response in the forward compartment is given as function of the frequency. The difference as well as the 90% confidence interval over the complete frequency range is rather similar as for the input mobility.

 

 

Figure 10. Graph showing the mean absolute difference for the cross mobility as function of the one third octave band frequency

 

Averaged over the whole frequency range from 20 Hz to 10 kHz, the 90% confidence interval for the cross mobility is approximately 1 dB and the mean absolute difference between measured and calculated input mobility is 2.6 dB. Also here it is found that, at frequencies below 224 Hz, the FE model is too small for the acoustic response in the domain, but not for the added mass effect on the structure.

 

In Figure 11, the difference in magnitude between the measured and the calculated underwater sound is given as function of the frequency. Whereas for the input mobility and cross mobility the influence of the too small acoustic domain for frequencies below 224 Hz was negligible, for the acoustic response this has a very large impact, resulting in significant deviations between the measured and calculated underwater sound at frequencies below 250 Hz. Between 250 Hz and 6300 Hz, the difference between the measurement and the calculation is rather constant, increasing again at frequencies above 6300 Hz.

 

 

Figure 11. Graph showing the mean absolute difference for the underwater sound as function of the one third octave band frequency.

 

The bandwidth indicates the 90% confidence interval, which is about 7 dB at the very low frequencies as a result of the lower signal to noise ratio, decreasing with frequency to the same value as for the input mobility and the cross mobility at 315 Hz. Above 315 Hz, up to 10 kHz, the 90% confidence interval of the underwater sound is similar as for the input mobility and cross mobility.

 

Averaged over the frequency range from 250 Hz to 10 kHz, the confidence interval for the underwater response is just 1 dB and the mean absolute difference between the calculated and measured underwater response is 4.2 dB.

 

6. CONCLUSION

 

Numerical calculations of the input mobility, cross mobility and the underwater sound of a ship-resembling structure have been performed and validated using experiments in a large anechoic basin.

 

First of all the natural frequencies are compared between the measurement and the calculation. In general, the calculated natural frequencies around 1-3% lower than the measured natural frequencies.

After that, the accuracy of the transfer functions for the input mobility, cross mobility and underwater response is determined. The accuracy is expressed as a mean absolute difference between the predicted and measured magnitude of the transfer function in one third octave bands.

The accuracy of the predicted input mobility is around 2.2 dB over the complete frequency range between 25 Hz and 10 kHz. For the cross mobility, the accuracy of the calculation is about 2.6 dB over the same frequency range.

Even though the size of the acoustic domain is too small for the frequency range below 224 Hz, the impact on the accuracy of the input mobility and cross mobility seems to be negligible.

 

For the underwater sound a clear deviation is seen for the transfer function at frequencies below 250 Hz, this deviation is expected as the FE model lower frequency limit was set to 224 Hz. Over the frequency range between 250 Hz and 10 kHz, the accuracy of the predicted underwater sound is about 4.2 dB.

 

ACKNOWLEDGMENTS

 

This work is partly executed under the NAVAIS program funded by the European Commission’s Horizon 2020 research and innovation program (Contract No.: 769419).

We thank Christ de Jong and Casper Bosschaart of TNO for the fruitful discussion regarding the design of the scale model and TNO for making their testing facilities available.

 

REFERENCES

  1. C.A.F. De Jong and M.K. Termeer. “Experimental Validation of SEA Applied to Underwater Radiation of a Ship-like Structure”, Proc. 7th International Congress on Sound & Vibration (ICSV), 2000
  2. C.A.F. De Jong. “On the prediction of machinery noise transmission underwater”, Proc. Undersea Defence Technology (UDT) Europe, 2002
  3. J.S. Bendat and A.G. Piersol. Random Data - Analysis and Measurement Procedures, 4th ed. (Wiley, 2010)