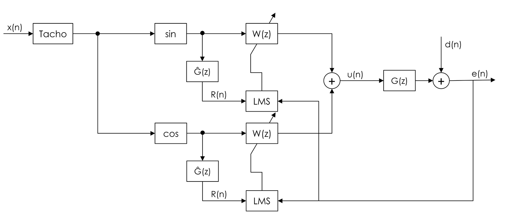
A A A Volume : 44 Part : 2 Engine Order Cancelation in a super sports car cabinCesare Lupo Ferrari 1Department of Mechanical Engineering, Politecnico di Milano Via La Masa,1, 20156 Milano, ItalyJordan Cheer 2Institute of Sound and Vibration Research, University of Southampton Southampton, SO17 1BJ, UKABSTRACT Active Noise Control (ANC) has been used in several systems to improve acoustic performance while avoiding increases in the size and weight required by passive noise control solutions. This paper considers an ANC application aimed at controlling the sound field in the cabin of a super sports car with a naturally aspirated engine. This work studies the performance of a system that employs microphones and loudspeakers in the car cabin and uses a reference signal obtained from CANbus data. The controller exploits a multichannel, multi-order Fx-LMS algorithm to control the sound only in the region surrounding the driver’s ears. Due to the nature of the car, this ANC application provides an interesting and challenging case study because of the rapidly changing acoustic excitation provided by the engine. The paper therefore describes a system for noise reduction, focusing on engine order reduction, aiming at achieving control during the most representative manoeuvre known as the “Wide-Open Throttle” (WOT). The investigated controller - acting locally and only on some orders simultaneously - shows good sound attenuation over the entire spectrum, with peaks of reduction exceeding 10 dB, and achieving a 5% overall decrease in the loudness, which is calculated according to ISO 532-1.1. INTRODUCTIONPassive noise control treatments are an e ff ective way to attenuate the noise that humans experience in various environments. However, because of weight and size constraints, their e ffi ciency is often limited to noise reduction at high frequency range. Active Noise Control (ANC) has been extensively researched to overcome this constraint and obtain high levels of low frequency noise reduction [1–3]. Active control systems eliminate undesirable disturbances by introducing secondary sources that provide extra noise to attenuate the primary noise. Active control has been proven to be e ff ective in a range of technical applications where the acoustic feeling is crucial [4, 5]. In the maritime environment, for example, low frequency tonal noise created by generators in the master cabin has been successfully suppressed using a feedforward active noise control system [6]. Active control1 cesarelupo.ferrari@polimi.it2 j.cheer@soton.ac.uka slaty. inter.noise 21-24 AUGUST SCOTTISH EVENT CAMPUS O ¥, ? GLASGOW technology has been used to, e.g., reduce fan noise [7], tonal noise induced by propellers in aircraft [8], sound radiation from a helicopter transmission [9], and actively isolated headphones [10]. The application of active control in a car has been studied previously both from the point of view of road noise reduction [11–13] and engine noise attenuation [14–16]. This paper investigates the implementation of ANC system to attenuate the noise produced by the engine in a super sports car, with the specific aim of creating a quiet region surrounding the driver’s ears. In this work, an adaptive feedforward control system is used to control the noise in the cabin under a specific driving condition, i.e., a ramp-up manoeuvre. This manoeuvre provides a good characterisation of the vehicle’s behaviour, with the engine revolutions increasing from low speed, around 800 rpm, up to speed well above 7000 rpm over a time period of 10 seconds. In the automotive field, research usually starts from static manoeuvres, such as constant speeds, and then goes on to test the algorithm’s performance during dynamic manoeuvres such as a "Wide- Open Throttle" (WOT) that better characterise vehicle behaviour. So far, researchers have analysed and studied passenger cars, such as small cars [14,16,17] and SUVs [15], which are all cars with slow dynamics. This paper, to the best of the authors’ knowledge, presents the first attempt to implement an active control system in a super sports car, characterised by a naturally aspirated engine, very rapid and sudden changes in engine speed; thus, it presents an interesting challenge in terms of controller stability and performance. The introduced system is based on a feedforward control architecture, since a reference signal can be straightforwardly derived from an engine tachometer. The paper investigates the application of a multi-tonal feedforward system to control the time-varying sound produced in the cabin of a super sports car by the engine. The car noise issue is discussed in Section 2. Section 3 describes the feedforward active noise control algorithm, and Section 4 presents the system’s performance in terms of both attenuation and perceived loudness reduction. Finally, section 5 presents the conclusions.2. SUPER SPORTS CAR ENGINE ORDER CONTROL PROBLEMThe car selected for measurement and testing is a two-seat super sports car powered by a naturally aspirated engine. The longitudinal engine is in a mid-rear position. In order to highlight the acoustic excitations and their variability over time, a manoeuvre has been chosen for the study reported in this article: a WOT manoeuvre, i.e., a ramp up. Figure 1 shows the configuration of the control system: on the left of the figure, the location of the instrumentation in the actual vehicle is depicted; on the right, the figure shows the block diagram of the control system. From the block diagram, it can be seen that the algorithm has three inputs (two microphones and data from the engine, indicated in Fig. 1 as e 1 , e 2 and x respectively) and two outputs (two loudspeakers, indicated in Fig. 1 as u 1 and u 2 ). In fact, the ANC system consists of two error microphones – positioned at the driver’s ears –, two 4-inch loudspeakers – positioned inside the doors – and, finally, the system takes the digital signal conveying the engine speed coming from the vehicle CAN bus as reference input. By using this non-acoustic sensor to provide the reference signal, there is no acoustic feedback between the control actuators and the reference sensor. Figure 2 shows the spectrogram of the pressure at one of the driver’s ears recorded during a WOT manoeuvre. On the x-axis, the engine speed (rpm) has been normalised according to the maximum speed achievable by the engine – the engine rotation starts slightly above 1000 rpm and exceeds 7000 rpm –, the y-axis shows the frequency, and the colour of the spectrogram shows the amplitude of the sound pressure level, plotted in reference to an arbitrary level due to commercial aspects. From the data shown in Figure 2, it can be seen that the spectrum is marked by a large number of tonal components throughout the manoeuvre. These components are the engine orders, present not only at integer multiples of the main rotational speed of the engine, but also at non-integer multiples of it, albeit with a lower amplitude. As can be seen from the spectrogram in Figure 2, the problem under study is highly dynamic, i.e., Figure 1: On the left: actual scheme and positioning of the control system (microphones and loudspeakers) in the car cabin; on the right: block diagram of the ANC system highlighting the direction of the data flow in the control system.Figure 2: Normalised spectrogram of the sound emission in correspondence of one driver’s ear recorded during a WOT manouevre.time-varying. The engine orders vary by several Hertz during the manoeuvre - for example, one of the main orders ranges from about 70 Hz to over 300 Hz within the run-up, which has a duration of 10 seconds.U,(n) Algorithm x(n) Engine rom3. ALGORITHM (FX-LMS ACTIVE NOISE CONTROL SYSTEM)A feedforward controller can be used to create an active tonal noise reduction system; and, the filtered reference – or Filtered-x – Least Mean Squares (Fx-LMS) algorithm is the most widely used algorithm in literature for similar purposes [3]. This algorithm’s multichannel formulation was first introduced in the late 1980s [18], and several modifications have been proposed over time to improve and customise the performance [19]. As mentioned in Section 1, these algorithms have subsequently been employed in a variety of applications [3–5]. The block diagram of a single-frequency multichannel feedforward control system is depicted in Figure 3. In the block diagram, e represents the vector of error signals that the controller tries to minimise. d represents the vector of disturbance signals, which consists of the main noise to be cancelled, i.e. the engine sound plus the other noise in the environment, such as road noise.1000 900 800 700 600 500 400 300 200 100 Normalised Engine Speed [] 90 80 50 40 30 Figure 3: Block diagram of the single-frequency Fx-LMS algorithm. Two signals, a sine and a cosine, are used to attenuate the tonal disturbance.u represents the vector of control signals, which is the output of the algorithm. x represents the reference signal, which is the input to the algorithm – i.e., the engine speed – and is provided from the CAN bus data. R represents the matrix of filtered reference signals, G represents the physical responses between the control sources and the error sensors, while ˆ G represents a model of these plant responses used in the control update algorithm, and W represents the control filters. The model plant responses, ˆ G , are modelled using FIR filters that exploit 256 coe ffi cients to approximate the transfer functions between the control loudspeakers and the error microphones. The selected filter length has been chosen to provide a good trade-o ff between an accurate approximation of the physical plant responses and a low computational e ff ort. As explained in [2], if the disturbance is narrowband, or tonal, it is possible to use an adaptive notch filter for control. That filter requires a short control length, which reduces the computational burden and e ff ort, and allows accurate tracking of the disturbance frequency. As presented in Figure 3, the digital input x from the CAN bus is fed to a block that calculates the frequency corresponding to the order to be controlled from the rpm signal, and this signal is exploited to generate the sine and cosine signals used as the inputs for the filter. For a single-frequency multichannel ANC algorithm, the adaptive weights are updated according to:w ( n + 1) = w ( n ) − α ( n ) R T e ( n ) (1)where w is the vector of the control filter coe ffi cients, and α is the convergence gain which determines the adaptation speed. The α coe ffi cient has been calculated according to the work of Cheer and Elliott [6]; starting from the knowledge of plant responses, it is possible to calculate for each frequency the optimal value of α , as:α ( ω c ) = γ · 2 λ max ( ω c ) (2)where λ max ( ω c ) is the maximum eigenvalue of the matrix G H G – G is the plant responses matrix at the controlled frequency ω c . Lastly, for practical reasons, the value of the gain can be modified using a scaling parameter γ that is generally a small positive constant set manually by the system designer to provide a trade-o ff between system stability and convergence speed. In this work, γ = 1 × 10 − 3 . The matrix R used in the Fx-LMS algorithm is the filtered-reference signal obtained by filtering the reference signal x via the modelled plant responses, ˆ G , which is necessary to take into account the variation of the control action between the control actuator and the control region.° > sin ° > W(z) Tacho d(n) e(n) > Vv G(z) on ———> LMS }*———_ > COS ? > W(z) _ L_—___» LMS | Figure 4: Block diagram of a multi-tonal Fx-LMS algorithm.The block diagram of a multi-frequency multichannel controller is reported in Figure 4. The input is the signal coming from the engine, which is split into several blocks that, according to the order to be controlled, calculate the frequency to feed to the notch filters. In this application, the algorithm involves controlling four di ff erent engine orders simultaneously. Since the engine sound emission is characterised by a broadband spectrum, four harmonics have been chosen in order to perceive the di ff erence in sound reproduction before and after the control action.4. COMPUTER SIMULATIONS & RESULTSIn this section, the results obtained through simulations are reported. O ffl ine simulations have been carried out using as input data the WOT sound recordings and CAN bus data obtained during a previously performed measurement campaign, and the transfer functions assessed by feeding the loudspeakers with white noise in previous measurements as plant responses. In the first part of this section, the attention is focused on the problem of a single-tonal control point of view, i.e. the performance and the reduction are analysed looking at each single engine order. In the second part, the performance is assessed from an overall perspective, in terms of the sound pressure level and loudness reduction. Figure 5 shows that only 4 engine orders are a ff ected by the controller. In particular, the spectrogram of the di ff erence between the uncontrolled and controlled conditions for both the error sensors is shown. The colour scale indicates the attenuation level in dB, with green areas corresponding to 0 dB and no change in the pressure level, positive dB values corresponding to attenuations and negative dB values corresponding to enhancements. Ideally, the system would generate either attenuation or no change. However, some enhancements also occur during control and these can be related to frequencies corresponding to nodes in one of the plant responses. In order to get a closer look at the e ff ect of the control action along the single order, Figure 6 shows the extrapolation of the spectrum of the second controlled order, when measured at error microphone 1. The solid line represents the engine order spectrum during the WOT manoeuvre in the uncontrolled case, while the dashed line represents the controlled case. It can be seen that there is a reduction along the whole order. Additionally, although not constant, there are attenuations well above 10 dB and an average reduction of about 5 dB. Up to this point, the focus has been on the e ff ect of the control system on the level of the individual engine order. However, it is also important to consider the resulting e ff ect on the overall pressurex(n) Tacho Notch Filter Tacho Tacho sin >| -—| cos sin cos sin >| -—> cos Notch Filter d(n) e(n) Notch Filter “ei ou | Figure 5: Attenuation spectrograms showing the di ff erence in the sound pressure measured at the driver’s ear with the ANC system o ff and on. Positive values correspond to attenuation, while negative values correspond to enhancement.Frequency [Hz] 1000 950 900 850 800 750 700 650 600 550 500 450 400 350 300 250 200 150 100 50 0 Error 1 0.4 0.5 0.6 0.7 0.8 Normalised Engine Speed [-] 0.9 1 10 -10 Amplitude [dB] Frequency [Hz] 1000 950 900 850 800 750 700 650 600 550 500 }, 450 400 350 300 250 200 150 100 50K 0 ye Error 2 ene? : 0.4 0.5 0.6 0.7 0.8 Normalised Engine Speed [-] 0.9 1 10 -10 Amplitude [dB]Figure 6: Order tracking extrapolation of the second controlled order. The solid line represents the uncontrolled configuration, while the dashed line shows the results of the control action.300 200 250 Frequency (Hz] 150 100 100 Figure 7: Overall sound pressure level over the duration of the WOT operation. The solid line represents the uncontrolled configuration, while the dashed one shows the results of the control action. The chart refers to microphone 1 recording.response. Figure 7 shows the normalised time history of the sound pressure level at microphone 1 in the controlled and uncontrolled case. As before, the x-axis corresponds to the normalised engine speed of the manoeuvre. From these results, it can be seen that the SPL increases with engine speed, as expected for a WOT manoeuvre. The solid line shows the trend when the ANC system is switched o ff , while the dotted line shows the case when the ANC is operating. It can be observed that the SPL has been reduced by the active control system. The attenuation reaches peaks of more than 3 dB for some engine speeds, whilst the average SPL reduction over the entire time history of the manoeuvre is equal to 1 dB. It is also interesting to observe the change in acoustic loudness as a result of the control, since this indicates the subjective perception of sound pressure [20]. The loudness has been calculated according to ISO 532-1 [21] and is reported in sones / Bark in Figure 8. From these results, it is possible to assess the controller’s performance from the perspective of the car occupant, and it can be seen that the control system mainly acts at low frequency as expected. The ANC system is able to reduce the excitation by several sones at low frequencies. Moreover, the global loudness is reduced by around 5% at both the driver’s ears.5. CONCLUSIONSThis paper has presented an investigation of the performance of an active noise control system designed to reduce engine noise inside the cabin of a two-seat super sports car. Firstly, the sound emission inside the cabin produced by the engine was studied. It was observed that the acoustic field is mainly marked by engine orders ranging from low frequencies up to just under 1000 Hz. These excitations are time-varying and mainly concentrated at low frequencies. Therefore, passive control measures are not suitable, since they would compromise the dynamic and handling performance of the super sports car. Thus, an active control system has been implemented that aims to control the sound pressure levels locally, in the areas around the driver’s ears. It has been shown that the implemented system can control simultaneously 4 engine orders during a WOT engine run-up and the entire range of frequencies that the orders span can be controlled with good performance even at high frequency. The performance has been assessed in terms of the attenuation in each engine order and, from a global point of view, in terms of loudness. The loudness,SPL [dB] ANC off. ANC off = 93.5 dB ANC on ANC on = 92.5 dB 04 050 (0607 O89 Normalised Engine Speed [] 1 Figure 8: Specific loudness calculated at both driver’s ears according to ISO 532-1. The solid lines represent the loudness when the control system is o ff , while the dashed lines show the e ff ect of the active control system.calculated according to the ISO 532-1, shows a 5% reduction over the whole spectrum when only 4 engine orders are targeted.ACKNOWLEDGEMENTSThe authors gratefully acknowledge the assistance of Automobili Lamborghini S.p.A. in carrying out the measurements used in this paper.REFERENCES[1] Philip A. Nelson and Stephen J. Elliott. Active Control of Sound . Academic Press, 1992. [2] Sen M. Kuo and Dennis R. Morgan. Active Noise Control Systems: Algorithms and DSP Implementations . Wiley-Interscience, 1996. [3] Stephen J. Elliott. Signal Processing for Active Control . Academic Press, 2000. [4] Yoshinobu Kajikawa, Woon-Seng Gan, and Sen M. Kuo. Recent advances on active noise control: open issues and innovative applications. APSIPA Transactions on Signal and Information Processing , 1:e3, 2012. [5] Prasanga N. Samarasinghe, Wen Zhang, and Thushara D. Abhayapala. Recent advances in active noise control inside automobile cabins: Toward quieter cars. IEEE Signal Processing Magazine , 33(6):61–73, 2016. [6] Jordan Cheer and Stephen J. Elliott. Active noise control of a diesel generator in a luxury yacht. Applied Acoustics , 105:209–214, 2016. [7] Edmane Envia. Fan noise reduction: An overview. International Journal of Aeroacoustics , 1(1):43–64, 2002. [8] Stephen J. Elliot, Philip A. Nelson, Ian M. Stothers, and Christopher C. Boucher. In-flight experiments on the active control of propeller-induced cabin noise. Journal of Sound and Vibration , 140(2):219–238, 1990.Loudness {sones/Bark] Error 1 T T ANC off = 89.5 sones: ANC on = 83.7 sones T —— ANC off - - -ANC on 5 10 15 Frequency [Bark] 20 Loudness [sones/Bark] Error 2 - - ANC off = 86.5 sones: ANC on = 82.7 sones T —— ANC off - - -ANC on 5 10 15 Frequency [Bark] 20 [9] Pierre Belanger, Alain Berry, Yann Pasco, Olivier Robin, Yves St-Amant, and Srivatsa Rajan. Multi-harmonic active structural acoustic control of a helicopter main transmission noise using the principal component analysis. Applied Acoustics , 70(1):153–164, 2009. [10] Sen M. Kuo, S. Mitra, and Woon-Seng Gan. Active noise control system for headphone applications. IEEE Transactions on Control Systems Technology , 14(2):331–335, 2006. [11] Jordan Cheer and Stephen J. Elliott. Multichannel control systems for the attenuation of interior road noise in vehicles. Mechanical Systems and Signal Processing , 60-61:753–769, 2015. [12] Woomin Jung, Stephen J. Elliott, and Jordan Cheer. Local active control of road noise inside a vehicle. Mechanical Systems and Signal Processing , 121:144–157, 2019. [13] Hisashi Sano, Toshio Inoue, Akira Takahashi, Kenici Terai, and Yoshio Nakamura. Active control system for low-frequency road noise combined with an audio system. IEEE Transactions on Speech and Audio Processing , 9(7):755–763, 2001. [14] Jordan Cheer. Active control of the acoustic environment in an automobile cabin . PhD thesis, University of Southampton, December 2012. [15] Sang-Kwon Lee, Seungmin Lee, Jiseon Back, and Taejin Shin. A new method for active cancellation of engine order noise in a passenger car. Applied Sciences , 8(8), 2018. [16] Youn-Hee Lee and Adel Nasiri. Real time active noise control of engine booming in passenger vehicles. In SAE World Congress and Exhibition . SAE International, apr 2007. [17] Ralf Kunkel Rolf Schirmacher and Marc Burghardt. Active noise control for the 4.0 tfsi with cylinder on demand technology in audi’s s-series. SAE Technical Paper , 2012. [18] Stephen J. Elliott, Ian M. Stothers, and Philip A. Nelson. A multiple error lms algorithm and its application to the active control of sound and vibration. IEEE Transactions on Acoustics, Speech, and Signal Processing , 35(10):1423–1434, 1987. [19] Lu Lu, Kai-Li Yin, Rodrigo C. de Lamare, Zongsheng Zheng, Yi Yu, Xiaomin Yang, and Badong Chen. A survey on active noise control in the past decade—part i: Linear systems. Signal Processing , 183:108039, 2021. [20] Hugo Fastl and Eberhard Zwicker. Psychoacoustics: Facts and Models . Springer-Nature, 1990. [21] ISO 532-1:2017(E). Acoustics – methods for calculating loudness – part 1: Zwicker method. International Organization for Standardization , 2017. Previous Paper 643 of 808 Next