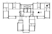
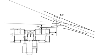
A A A Volume : 44 Part : 2 A prediction method for indoor vibration over metro depot throat area based on coupled interactions of wheel-rail Lei He 1 , Qine Zeng, Yanan Wu, Dan Wu 2 , Ruixiang Song, Yubin Wu Institute of Urban Safety and Environmental Science, Beijing Academy of Science and Technology #55 Taoran Road, Xicheng District, Beijing, China, 10054 email: helei@bmilp.comABSTRACT Environmental vibration pollution is the primary environmental problem faced by the superstructure of metro depots. The throat area is especially prone to high wheel-rail impact vibration due to multiple joints and turnouts, which may cause high annoyance to the residents in the superstructures both on the upper cover and surrounding areas. In this paper, based on the coupled dynamic analysis of wheel-turnout, a prediction method to evaluate the indoor vibration of over-track building was established. Firstly, subway turnout with variable sections on switch, connection part and frog and vehicle models were established, and wheel-rail force was obtained through multibody dynamics calculation. Secondly, the track-foundation-structure finite element numerical model was built, loading the wheel-rail force excitation, then the indoor vibration could be obtained. The accuracy of this method was verified taking a 32 story residential superstructure in North China as an example. The vertical vibration accelerations were measured on every other floor when a A-type train travelled on a 7-turnout. The error between the measured data and the calculated results was within 5%, indicating that this prediction method has certain accuracy. The research results have certain guiding significance for the prediction and control of vibration in metro depot.1. INTRODUCTIONMetro depot is the station space for subway trains parking and maintenance. The metro depots usually occupy a large amount of urban land (covering an area of about 30 hectares), and have easy access to subways and railway lines and traffic transfer system. Comprehensively utilizing the upper space of metro depot to construct residential culture, education, commerce, office buildings, etc., could not only make intensive and economical use of land, but could also stimulate economic development of transportation node regions, which is in line with the new urban development concept of "public transportation-oriented (TOD)", and has become a hot spot in major urban planning.Throat area connects depots and the main line, which occupy 1/5 of the land area of the whole depot. However, the cover space of the throat area has not been fully utilized in the cover property of existing depots. One of the main reasons is that the train induced vibration influence is much higher than other regions and difficult to predict and control. On one hand, the track lines in throat1 helei@bmilp.com 2 wudan@bmilp.com area are much more complex than main lines, where there are many turnouts and rail gaps. In the switch and the frog gap of turnouts, there are both structure irregularity and geometry irregularity and wheel uneven, which form the excitation source of the vehicle-turnout coupling vibration system, and the excitation of wheel-rail collision is more intense than that of straight lines. Measured data showed that the soil vibration around turnouts is prominent, and 1-80Hz vibration is 2-7dB higher than that of straight lines, which would probably cause human body feeling unpalatable uncomfortable in cover buildings. On the other hand, due to the irregular spacing of wire mesh columns, the complex structural of rail and over track buildings, the transfer law of the train induced vibration excitation from the track structure, rock and soil to the over track building is more complicated to define.There are three kinds of method to analyze the influence of environmental vibration caused by subway operation at present: field measurement method, empirical model method and numerical simulation method, but none of them could accurately predict and calculate the influence of environmental vibration caused by the interaction of wheels and turnout. Firstly, the field measurement method could only be implemented after construction completed and subway train opened. Wheel-rail excitation and vibration response of ground soil or structure could be obtained by arranging vibration monitoring points, and used as analog data in predicting in a new project. Zou Chao et al. [1] comparatively analyzed the attenuation law of vertical vibration acceleration of straight-line segment and curve segment in throat area in time and frequency domain in surrounding soil through actual measurement. Zou Linzhi et al. [2] conducted a comparative test on the vibration response of vehicles in and out of the turnout section and the straight line in a double-deck subway parking lot in China. However, due to the limitation of metro operation management, conducting a vibration test in metro depots is clumsy and time-consuming, even little chances, and the vibration data of subway turnout line is still scarce.The second method is empirical model which analyzes and predicts new engineering problems by testing and summarizing existing engineering cases. Nowadays the relatively mature empirical models are all chain attenuation models, mainly focusing on vibration attenuation in rock and soil, such as the empirical formula proposed by Kurzwei [3] and Melke [4] , as well as the vibration prediction model provided in Appendix D of "Technical Guidelines for Environmental Impact Assessment of Urban Rail Transit" (HJ 453-2018) [5] of the Ministry of Ecology and Environment and Appendix B of Beijing local standard "Code for Subway Noise and Vibration Control" (DB838-2019) [6] . In the later two ones, the turnout vibration is simplified as deterioration of wheel- rail conditions considering about 0-10dB amplified, and the prediction of indoor frequency division vibration could not be given.In order to obtain more refined vibration prediction results, many scholars have adopted finite element numerical simulation calculation methods, such as Liu Weining et al. [7] Zhao Kai et al. [8] Shih J Y et al. [9] Wu Yubin et al. [10] , to establish 2D or 3D subway vibration response models. The wheel-rail force was generally obtained by (1) deducing from rail acceleration [9-10] , (2) constructing a periodic function, (3) establishing the vehicle-track system dynamic vibration model and solving the train dynamic load. And the wheel rail force was applied to semi-infinite space and building structure to solve the vibration response. In the existed literatures, the wheel-rail forces and computing methods were all based on straight lines, and the turnout structure as well as its interaction between wheels were rarely considered.Therefore, based on the characteristics of the turnout structure, this paper fully considered the interaction of the turnout and the dynamic response of the site soil and building structure under the excitation of the turnout load, and established a numerical simulation analysis method suitable for the indoor vibration of over-track buildings in the subway turnout area, and took a high-rise building as an example to verify the accuracy of this method. 2. Prediction Theory and Method2.1. General technical routeThe technical route of joint numerical simulation composed of wheel-rail and geotechnical- building was shown in Figure 1.Figure 1: The technical route of joint numerical simulation composed of wheel-rail andgeotechnical-building2.1. Multibody Dynamic Analysis of Wheel-RailFirstly, the coupling relationship of wheel-rail was modeled physically and mathematically based on the characteristics of subway vehicle and turnout structure, and the coupling dynamics was analyzed. The vertical physical wheel-rail model for dynamic analysis was shown in Figure. 2.Pretinton proses ofindoor tation of apentnctr over Sanaa “Gesecial Seeman “Ton adel Whestaitcouptet | peso | Canaenan IY tere ee) tent tion = Vebilemode anal mode ode infomation Railmepeasy _J ny Petiion ad anaes indoor iratonFigure 2: The vertical physical wheel-rail model for dynamic analysis.The whole vertical physical wheel-rail model was consisted of a vehicle, rail, fasteners, sleepers and track beds. The vehicle model included 1 body, 2 bogies and 4 wheelsets, and had two systems of suspension device. And the primary suspension system between wheelset and bogie and the secondary suspension system between bogie and car body were regarded as vertically connected linear springs and viscous damping. Variable cross-section Euler beam on point elastic support was used to simulate the tongue rail, and uniform cross-section Euler beam on continuous elastic support to simulate pillows. The connection between rail-pillows and pillows- ballast bed were simplified as spring-damping system with equivalent elastic and damping. Other accessories such as iron plate, sliding bed were as part of a bifurcation pillow. Gravel bed is simplified to equivalent stiffness and damping.ebitaty Oe Seca pine en roer remy moeentee Cee) 09 O06 Br Seesesesesa's' ete Figure 3: 7# lateral turnout structure.The variable section beam was modeled by connecting the characteristic sections at different positions along the line, and the parameters between adjacent sections were obtained by cubic spline interpolation. The cubic spline difference function is:− − − − − − − = + + − − + − − (1)3 3 1 1 1 1 1 ( ) ( ) ( )( ) ( )( ) 6 6 6 6M x x M x x y M l y M l S x x x x x l l l l( )k k k k k k k k k k k k k k k kThe dynamic equilibrium equation is expressed as:.. . [ ][ ] [ ][ ] [ ][ ] [ ] M u C u K u F + + = (2)in which, uis the acceleration matrix of the turnout system, uis the speed matrix of the turnoutsystem, u is the displacement matrix of the turnout system, and [ F ] is the load matrix of theturnout system, which is determined by the wheel-rail contact relationship.This paper focused on the indoor vertical vibration caused by train passing through the turnout in the throat area, so only vertical wheel-rail action relationship was given. The vertical coupling relationship between vehicle wheel and rail was mainly determined by Hertz nonlinear elastic contact theory, and the normal force between wheel and rail was determined by32 1N P t N t G = ( ) ( )(3)in which, δ N(t) is the normal elastic compression of wheel-rail contact point, including wheel static pressure. δ N(t) is determined by the position of wheel and rail ( ) ( ) ( ) , wi r wi Z t Z t Z x t = −( i =1~4 ) , where Z ω i ( t ) is the displacement of wheel at position i at time t (s), and Z r ( x wi , t ) is the displacement of rail under wheel at position i at time t (s). When δ N(t) <0, the wheel/rail force P N (t) is 0. G is the wheel-rail contact constant (abrasive tread: G =3.86R -0.149 ×10 -8 m/N 2/3 ), where R is the radius of wheel rolling circle.The moving vehicle excitation was input with rail irregularity spectrum, which could be obtained by referring to typical subway irregularity spectrum or measuring method, and the fastener/sleeper support reaction force can be extracted by iterative calculation.2.3. Geotechnical - Building Simulation Calculation MethodThe geotechnical-building simulation system consisted of turnout pillow-track bed- geotechnical-building structure. Scattered-particle ballast was modeled with Ahlbeck et al. 's channel bed vertebral body load hypothesis, that was, wheel/rail vertical force was transmitted downward in the form of vertebral body distribution, and the diffusion Angle α was determined according to Poisson's ratio. In order to avoid overestimating the vibration acceleration response of the track bed, shear spring K ω and shear damping C ω elements were introduced between discrete track bed mass blocks to consider the continuous action characteristics of the track bed.The reaction force of fasteners based on the coupling calculation of wheel-rail was used as the excitation source of geotechnical-building system. If available, vibration transfer characteristic parameters of layered rock and soil should be checked and adjusted through field tests. In this system, the relatively complex turnout structure was abandoned, the model was simplified, and the computational efficiency can be effectively improved.3. Experimental Verification3. 1. Case SituationIn a metro depot in Southeast China, 50kg/m rail 7# lateral turnouts were used in the throat area, and the frog was integral casted by high manganese steel material including wing rail and heart rail. And 6 marshalling TYPE A trains were adopted.Figure 4: Photo from the scene of the throat area of the metro depot. A 34F frame shear wall structure residential building was located adjacent to the turnout 23. The horizontal and section position relationship between the building and the track was shown in Figure 5. The most recent horizontal distance of the shear wall linking ground from the center line of the near-rail track was 3.5m, and the distance from the turnout L23 frog was 7.7m.Figure 5: The horizontal and section position relationship between the building and the track.3.2 Theoretical Calculation of Wheel-Turnout ExcitationAssuming that the train speed is 15km/h, program was programmed to calculate the wheel-rail coupling interaction. There was a total of 50 turnout pillows with length of 2.5m-4.8m and spacing of 0.54m-0.58m. The input dynamic parameters of simplified subway Type A car were shown in Table 1, and the measured rail irregular in the metro depot.Table 1: Simplified basic parameter of type A train.Parameter and unit ValueCar mass m 3 /kg 17500Bogie mass m 2 /kg 1709Wheelset mass m 1 /kg 1610Primary suspension vertical stiffness k 1 /(MN/m) 0.48Primary suspension vertical damping c 1 /(kN·s/m) 60Secondary suspension vertical stiffness k 2 /(MN/m) 0.825Secondary suspension vertical damping c 2 /(kN·s/m) 120Length between bogie centers/m 15.7L ength between wheelset centers/m 2.5Wheel diameter/m 0.84Car length/m 22Figure 6 showed the vertical wheel-rail force at the wheel-rail contact point. Obvious impact can be seen when crossing the frog position. The sleeper support reaction force extracted from typical positions was shown in Figure 7.Figure 6: the vertical wheel-rail force at the wheel-rail contact point.Figure7: The sleeper support reaction force extracted from typical positions.3.2 Experimental VerificationThe geotechnical-building numerical simulation model was built as Figure 8, which included sleeper, track bed, roadbed, rock-soil layer and building. According to the geological survey, rock and soil layers were considered as solid units by four horizontal layers, which were artificial fill, muddy soil layer, medium-coarse sand layer and weathered bedrock layer respectively. The physical and mechanical parameters of the four layers were shown in Table 2. Shell unit was used for building floor slab and Beam unit was used for beams and columns. The viscoelastic artificial boundary conditions were formed by setting parallel spring-dampers around and at the bottom of the model, and the scattering wave radiation and elastic recovery performance of the foundation could be simulated. Parameters of spring unit and damper unit can be determined according to Formula 4. = i A R G K , = i A c C ( 4 )in which, ρ and G are the density and shear modulus of rock-soil medium respectively. R is the distance between the loading point and the artificial boundary; C is the wave velocity in rock and soil medium, and the longitudinal wave velocity is adopted in the normal artificial boundary, and the shear wave velocity in the tangential artificial boundary. The value of α is given according to the artificial boundary type and setting direction; i A is equivalent area of boundary representedby artificial boundary node.iFigure 8: The geotechnical-building numerical simulation modelTable 2: The physical and mechanical parameters of the four layers. Soil layer Density/g.cm -3 Elasticity modulus/MPa Depth/mA rtificial fill 1.92 1.9 × 10 2 3M uddy soil layer 1.74 1.6 × 10 2 5M edium-coarse sand layer 1.80 5.6 × 10 2 8W eathered bedrock 1.97 8.6 × 10 2 10 As shown in Figure.9, vibration acceleration sensors and vibration picking points were setup in two rooms adjacent to the turnout to monitor the indoor vibration at typical floors. Figure 9: Indoor vibration acceleration sensors and vibration picking points setup The test and calculated indoor vibration results of V1 and V2 were shown in Figure 10. The test results were obtained when 10 subway trains passing by. And the indoor vibration was represented by 1-80Hz maximum Z vibration level VL Zmax , with reference to the whole-body vibration 1-80Hz weighting factor specified by ISO 2631/1-1997. It could be observed that the indoor vibration of different trains had a dispersion degree of 1.7-8.5dB. The measured and calculated results of vibration at V2 point were slightly higher than those at V1 point, and both results at two points fluctuated with the rise of floors.The comparison between the calculated results and the measured mean values was shown in Table 3. Defined as (calculated VL Zmax - measured mean VL Zmax )/measured mean VL Zmax , the error was 1.3%-4.3% and 0.2%-4.4% at V1 and V2 respectively. It could be assumed that the calculation error was within a reasonable range, which could meet the requirements of vibration impact evaluation and vibration control design accuracy.Figure 10: The test and calculated indoor vibration results of V1 and V2Table 3: The error of calculated results and the measured mean valuesV1 V2 Test Calculation Error Test Calculation ErrorTestdaa cata tn @vwr70.50 69.55 -1.4% 75.90 75.02 -1.2%63.70 65.85 3.3% 75.50 75.17 -0.4%62.90 63.70 1.3% 73.00 72.34 -0.9%63.20 64.90 2.6% 73.20 70.27 -4.2%65.80 68.75 4.3% 72.60 72.43 -0.2%68.00 70.65 3.8% 71.50 71.90 0.6%67.90 69.65 2.5% 72.40 75.70 4.4% 4. CONCLUSIONSBased on the characteristics of the turnout structure, this paper fully considered the interaction of the turnout and the dynamic response of the site soil and building structure under the excitation of the turnout load, and established a numerical simulation analysis method suitable for the indoor vibration of over-track buildings in the subway turnout area. A 32F high-rise building near a throat area in south China was taken as an example to verify the accuracy of this method. Vibration acceleration sensors and vibration picking points were setup in two rooms adjacent to the turnout to monitor the indoor vibration at typical floors. The test results were obtained when 10 subway trains passing by. It was observed that the error between the measured data and the calculated results was within 5%, indicating that this prediction method has certain accuracy. The research results have certain guiding significance for the prediction and control of vibration in metro depot. 5. ACKNOWLEDGEMENTSThis work is supported by BJAST Young Scholar Programs B(No.YS202102), BJAST Innovative Engineering Project (No.11000022T000000446408) and Beijing Natural Science Foundation of China (Grant No. 8202019).6. REFERENCES1. Zou, CH., Wang, Y.M., Wang, ZH.H., et al., Field measurement and analysis of groundvibration in the throat area of metro depot. Journal of Vibration and Shock , 34(4) , 200- 206(2015). 2. Zou, ZH.L., Du, Q.L., Huang, T., et al., Test and analysis on vibration of turnout in the throatdistrict of the property above subway. Sichuan Environment . 37(3), 41-47(2018). 3. Kurzweil.L.G. Ground-borne Noise and vibration from underground rail systems[J]. Journal ofSound and Vibration , 66(3) ,363-370(1979). 4. Melke.J. Noise and Vibration from underground railway lines: Proposals for a predictionprocedure[J]. Journal of Sound and Vibration , 120(2) , 391-406(1988). 5. Ministry of Ecology and Environment of the People’s Republic of China, Technical Guidelinesfor Environmental Impact Assessment-Urban Rail Transit , HJ 453, 2018 Edition. 6. Beijing Municipal Administration for Market Supervision, Code for Metro Noise and VibrationControl , DB11/838, 2019 Edition. 7. Liu, W.N., Xia, H., Guo, W.J., Study of vibration effects of underground trains on surroundingenvironments. Chinese Journal of Rock Mechanics and Engineering , 15(S1) ,586-593(1996). 8. Zhao, K., Wang, Q.Z., Mao, K.M.,. 3D FE analysis on building vibration induced by trainrunning. Journal of Disaster Prevention and Mitigation Engineering , 39(2) , 209-216(2019). 9. Shih J Y, Thompson D J, Zervos A. The influence of soil nolinear properties on thetrack/ground vibration induced by trains running on soft ground. Transportation Geotechnics , 11 (2017), 10. Wu, Y.B., Zhang, B., Liu, Y.H., et al., Law of vibrations influence of subway on metro depotsuperstructure. Journal of the China Railway Society , 37(8) , 98-103(2015). Previous Paper 547 of 808 Next