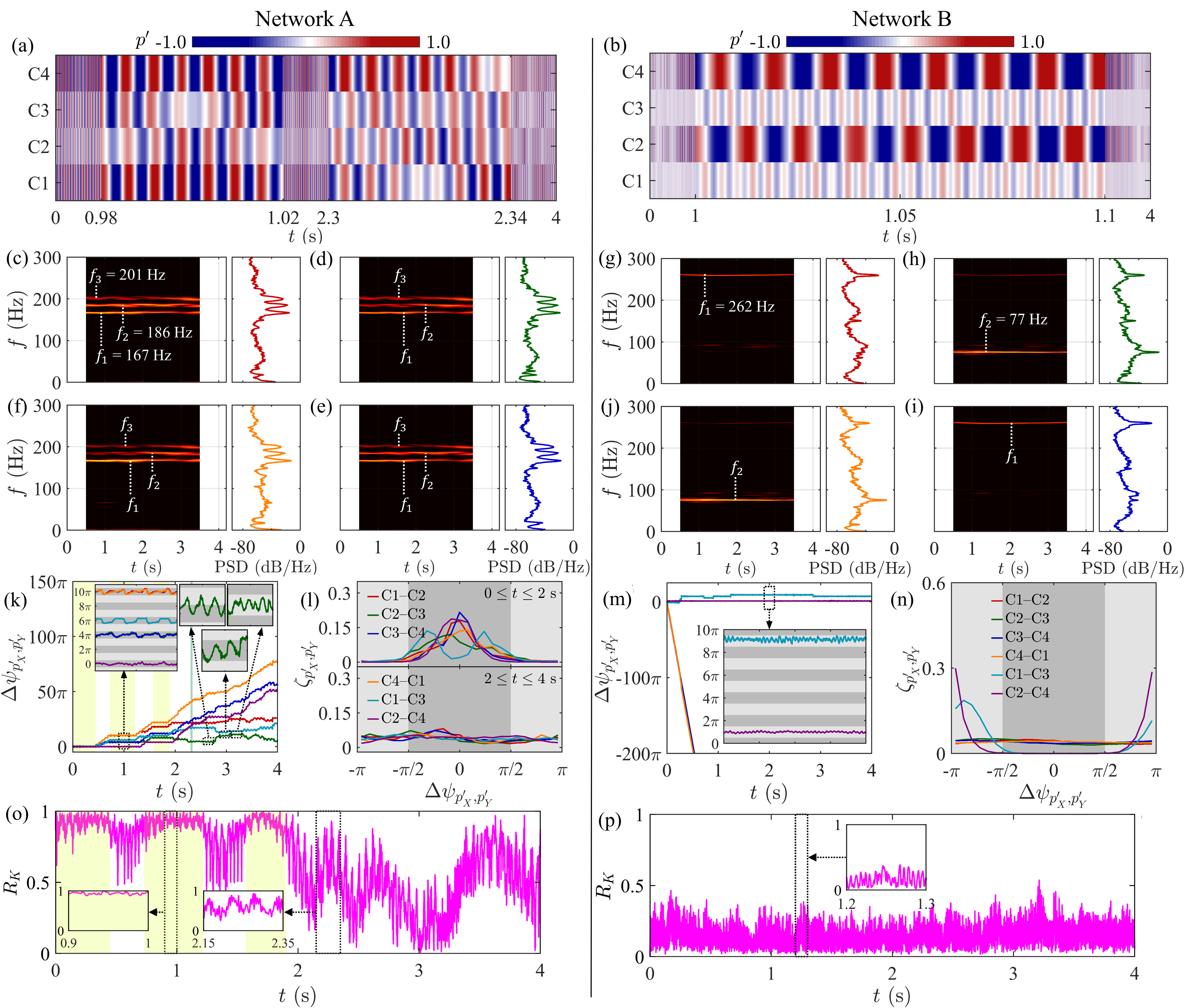
A A A Volume : 44 Part : 2 Chimera states in a can-annular combustion systemYu Guan 1The Hong Kong University of Science and Technology Clear Water Bay, Hong KongKihun Moon 2Korea Advanced Institute of Science and Technology 291 Daehak-ro, Yuseong-gu, Daejeon 34141, Republic of KoreaKyu Tae Kim 3Korea Advanced Institute of Science and Technology 291 Daehak-ro, Yuseong-gu, Daejeon 34141, Republic of KoreaLarry K.B. Li 4The Hong Kong University of Science and Technology Clear Water Bay, Hong KongABSTRACT We experimentally investigate the collective behaviour of four turbulent lean-premixed combustors coupled in a ring network. We adopt a complex systems approach, treating each combustor as an individual self-excited thermoacoustic oscillator and examining how a minimal network of such oscillators can transition into synchronous and asynchronous states. Using synchronization metrics, we identify a broad range of collective behaviour, including a weak anti-phase chimera, a breathing chimera, intermittent frequency locking, and three-frequency quasiperiodicity. The discovery of chimera states in a minimal network of coupled thermoacoustic oscillators suggests that chimera control techniques could be exploited for the suppression of thermoacoustic oscillations in can-annular combustion systems.1. INTRODUCTIONA network of coupled oscillators can not only be globally synchronized or globally desynchronized, but can also be locally synchronized [1, 2]. In the latter case, some oscillators of the network oscillate synchronously, while others oscillate asynchronously [1, 2]. Kuramoto and Battogtokh have1 yguanad@connect.ust.hk2 kihun_moon@kaist.ac.kr3 kt_kim@kaist.ac.kr4 larryli@ust.hka slaty. inter.noise 21-24 AUGUST SCOTTISH EVENT CAMPUS O ¥, ? GLASGOW Figure 1: Thermoacoustic system consisting of four identical turbulent lean-premixed combustors coupled in a ring configuration: ( a ) isometric view, ( b ) lateral cross-sectional view, and ( c ) vertical cross-sectional view of the annular cross-talk (XT) section. Further details on this experimental setup can be found in Refs. [10, 11]. Panel ( d ) shows an oscillator network representation of the ring- coupled combustors. Two distinct types of inter-combustor acoustic interactions are shown: (i) direct coupling between two adjacent oscillators, as represented by four pairwise links between p ′ X and p ′ Y (solid lines: C1–C2, C2–C3, C4–C3, and C4–C1); and (ii) indirect coupling between two opposite oscillators, as represented by two pairwise links between p ′ X and p ′ Y (dash-dotted lines: C1–C3, and C4–C2). Reproduced with permission from Guan et al. [12].investigated the collective dynamics of a group of non-locally coupled phase oscillators governed by the complex Ginzburg–Landau equation [3]. They found that, under certain conditions, the domain becomes segregated into two parts: one populated by mutually synchronized oscillators sharing a common frequency, and one populated by desynchronized oscillators with distributed frequencies [3]. Abrams and Strogatz later named this hybrid state a ‘chimera’ – after the fire-breathing creature from Greek mythology with body parts from multiple animals – in order to highlight the coexistence of coherent and incoherent oscillators in the same network [4]. Over the years, chimera states have been experimentally observed in various chemical, mechanical, optical and electrical systems [5]. Many di ff erent types of chimera have been identified, based on their steadiness (e.g. breathing chimera), the number of coherent and incoherent clusters (e.g. multi-headed chimera), the spatial evolution of the coherent and incoherent domains (e.g. alternating chimera and traveling chimera), and the amplitude evolution of the oscillators (e.g. amplitude chimera, amplitude-mediated chimera, and chimera death) [5]. In thermoacoustics, chimeras were first observed by Mondal et al. in an ensemble of local HRR oscillators representing the reactive flow field of a blu ff -body stabilized turbulent premixed combustor [6]. Since then, similar chimeras have been observed by Pawar et al. in a swirl-stabilized combustor [7] and by Hashimoto et al. in a model rocket combustor [8]. However, although pioneering, these previous studies [6, 7, 8] focused exclusively on single-combustor systems where each discrete pixel / region of a flame image was taken to be an individual oscillator of a network. To the best of our knowledge, chimeras have yet to be observed in a multi-combustor system where each combustor is taken to be an individual oscillator of a network. In the present study, we present the first experimental evidence of chimera states (breathing chimera and weak anti-phase chimera) in a multi-combustor system undergoing thermoacoustic instability. Furthermore, we investigate the associated inter-combustor interactions, as well as their nonlinear multi-scale dynamics, using the framework of mutual synchronization [1, 9].(0) Flame tube Movable piston Combustor 2 = Cooling water Swirler. s ignitor ne, Mo, Fully premixed ‘1 2 ( b ) CH at air — — Choked inlet ,/1 Quartz tube J : | Pp Cooling air Annular XT section = Dione <>: 337 Combustor | sencessesapecees a S. Combustor 2 (C2) Direct coupling — Network architecture ID 43 Indirect coupling “1m: Thermoacoustic O oscillator Combustor 4 (C4) Combustor 3 (C3) 2. EXPERIMENTAL SETUP AND DATA ANALYSISFigure 1( a–c ) shows the experimental setup, which is identical to that used in [10, 11, 12]. We consider the four combustors as a network of four ring-coupled thermoacoustic oscillators. The structure and links of this network are graphically shown in Fig. 1( d ). The synchronization between the oscillators in this network arises from the inter-combustor acoustic interactions present in the system. These acoustic interactions can be decomposed into two distinct classes, depending on the coupling type: (i) direct coupling between two adjacent oscillators, as represented by four pairwise links between p ′ X and p ′ Y (Fig. 1 d , solid lines: C1–C2, C2–C3, C4–C3, and C4–C1); and (ii) indirect coupling between two opposite oscillators, as represented by two pairwise links between p ′ X and p ′ Y (Fig. 1 d , dash-dotted lines: C1–C3, and C4–C2). The subscripts X and Y are used to index into the four combustors (1, 2, 3, and 4). To quantify the phase coherence of all the oscillators in a network and hence to identify chimera states, we use the Kuramoto order parameter [13]:j = 1 e i θ j ( t ) , (1)N XR K ( t ) = 1Nwhere θ j is the phase of each oscillator, and N is the total number of oscillators. The phases of the oscillators are incoherent when R K = 0, but are coherent (perfectly aligned) when R K = 1. R K has been used to characterize the collective dynamics in multiple combustors in recent studies [12, 14].3. RESULTS AND DISCUSSION3.1. Synchronization dynamics In this section, we examine the synchronization dynamics of the system under two di ff erent operating conditions: network A (Sec. 1.1: φ 1 , 2 , 3 , 4 = 0 . 61 and ξ 1 , 2 , 3 , 4 = 1600 mm) and network B (Sec. 1.2: φ 1 , 3 = 0 . 61, φ 2 , 4 = 0 . 57 and ξ 1 , 2 , 3 , 4 = 1000 mm).1.1 Network AFigure 2 shows the synchronization dynamics of network A, for which φ 1 , 2 , 3 , 4 = 0 . 61 and ξ 1 , 2 , 3 , 4 = 1600 mm. The analysis begins with an examination of the raw time traces of p ′ (Fig. 2 a ) for each of the four oscillators in the network (C1, C2, C3, C4); here we normalize p ′ by its maximum values from the entire network. These time traces are accompanied by the spectrogram and power spectral density (PSD) of p ′ (Fig. 2 c–f ). To investigate the inter-combustor acoustic interactions in each pair of directly / indirectly coupled oscillators ( X and Y ), we use the Hilbert transform [15] to compute the instantaneous phase di ff erence between p ′ X and p ′ Y , which is denoted by ∆ ψ p ′ X p ′ Y . We examine both the temporal variation of ∆ ψ p ′ X p ′ Y in unwrapped form (Fig. 2 k ) and its probability distribution ζ p ′ X p ′ Y in wrapped form (Fig. 2 l ). Finally, we compute the Kuramoto order parameter R K using the phase of p ′ X in order to quantify the phase coherence of all four oscillators in the network [13]. By examining Fig. 2, we find that as time progresses, the system switches from in-phase synchronous three-frequency quasiperiodicity to a breathing chimera. Below we examine these two states in turn. In the early parts of the experiment (Fig. 2 a : t < 2 s, with the interval 0 . 98 < t < 1 . 02 s shown under magnification), the p ′ signals from all four oscillators show temporally synchronized peaks (red bands) and troughs (blue bands), indicating that the entire ring-coupled network is in a global state of in-phase synchronization. However, it is worth noting that these in-phase dynamics are not periodic: the spectra of both p ′ (Fig. 2 c–f ) reveal evidence of the coexistence of three dominant modes, whose frequencies ( f 1 , f 2 , f 3 ) are incommensurate, i.e. are not rational multiples of one another. This indicates the presence of quasiperiodicity on an ergodic three-dimensional torus attractor ( T 3 ), otherwise known as three-frequency quasiperiodicity or T 3 quasiperiodicity [16]. Similar T 3 quasiperiodic states have been observed in [17, 18] in a thermoacoustic system consisting of a single combustor subjected to external periodic forcing. To verify that all four oscillators in the network are in the same T 3 quasiperiodic state, we examine the temporal variation of ∆ ψ p ′ X p ′ Y (Fig. 2 k ). We find that during the early parts of the experiment ( t < 2 ), there are long epochs in which ∆ ψ p ′ X p ′ Y for every possible pair of oscillators fluctuates around time-averaged values corresponding to integer multiples of 2 π (Fig. 2 k : yellow shading and, in the inset, dark gray shading), indicating that all four oscillators are evolving synchronously at the same time-averaged frequency, a phenomenon known as frequency locking [1]. The fluctuations in ∆ ψ p ′ X p ′ Y arise from noise induced by turbulence in the injector flow. However, we also find that the instantaneous values of ∆ ψ p ′ X p ′ Y never remain perfectly steady in time, indicating the absence of phase locking [1]. Phase locking is a more stringent condition than frequency locking, but either phenomenon can be referred to as synchronization [1]. The presence of frequency locking without phase locking is a well-known phenomenon in synchronization theory called phase trapping. Phase trapping has been observed not just in thermoacoustic systems [19, 20, 21] but also in hydrodynamic systems [22]. Its detection here in a ring-coupled thermoacoustic system, therefore, provides compelling evidence of its universality in nonlinear dynamical systems. Interspersed between the long epochs of in-phase synchronization (frequency locking: yellow shading) are shorter epochs of desynchronization, in which ∆ ψ p ′ X p ′ Y jumps by integer multiples of 2 π . This behavior is known as phase slipping and is a classic feature of forced or coupled self-excited systems subjected to noise [1]. Put together, these observations indicate that in the early parts of the experiment ( t < 2 s), the system switches intermittently between two distinct regimes: in-phase frequency-locked T 3 quasiperiodicity and desynchronization. In this study, we refer to this alternating state as intermittent frequency locking (IFL). Similar IFL states have been observed in various other nonlinear dynamical systems, such as the human brain when exposed to external visual stimuli [23]. Crucially, it should be noted that, at any moment in time, our system is either globally synchronized or globally desynchronized. Later, we will see that this is not always true, resulting in a chimera state. Turning now to the probability distribution of ∆ ψ p ′ X p ′ Y (Fig. 2 l ), we note that for an ideal continuously desynchronized system without any synchronous epochs, ζ p ′ X p ′ Y would be perfectly uniformly distributed across all possible phase values. By contrast, for an ideal continuously synchronized system without any asynchronous epochs, ζ p ′ X p ′ Y would be unimodal with short tails. In Fig. 2( l ), we find that, for nearly all pairs of oscillators, ζ p ′ X p ′ Y is unimodal with long tails, which is consistent with the observed switching between synchronous and asynchronous states due to noise. In the absence of noise, the phase di ff erence that would be observed is given by the position of the peak in ζ p ′ X p ′ Y . One specific pair of oscillators (C1–C3), however, exhibits a bimodal ζ p ′ X p ′ Y distribution centered on ∆ ψ p ′ X p ′ Y ≈ 0, indicating that the statistically preferred relationship between oscillators C1 and C3 has the former slightly leading the latter during some synchronous epochs, but has the former slightly lagging the latter during other synchronous epochs. Nevertheless, for all possible pairs of oscillators, the majority of the ζ p ′ X p ′ Y distribution sits within the in-phase limits of ± π/ 2, indicating that when the system is in a globally synchronous state, its oscillators are predominately evolving in phase with one another. In the later parts of the experiment ( t > 2 s), synchronization exists for some pairs of oscillators, but not for others. For example, the p ′ signals for C2 and C3 show temporally aligned peaks (red bands) and troughs (blue bands) just prior to t = 2 . 34 s (Fig. 2 a : e.g. see the magnified epoch in 2 . 3 < t < 2 . 34 s, last four bands), indicating in-phase synchronization between C2 and C3. However, at the same time, several other oscillators are desynchronized, e.g. C4–C1 and C3–C4. This behavior is also apparent in ∆ ψ p ′ X p ′ Y (Fig. 2 l ): for some oscillator pairs (e.g. C1–C2, C2–C3, C1–C3), ∆ ψ p ′ X p ′ Y fluctuates around a constant value with intermittent phase slips, indicating IFL. However, for other oscillator pairs (e.g. C4–C1, C3–C4, C2–C4), ∆ ψ p ′ X p ′ Y tends to drift more often than it remains frequency locked, indicating desynchronization. This shows that, unlike during the early parts of the experiment ( t < 2 s), here ( t > 2 s) the network contains some oscillators that are mutually synchronized with each other, but others that are desynchronized. Such a hybrid structure consisting of synchronous and Figure 2: Synchronization dynamics of network A (left column) and B (right column). Time traces of ( a ) p ′ for each of the four oscillators in the network (C1, C2, C3, C4) and p ′ is normalized by the maximum values from the entire network. These time traces are accompanied by the spectrogram and PSD of ( c–f ) p ′ . Panels ( c ), ( d ), ( e ) and ( f ) correspond to oscillators C1, C2, C3 and C4, respectively. Also shown is ( k ) the temporal variation of ∆ ψ p ′ X p ′ Y alongside ( l ) its probability distribution, ζ p ′ X p ′ Y , where the values of ∆ ψ p ′ X p ′ Y is wrapped in ( l ). Finally, the ( o ) time trace of the Kuramoto order parameter R K is shown in order to examine the phase coherence of all four oscillators in the network. In ( k , l ), the dark and light gray regions denote in-phase and anti-phase motion, respectively. In ( o ), the yellow regions denote the temporal epochs in which in-phase synchronization occurs. The same as in ( b , g , h , i , j , m , n , p ) but for network B. Reproduced with permission from Guan et al. [12].Network A Network B es mm ND REEERLELERREE i 4 -80 0 4 -80 0 3 4 -80 0 PSD (dB/Hz) PSD (dB/Hz) 06 t (s) PSD (dB/Hz) (1) 0.3 | —C1-C2 —C2-C3 asynchronous oscillators coexisting simultaneously is known as a chimera [4]. During this chimera epoch, C1–C2 is in-phase synchronized, C1–C3 and C2–C3 are both anti-phase synchronized, and the other oscillator pairs are desynchronized. Finally, we examine the time trace of R K (Fig. 2 o ). We find that R K shows two di ff erent types of temporal behavior. The early parts of the time trace are dominated by epochs in which R K remains steady and close to 1 (Fig. 2 o : yellow shading), indicating that the phases of all four oscillators are coherent and aligned almost perfectly (i.e. in-phase synchronization). By contrast, the later parts of the time trace are dominated by epochs in which R K fluctuates wildly between approximately 0 and 1, indicating that the network switches between incoherent and coherent states. These large- amplitude fluctuations in R K indicate the presence of a breathing chimera. Here, we show that a breathing chimera can emerge in a network of ring-coupled thermoacoustic oscillators, demonstrating the universality of this synchronization phenomenon and revealing new insight into the nonlinear dynamics of inter-combustor interactions. In summary, we have shown that, under certain conditions, a network of ring-coupled thermoacoustic oscillators can switch from (i) an IFL state comprising in-phase synchronous T 3 quasiperiodicity and desynchronization, to (ii) a breathing chimera in which synchronized and desynchronized oscillators coexist simultaneously in the same network.1.2 Network BAn examination of the data shows that network B is in a statistically stationary state known as a weak anti-phase chimera [24]. A weak anti-phase chimera is a special type of chimera in which two or more oscillators of a network are in anti-phase synchronization, while at least one other oscillator is phase drifting, evolving at a time-averaged frequency di ff erent from that of the synchronized cluster [24]. Here we show that a weak anti-phase chimera can emerge in a network of non-identical thermoacoustic oscillators coupled in a ring configuration. Starting with the time traces of p ′ (Fig. 2 b ), we find that each pair of indirectly-coupled identical oscillators (C1–C3, C2–C4) is in anti-phase synchronization, but that the two pairs are not synchronized with each other. In particular, the color bands in the time traces for C1–C3 are significantly narrower than those for C2–C4, indicating that the dominant frequency of the former oscillators is higher than that of the latter oscillators. Moreover, we find that the p ′ amplitude in C2 and C4 is markedly higher than that in C1 and C3 (Fig. 2 b ), resulting in mode localization. The spectra of p ′ (Fig. 2 g–j ) contain two incommensurate modes, f 1 and f 2 , although only one of them is dominant in each of the two pairs of indirectly-coupled identical oscillators: C1 and C3 are dominated by f 1 , while C2 and C4 are dominated by f 2 . Turning now to the phase dynamics of p ′ (Fig. 2 m ), we find that in both pairs of indirectly-coupled identical oscillators (C1–C3, C2–C4), ∆ ψ p ′ X p ′ Y is constant in time, settling on values near odd multiples of π (Fig. 2 m : π and 9 π ), indicating phase locking in an anti-phase rhythm. This is confirmed by ζ p ′ X p ′ Y (Fig. 2 n ), which contains sharp peaks at ∆ ψ p ′ X p ′ Y = ± π with negligible contributions elsewhere. By contrast, in all four pairs of directly-coupled non-identical oscillators (C1–C2, C2–C3, C3–C4, C4– C1), ∆ ψ p ′ X p ′ Y drifts unboundedly in time (Fig. 2 n ), indicating desynchronization. This is confirmed by ζ p ′ X p ′ Y (Fig. 2 n ), which is almost perfectly uniform with no identifiable peaks. Together, these spectral and phase data indicate the presence of local anti-phase synchronization in both pairs of indirectly- coupled identical oscillators (C1–C3, C2–C4), but with global desynchronization occurring between the two pairs because of their di ff erent time-averaged frequencies. This fits the classic definition of a weak anti-phase chimera [24], which has been theoretically predicted in three pendulum-like nodes [25] and has been experimentally observed in four candle-flame oscillators [26]. Finally, we examine the time trace of R K (Fig. 2 p ). We find that R K fluctuates between 0 and 0.5, indicating a statistical preference for phase incoherence in this network. This phase incoherence arises from the anti-phase characteristics of the two synchronized groups of oscillators. 4. CONCLUSIONSIn this study, we have experimentally investigated the collective behaviour of four turbulent lean- premixed combustors coupled in a ring network. Using synchronization metrics, we found two distinct types of collective behavior: a switching between in-phase synchronization and a breathing chimera, anti-phase synchronization and a weak anti-phase chimera. The findings of this study could be used to develop improved strategies for controlling thermoacoustic oscillations in can-annular combustion systems.ACKNOWLEDGEMENTSThis work was supported by the Research Grants Council of Hong Kong (grant nos 16210418, 16210419 and 16200220) and the Guangdong–Hong-Kong–Macao Joint Laboratory for Data-Driven Fluid Mechanics and Engineering Applications (project no. 2020B1212030001).REFERENCES[1] A. Pikovsky, M. Rosenblum, and J. Kurths. Synchronization: A universal concept in nonlinear sciences . Cambridge University Press, 2003. [2] G. Osipov, J. Kurths, and C. Zhou. Synchronization in Oscillatory Networks . Springer Science & Business Media, 2007. [3] Y. Kuramoto and D. Battogtokh. Coexistence of coherence and incoherence in nonlocally coupled phase oscillators. Nonlinear Phenom. Complex Syst. , 5(4):380–385, 2002. [4] D. Abrams and S. Strogatz. Chimera states for coupled oscillators. Phys. Rev. Lett. , 93(17):174102, 2004. [5] F. Parastesh, S. Jafari, H. Azarnoush, Z. Shahriari, Z. Wang, S. Boccaletti, and M. Perc. Chimeras. Phys. Rep. , 898:1–114, 2021. [6] S. Mondal, V. Unni, and R. I. Sujith. Onset of thermoacoustic instability in turbulent combustors: an emergence of synchronized periodicity through formation of chimera-like states. J. Fluid Mech. , 811:659–681, 2017. [7] S. Pawar, S. Mondal, N. George, and R. I. Sujith. Temporal and spatiotemporal analyses of synchronization transition in a swirl-stabilized combustor. AIAA J. , 57(2):836–847, 2019. [8] T. Hashimoto, H. Shibuya, H. Gotoda, Y. Ohmichi, and S. Matsuyama. Spatiotemporal dynamics and early detection of thermoacoustic combustion instability in a model rocket combustor. Phys. Rev. E , 99(3):032208, 2019. [9] A. Balanov, N. Janson, D. Postnov, and O. Sosnovtseva. Synchronization: From simple to complex . Springer Science & Business Media, 2008. [10] K. Moon, H. Jegal, C. Yoon, and K. T. Kim. Cross-talk-interaction-induced combustion instabilities in a can-annular lean-premixed combustor configuration. Combust. Flame , 220:178–188, 2020. [11] K. Moon, C. Yoon, and K. T. Kim. Influence of rotational asymmetry on thermoacoustic instabilities in a can-annular lean-premixed combustor. Combust. Flame , 223:295–306, 2021. [12] Y. Guan, K. Moon, K. T. Kim, and L. K. B. Li. Synchronization and chimeras in a network of four ring-coupled thermoacoustic oscillators. J. Fluid Mech. , 938, 2022. [13] Y. Kuramoto. Chemical oscillations, waves, and turbulence . Courier Corporation, 2003. [14] A. Roy, S. Singh, A. Nair, S. Chaudhuri, and R.I. Sujith. Flame dynamics during intermittency and secondary bifurcation to longitudinal thermoacoustic instability in a swirl-stabilized annular combustor. Proc. Combust. Inst. , 38(4):6221–6230, 2021. [15] D. Gabor. Theory of communication. part 1: The analysis of information. J. Inst. Electr. Eng. , 93(26):429–441, 1946. [16] R. C. Hilborn. Chaos and Nonlinear Dynamics . Oxford University Press, 2000. [17] Y. Guan, V. Gupta, M. Wan, and L. K. B. Li. Forced synchronization of quasiperiodic oscillations in a thermoacoustic system. J. Fluid Mech. , 879:390–421, 2019. [18] Y. Guan, W. He, M. Murugesan, Q. Li, P. Liu, and L. K. B. Li. Control of self-excited thermoacoustic oscillations using transient forcing, hysteresis and mode switching. Combust. Flame , 202:262–275, 2019. [19] S. Balusamy, L. K. B. Li, Z. Han, M. P. Juniper, and S. Hochgreb. Nonlinear dynamics of a self- excited thermoacoustic system subjected to acoustic forcing. Proc. Combust. Inst. , 35(3):3229– 3236, 2015. [20] Y. Guan, V. Gupta, K. Kashinath, and L. K. B. Li. Open-loop control of periodic thermoacoustic oscillations: Experiments and low-order modelling in a synchronization framework. Proc. Combust. Inst. , 37(4):5315–5323, 2019. [21] K. Kashinath, L. K. B. Li, and M. P. Juniper. Forced synchronization of periodic and aperiodic thermoacoustic oscillations: lock-in, bifurcations and open-loop control. J. Fluid Mech. , 838:690–714, 2018. [22] L. K. B. Li and M. P. Juniper. Phase trapping and slipping in a forced hydrodynamically self- excited jet. J. Fluid Mech. , 735:R5, 2013. [23] A. Pisarchik, P. Chholak, and A. Hramov. Brain noise estimation from MEG response to flickering visual stimulation. Chaos Solitons Fractals , 1:100005, 2019. [24] P. Ashwin and O. Burylko. Weak chimeras in minimal networks of coupled phase oscillators. Chaos , 25(1):013106, 2015. [25] Y. Maistrenko, S. Brezetsky, P. Jaros, R. Levchenko, and T. Kapitaniak. Smallest chimera states. Phys. Rev. E , 95(1):010203, 2017. [26] K. Manoj, S. Pawar, S. Dange, S. Mondal, R. I. Sujith, E. Surovyatkina, and J. Kurths. Synchronization route to weak chimera in four candle-flame oscillators. Phys. Rev. E , 100(6):062204, 2019. Previous Paper 359 of 808 Next