Welcome to the new IOA website! Please reset your password to access your account.

An Heuristic Prediction Method for Managing Environmental Blast Noise Impacts Gethin Manuel 1 Acoustics Research Centre, University of Salford Greater Manchester M6 4WT David Waddington 2 Acoustics Research Centre, University of Salford Greater Manchester M6 4WT

ABSTRACT The aim of this work is to manage adverse environmental impacts from long-range blast noise. The work was carried out as part of ongoing research at the DNV Spadeadam Testing and Research site (STaR). STaR carries out crucial major hazards work including improving safety concerns within industry decarbonization sectors and government agencies. The site performs a variety of explosives testing, resulting in environmental blast noise at off-site residential locations. The site is surrounded by complex topography, with terrain featuring range- dependent ground impedance and thermal properties which in turn effects the local meteorology. While accurately modelling blast wave propagation through such environments using computationally expensive methods is often attempted, the required complex and rapidly varying meteorological data are not effectively available. To address this deficiency, a data- driven heuristic method is proposed for the prediction of blast noise levels at several sensitive receivers ranging from 4-14km. The model is generated from a dataset of off-site blast noise measurements, correlated with a multivariate array of available meteorological data. A preliminary analysis is undertaken to make observations on the atmospheric features that are most influential on measured noise levels. It is concluded that useful predictions of the likely range of peak sound pressure levels over time scales from an hour to a number of days can be obtained using this heuristic method. Further measurements of blast noise, correlated with measured atmospheric conditions, are proposed to improve the performance of the model.

1 g.w.manuel@edu.salford.ac.uk

2 d.c.waddington@salford.ac.uk

1. INTRODUCTION

1.1. Background The DNV Spadeadam Testing and Research (STaR) site in Cumbria, UK, is a world leading facility in full-scale major hazards research for many industries. The research outlined in this paper concerns the management of the resulting high-amplitude impulsive noise from blasting and explosion activities at DNV STaR and is dedicated to providing guidance on the prediction and management of environmental noise impact on the surrounding community. This is proposed through an intensive noise monitoring phase to aid in the development of an immediate and long-range heuristic noise prediction model. Noise prediction models in their simplest forms evaluate levels at a receiver from a source either analytically or by using mathematical approximations. For long-term predictions, continuous noise sources allow propagation conditions to be averaged in time. Conversely, impulsive noise sources such as blasts are contained within a temporal snapshot of the atmosphere. The role of turbulent fluctuations in wind and temperature profiles in the lower atmosphere mean that sampling the atmospheric state required for predictions is a significant undertaking. This requires large quantities of data and long calculation times (L'Espérance et al. , 1992). Questions are raised by the trade-off between model accuracy and computational expense, such as whether heuristic models can be used to predict the typical range of noise levels within an area under specific propagation conditions using ‘rules of thumb’. Heuristic models have been conceptualised for the Spadeadam area (Lacy, 2017), and used for estimating blast noise at other sites (Kerry et al. , 1987) and for other noise sources (L'Espérance et al. , 1992). The two former models use easily attainable information on wind at a single measurement height as model input and are based on the theory of refraction of sound through inhomogeneous media. In this paper, a preliminary dataset of blast noise levels measured at a small number of sensitive receivers is presented. The aim is to make correlations of noise data with readily obtainable meteorological data from an on-site weather station. Further work is to be undertaken to improve the understanding of the dependency of measured noise levels on more rapidly fluctuating meteorological profiles.

1.2. Novelty of Work The novelty of this work lies in pioneering integration of subjective human response research into blast noise management. This can be achieved through the use of innovative, rapid, long-term sound propagation methods for the prediction of long-range blast noise. For example, the proposed prediction method uses intensive rather than extensive techniques for improved sound prediction, by utilising the most effective and highest quality input data, and making predictions where people are located. This is opposed to the traditional method of noise prediction by using vast quantities of input meteorological data to calculate noise levels everywhere before using interpolation to form noise contours and thus the noise levels at receiver locations. Furthermore, the utilisation of state- of-the-art, short, medium and long-term meteorological forecast and real time meteorological measurements for the Spadeadam site, allows rapid short and long-range blast noise predictions. This includes accessible, low quantity but high-quality meteorological data, such as from the on-site

automatic weather station, and forecast data as a possibility in the future. Integration of this meteorological data with an in-house bespoke noise prediction application will provide DNV Spadeadam the support mechanism to manage operational needs in both the immediate and long- term.

1.3. Research Impact Upon successful development and utilisation of improved noise management methods, STaR can optimise testing opportunities, leading to fewer delays and decreasing negative impacts on dependent industries. Such impacts affect the national clean energy policy implementation, e.g., hydrogen energy infrastructure, which the STaR is helping to pioneer through its innovative testing capabilities. The social impact of the research far outweighs the aforementioned impacts, by improving the quality of life of many frequent noise complainants in the area through the development of more accurate noise prediction and better management of impulsive noise. With the Spadeadam site being adjacent to the internationally famous Hadrian’s Wall, DNV’s noise impact can be reduced, so that visitors and tourists can enjoy the preserved historical soundscapes of the area, an important consideration for the 1900th Anniversary of the monument in 2022, likely to attract many visitors to the Spadeadam area.

2. LITERATURE REVIEW

2.1. Outdoor Sound Propagation Sound propagation through the atmospheric boundary layer is dependent on many physical factors of the propagation medium,. A comprehensive study by Ingård (1953) states that the attenuation caused from precipitation (fog, rains and snow) are of a secondary order and most scientific literature states that wind and temperature vertical profiles are the dominant factors on noise levels at a receiver. Much of the outdoor sound propagation literature focuses on the atmospheric boundary layer (ABL). More specifically in the surface layer, roughly the lowest 10% of the ABL (Wilson, 1996), the vertical profiles of wind and temperature are most irregular, which cause significant deviations in sound levels compared to propagation in homogeneous conditions (Wilson, 2003). Wind and temperature profiles determine the effective sound speed gradient of the atmosphere, which determines the amount of refraction a propagating wave will experience. Atmospheric turbulence reduces the coherence of refracted sound rays. Turbulence may also cause sounds to scatter around objects and into the shadow zones formed by the vertical sound speed profiles. Atmospheric absorption of sound is a function of air temperature and humidity (L'Espérance et al. , 1992; Attenborough et al. , 2006) and is most relevant at high frequencies and at long-distance. This factor can play an important role in overall noise at a receiver, due to how much temperature and humidity can vary throughout the day. The understanding of refraction is of importance to the interaction of sound over ground surfaces. Ground effects on outdoor sound propagation have been the subject to many detailed experimental and theoretical studies found within the literature of the last century. Complex surface models can describe the motion of waves within the ground surface, resulting from incident airborne sound

waves. However, simplified models which describe the ground as a locally reacting surface, where waves within the ground are not considered, are generally preferred due to their simplicity. Ground surfaces are often characterised generally as either acoustically hard or soft, where in ISO- 9613, all surfaces concerning trees and vegetation are considered to be acoustically soft (Attenborough et al. , 2006). However, Attenborough et al. (2011) state that variation in the influence of ground impedance from different types of “grassland” can be significant. Moreover, ground impedance should not significantly alter with time, at least not on the scale that meteorology evolves. The dominant propagation features will be governed by how the effects of particular ground impedances and terrain couple with some clearly defined wind-induced refraction events. This will include the effects of propagation through vegetation as a lumped ground impedance parameter. Over time, a qualitative understanding of sound pressure levels can be obtained for each source-receiver path with specific lumped ground impedances for individual cases of refraction.

2.2. Long-range Outdoor Sound Prediction Methods An extensive number of contributions to the field of long-range sound propagation are still being made today, through the development of computational and more recently, through data-driven (Nykaza et al. , 2012; Nykaza, 2013; Hart et al. , 2016a) and machine-learning models (Hart et al. , 2016b; Pettit and Wilson, 2020). Frequency domain Parabolic Equation (PE) schemes have shown to be effective at predicting long- range (up to 40km), low frequency (<100 Hz) propagation over range-dependent environments, appearing in the scientific literature firstly through the contributions of Lentovich and Fock (1946) for applications involving the modelling of electromagnetic wave propagation. Simplified 2D models assumed that for noise propagation, horizontal meteorological gradients were secondary to vertical gradients. Alternatively, it was acknowledged that 3D propagation should be considered in complex hilly terrain, where horizontal gradients have significant effects on propagation. Wide-angle parabolic equations better represent the effects of turbulence-induced, horizontally scattered sound into shadow-zones over long-distances. The wide-angle parabolic equation model was used for long-range propagation firstly by Gilbert and White (1989), and later (Juvé et al. , 1992; Juvé et al. , 1994; Chevret et al. , 1996). In parallel to this research, further work on the use of the wide-angle PE in turbulent media was presented by Ostashev and Tatarskii (1995), to tackle sound scattering. The original developments of the Generalised Terrain PE (GTPE) model by West and Sack (1994) and Sack and West (1995) were motivated by the need to model acoustic propagation over hills. Range dependent meteorology was derived from single layer measurements of vertical profiles which can account for speedup/compression of the profile over hills but does not accurately capture the nuances of more complex effects related to hills such as Fohn effects, hydraulic jump, and anabatic and katabatic wind flows. It is noted in Sack and West (1995) that the GTPE method offers computational speeds that (nearly) match the original PE method. Heuristic methods for Spadeadam have been attempted from general engineering purposes, which are based on other prediction models. For example, the work of L'Espérance et al. (1992) created a ray-theory-based heuristic model which accounts for the main effects of absorption, geometrical spreading and ground effect. Their model accounted for refraction with linear sound speed profiles

to make analytical solutions of propagation and includes atmospheric turbulences and diffraction into shadow zones. A ‘look-up’ table for Spadeadam has been generated through the Dabenim project (Lacy, 2017) for the aim of calibrating atmospheric conditions using a small explosive (1kg) before scaling up in charge weight to the desired test TNT equivalence. Table 1 gives peak sound pressure level increments with additional charge weight relative to 1kg, based on known relationships originally established by (Baker, 1973). These are the minimum differences in suggested relative increases in peak level and should hold assuming that meteorological conditions do not change significantly. Table 1: Scaling of noise level with charge weight.

Charge Weight (kg) Level increase (dB)

(relative to 1kg) 1kg N/A 2kg 2dB 10kg 7dB 20kg 9dB 100kg 14dB Table 1 in conjunction with a downwind enhancements and upwind attenuation corrected logarithmic symmetrically around a reference measurement. Dabenim produced predictions of peak sound pressure levels for various locations around Spadeadam under a range of wind directions. The method takes inspiration from Kerry et al. (1987), who developed the Salford Surface Wind (SSW) model which uses the 10m vector wind speed as a refraction term to make peak pressure predictions through the following.

𝐹 𝑣 = 0.18𝑉 10 cosሺ𝜃ሻlog 10 𝑑 , (1)

Where V10 is the 10m wind speed, θ the difference between the receiver azimuth angles and direction in which the wind is blowing. Dabenim went on to compare predictions using the tools from this heuristic model against predictions made by a range of heuristic and computational prediction models, against measurements under a range of meteorological conditions. For the limited range of conditions and blasts, the Dabenim model performed at least as well as a Wide-Angle PE model, with differences of 8.4dB between predicted and measured Peak SPL for the heuristic model. ISO 9613 and the Larkhill Simplified Model (LSM) compared poorly with the Dabenim model, with differences of up to around 33dB and 21dB respectively. Finally, the SSW heuristic model was highly accurate in some cases, but also had differences greater than 23dB against measurements. This highlighted the need for further measurements and correlations with atmospheric profiles.

3. METHODOLOGY

3.1. Smart Noise Monitoring (SNM) Scheme A network of noise monitors has been deployed in the Spadeadam area, currently covering 5 sensitive residential properties from which the number of complaints has been greater. Most properties are concentrated to the Southeast of the site. These locations are justified by the high number of complaints compared with properties west of Spadeadam, due to the prevailing westerly winds over the site. The slight clockwise change in wind direction with altitude due to the Coriolis force causes most noise from the site to be propagate to the Southeast. A map of all monitoring stations is shown in Figure 1 . A monitoring station is also located at a property to the Northwest of Spadeadam, due to some complaints from the property.

Figure 1: Monitoring locations INM 140-144, located around DNV Spadeadam.

3.2. Instrumentation The equipment used for the long-term monitoring scheme is comprised of a network of integrated Class 1 sound level meters, known as Intelligent Noise Monitors (INMs), developed by 24 Acoustics. INMs record raw audio data at 48kHz along with a series of acoustic indices logged at 1-minute periods. SIM cards within the INMs allow data to be uploaded to an online platform, where live reports of LZ Peak can be found, along with historical LZ Peak data. Microphones are ½” diameter and mounted with windshields to attenuate extraneous wind noise. The microphones are situated at a measurement height of 1.25-1.5m above ground, either mounted on aluminium poles or on weighted tripods. The INMs are connected via an online measurement database and a MATLAB app has been conceptualised to visualize predictions made by a future heuristic model.

Figure 2: Live Smart Noise Monitor Database (left) and beta of the heuristic model MATLAB app prediction (right).

Each INM was laboratory calibrated by the manufacturers and then field calibrated prior to deployment at each property. Further field calibrations have been taken following the measurements and no significant drifts were observed.

3.3. Measurement Database These preliminary data consist of all valid measurements of blast testing carried out by DNV Spadeadam during the initial monitoring phase. Blast testing mainly consisted of a process known as Explosion Depth Hardening (EDH), an operation used to strengthen materials using applied shock. EDH tests are carried out at the SE side of the site, and generally consist of solid explosives with TNT equivalence up to 10kg. Less frequently, some confined vented gas explosions and deflagrations were performed at the western edge of the site, with less well-defined explosive yields, reported by DNV to range between 7 and 40kg TNT equivalence. Occasionally, some solid explosives testing with larger explosive yield was carried out in a similar location to the EDH work, but with TNT equivalences of 15kg. Finally, one measurement of a ‘hydrogen detonation’ is included, which has an estimated explosive yield of 7kg. A total of 148 explosions and blast events are included in the dataset, spanning from January to April 2022. Differences in the number of measurements were caused by time differences in the monitor deployment, signal audibility and contamination with extraneous noise at the respective monitors. The following number of measurements were made by each monitor. Table 2: Monitor data captured during the monitoring scheme.

Monitor ID Number of measurements Distance from DNV site (km) Orientation (°)

INM 140 136 4.6 155 INM 141 118 9.0 152 INM 142 139 10.8 115

INM 144 138 9.1 288

Total measurements 531

3.4. Meteorological Database and Blast Metadata The meteorological data consisted of measured and forecast data specific to the Spadeadam area. Meteorological conditions were captured throughout the measurement scheme at 1-minute logging intervals on-site by a Davis Vantage Pro Weather Station. Blast metadata was made available to the lead-author internally by DNV. This data consisted of the following

 Time and date of test  Type of explosive test  TNT equivalence of test  Location of detonation

4. RESULTS A preliminary analysis has been performed on the dataset collected by the SNM system. Table 3 contains the meteorological parameters considered for this study. Table 3: Meteorological parameters used as the predictor variables in the principal component analysis.

Type of Variable Predictor Variables Response Variable Measured Parameters Forecast Parameters

10m Vector Wind

10m Vector Wind

Speed (ms -1 )

Speed (ms -1 )

10m Temperature (°C) 10m Temperature

(°C) 10m Humidity (%) 10m Humidity (%)

Z-Weighted Peak Sound Pressure Level

Meteorological

10m Pressure (mb) 10m Atmospheric Absorption (dB/km)

(LPk Z )

Sound Speed Profile

10m Atmospheric Absorption (dB/km)

up to 0.1* Source- Receiver distance (s -1 )

4.1. Comparison of Heuristic models with Measurements Two short field trials were carried out to test the prediction abilities of the Dabenim and SSW models at one future SNM location, 6km SSE of the site. Predictions were made using the Met Office DataPoint service (Met Office, 2021b), every day from four days ahead of the test time. Comparisons were also made with the actual measured data from the on-site weather station.

Figure 3: Comparison of prediction errors against measurements for the Dabenim (labelled 'Heuristic' and ‘Heu’) and SSW model for predictions made with forecast data and later with measured data.

The results in Figure 3 show how much the prediction errors for the two models vary with each forecast, particularly the Dabenim model. This is due to the predictions being based on only direction, rather than the combined parameter of vector wind speed of the SSW model. The Dabenim model had greater prediction errors and underpredicted in all cases during the second field trial due to very low but non-zero wind speed actually experienced during the trial, whereas the forecast data generally over-predicted wind speed. This short and limited trial highlighted the need for including the vector wind speed as a key parameter in the Dabenim model.

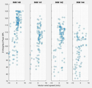
4.2.Correlations Between Acoustical Indices and Meteorological Data Figure 4 shows measured noise levels as a function of measured vector wind speed in the direction to each respective receiver.

Figure 4: Measured SPLs as a function of 10m vector wind speed for each respective INM.

Upon inspection of trends in measured noise levels with each measured parameter, the following observations can be made.

 At all receivers, when vector wind speeds are strongly negative, noise levels are generally

lower  At all receivers, significant variation in measured noise is observed at low vector wind speeds

(<5m/s)  INM 142 and 144 have greater variance in measured noise as a function of vector wind speed,

compared to INM 140 and 141 These observations are generally in-line with the theoretical nature of downwind and upwind propagation, however, some significant outliers are present. Outliers are highly likely a cause of the temporal resolution of the weather station, which does not sample the wind speeds quickly enough. Upwind conditions are observed at INM 144 due to its westerly proximity to the site, against the westerly winds which dominate, and this is likely the reason for measuring lower noise levels, over the distance at which it is situated. Interestingly, the results gathered showed a weak relationship between measured noise and type of blast test, in addition to the TNT equivalence. This is likely due to more specific source characteristics, such as the gas explosions being highly directional and somewhat shielded away from most receivers. On the other hand, it is tempting to speculate that the EDH test could have source terms characteristics of a line source. EDH produced some of the highest noise levels, but had generally lower TNT equivalence.

5. DISCUSSION The data gathered so far show some relationship between measured vector wind and noise levels, however, there is a need to analyse the relationship between noise levels and all measured meteorological data. It is anticipated that a future principal component analysis on all the measured variables may reduce the dimensionality of the data and allow ‘rules of thumb’ to be developed based on the most influential meteorological variables. As discussed in the literature review of this paper, atmospheric absorption is said to be a secondary factor compared to wind and temperature profiles on influencing noise levels, especially for low frequency dominated sounds, such as blasts. Additional observations were made of variation in other measured meteorological data throughout the day over the monitoring survey, namely temperature, but also relative humidity and pressure. These observations prompted an enquiry into atmospheric absorption variation throughout the day and how this might influence measured noise levels from blasts, especially in times of low wind and cold temperatures which were common throughout the early morning during the winter months, when testing is likely to take place. This may be a significant factor in overall noise level, particularly for INM 140 which is a nearby receiver, which has blast exposures over a broader audio frequency range due to its proximity relative to the further monitoring stations. Whilst only the peak sound pressure levels have been reported in this paper, the INMs also measured raw audio of each blast. From these waveforms, it is possible to analyse the frequency spectra,

providing a way to validate the amount of atmospheric absorption analytically. Additionally, information on complaints is also collected throughout the monitoring phase, providing an opportunity to observe relationships between measured noise metrics and human response factors to a wide variety of blasts exposures.

6. CONCLUSIONS The results presented in this paper indicate that heuristic models can be used to make reasonable predictions of long-distance blast noise over a forecast period of several days. The results demonstrate the dependency of the noise levels on vector wind speed, rather than just wind direction. Throughout the monitoring scheme, forecasted range-dependent atmospheric profiles using the Met Office DataHub service (Met Office, 2021a) at a 2km 2 and 10km 2 spatial resolution have been obtained for the Spadeadam site and area, including over the receiver locations. These forecasts include short-range forecasts (between 0-4 days ahead). Forecast data from 5-3000m was obtained for each test, and interpolation was performed on the profiles in MATLAB for smoothing. It is intended that these profiles be used to make correlations with measured results to obtain some information on refraction between the sound source and receivers. Furthermore, the future use of sonic anemometers for measuring turbulence should provide the model with wind data at a finer temporal resolution. This should allow blast noise data and actual weather conditions to be correlated more accurately and improve the prediction accuracy of the heuristic model. Finally, a further 4 measurement points are to be installed in the near-future to expand the Smart Noise Monitoring network.

7. ACKNOWLEDGEMENTS This work is funded under an iCase collaboration between the University of Salford and DNV. We gratefully acknowledge the support of DNV staff members, particularly Paul Cronin, Dan Allason, and the control operatives for providing the necessary metadata associated with DNV’s testing activities, without which a successful monitoring scheme would not be possible. We would also like to thank 24 Acoustics for their continued support throughout the project. Finally, we are very grateful for the support from our specialist advisory group, formed by Rodger Munt, Mike Forrest and Geoff Kerry.

8. REFERENCES

Attenborough, K., Bashir, I., and Taherzadeh, S. ( 2011 ). "Outdoor ground impedance models," The Journal of

the Acoustical Society of America 129 , 2806-2819. Attenborough, K., Li, K. M., and Horoshenkov, K. ( 2006 ). Predicting Outdoor Sound (Taylor & Francis). Baker, W. E. ( 1973 ). Explosions in air (University of Texas Press). Chevret, P., Ph, Blanc-Benon, P., and Juvé, D. ( 1996 ). "A numerical model for sound propagation through a

turbulent atmosphere near the ground," The Journal of the Acoustical Society of America 100 , 3587- 3599. Gilbert, K., and White, M. ( 1989 ). "Application of the parabolic equation to sound propagation in a refracting

atmosphere," The Journal of the Acoustical Society of America 85 , 630-637.

Hart, C. R., Reznicek, N. J., Wilson, D. K., Pettit, C. L., and Nykaza, E. T. ( 2016a ). "Comparisons between

physics-based, engineering, and statistical learning models for outdoor sound propagation," The Journal of the Acoustical Society of America 139 , 2640-2655. Hart, C. R., Wilson, D. K., Pettit, C. L., and Nykaza, E. T. ( 2016b ). "Machine-learning models for the

prediction of long-range outdoor sound propagation," The Journal of the Acoustical Society of America 139 , 2069-2069. Ingård, U. ( 1953 ). "A Review of the Influence of Meteorological Conditions on Sound Propagation," The

Journal of the Acoustical Society of America 25 , 405-411. Juvé, D., Blanc-Benon, P., and Chevret, P. ( 1994 ). "Sound propagation through a turbulent atmosphere:

Influence of the turbulent model.," in international Symposium on Long Range Sound Propagation (Ottawa, Canada), pp. 270-282. Juvé, D., Blanc-Benon, P., and P. Chevret ( 1992 ). "Numerical simulations of sound propagation through a

turbulent atmosphere," in Internaltional Symposium on Long Range Sound Propagation (England), pp. 282-296. Kerry, G., Saunders, D. J., and Sills, A. G. ( 1987 ). "The use of meteorological profiles to predict the peak

sound ‐ pressure level at distance from small explosions," The Journal of the Acoustical Society of America 81 , 888-896. L'Espérance, A., Nicolas, J. R., Herzog, P., and Daigle, G. A. ( 1992 ). "Heuristic model for outdoor sound

propagation based on an extension of the geometrical ray theory in the case of a linear sound speed profile," Applied Acoustics 37 , 111-139. Lacy, J. ( 2017 ). "MSc Acoustics Dissertation - Development of a Bespoke Heuristic Model for the Prediction

of Explosive Noise Propagation for the Management of Noise Impacts," (University of Salford). Lentovich, M., and Fock, V. ( 1946 ). "Solution of Propagation of Electromagnetic Waves Along the Earth’s

Surface by the Method of Parabolic Equations," Journal Physics USSR 10 , 13-23. Met Office ( 2021a ). "DataHub." Met Office ( 2021b ). "Met Office DataPoint." Nykaza, E. ( 2013 ). "A Hybrid Geostatistical-Acoustical Model For Estimating Single-Event Noise Levels

From Noise Monitor Data," in The Journal of the Acoustical Society of America (Pennsylvania State University), p. 4130. Nykaza, E. T., White, M. J., Wilson, D. K., and Atchley, A. A. ( 2012 ). "Estimation of blast noise sound fields

over large regions using noise monitors and geostatistical models," The Journal of the Acoustical Society of America 132 , 1903-1903. Ostashev, V. E., and Tatarskii, V. I. ( 1995 ). "Representation of the Helmholtz equation solution in the form of

a series based on backscattering multiplicity," Waves in Random Media 5 , 125-135. Pettit, C. L., and Wilson, D. K. ( 2020 ). "A physics-informed neural network for sound propagation in the

atmospheric boundary layer," Proceedings of Meetings on Acoustics 42 , 022002. Sack, R. A., and West, M. ( 1995 ). "A parabolic equation for sound propagation in two dimensions over any

smooth terrain profile: The generalised terrain parabolic equation (GT-PE)," Applied Acoustics 45 , 113-129. West, M., and Sack, R. ( 1994 ). "A new generalized terrain parabolic equation (GT-PE)," in Proceedings of the

6th International Symposium on Long-Range Sound Propagation , pp. 385-391. Wilson, D. ( 2003 ). "The sound-speed gradient and refraction in the near-ground atmosphere," The Journal of

the Acoustical Society of America 113 , 750-757. Wilson, D. K. ( 1996 ). "A brief tutorial on atmospheric boundary-layer turbulence for acousticians," in 7th

Long Range Sound Propagation Symposium (Ecole Centrale de Lyon, France).