Welcome to the new IOA website! Please reset your password to access your account.

Self-tuning vibration control using piezoelectric patches and RL shunts set to maximise electric power absorption Gabriel Konda Rodirgues 1 , Paolo Gardonio, Loris Dal Bo, Emanuele Turco DPIA, Università di Udine Via delle Scienze 206, 33100 Udine, (I)

ABSTRACT This paper presents experimental results on the flexural vibration response of a thin plate structure subjected to a stochastic disturbance. The plate is equipped with five piezoelectric patches connected to shunt circuitry with an online tuning to reduce the resonant response of a target flexural mode. The shunts are digitally synthesized mimicking a resistor-inductor connected in parallel. Firstly, the study assesses the vibration control effects produced by the shunts, contrasting the time-averaged flexural kinetic energy of the panel and the time-averaged electric power absorbed by the shunts filtered in a narrow band centred on the resonance frequency of the target mode. This analysis shows that both cost functions results on the same optimal tuning parameters, which provides a benchmark for the vibration control performance. Next, it proceeds to investigate the online tuning of the resistive and inductive components of the shunt by implementing an extremum seeking algorithm set to maximise the time-averaged electric power absorbed locally by the shunt filtered in a narrow band centred on the resonance frequency of a target mode. The study shows that indeed the resistive and inductive components in the shunts connected to the five patches converges to the optimal values with the application of extremum seeking algorithm and this leads to a minimisation of the flexural response vibration at the resonance frequency of the target mode by 16 dB. 1. INTRODUCTION

Noise transmission through lightweight thin panel structures is a relevant problem for civil transportation vehicles [1-3]. To achieve higher efficiency standards, companies and industries have migrated towards a strategy of saving resources on the fabrication and reducing the mass of vehicles, which results in lower fuel consumption and smaller ecological footprint on their production and low operation costs. Therefore, during the past three decades, there has been a steady move towards new designs of aircraft fuselage, automobile bodywork, railway carriage, etc., which increasingly incorporate lightweight and stiff thin panels, often made of low-cost materials, which created two issues. First, it tends to shift towards lower frequencies the coincidence between the interior acoustic waves and the panel flexural waves [4]. Second, it also extends the low frequency range over which the flexural vibration of the panel is characterised by low modal overlap and thus distinct lightly damped resonances [4-6]. These two concurrent phenomena result in a significant increment of the structure-borne and air-borne noise transmission through the panel structures, which could be tackled by classical vibration and sound insulation treatments solely at the cost of substantial weight penalties

1 kondarodrigues.gabriel@spes.uniud.it

[7,8]. In particular, the resonant response and sound radiation of low order flexural modes of thin stiff structures can be effectively controlled by tuned vibration absorbers [8-11]. However, these are rather bulky mass-spring-damper devices, which, moreover, require fine-tuning to the resonance of the target mode, and thus require semi-active systems, to track changes in the structural response [12- 15]. In this respect, an electro-mechanical solution is suitable for implementation. The solution, which is adopted in this study, relies on a piezoelectric patch transducer connected to a resistive-inductive shunt circuit. In this case, the resistive-inductive effects of the shunt combined with the capacitive effect of the piezoelectric element to generate via the piezoelectric transduction a combined inertia- stiffness-damping action on the hosting mechanical system, which can be used to produce a piezoelectric vibration absorption effect [16-20]. This arrangement can be operated with self-tuning algorithms, which vary online the resistive and inductive components of the shunt in such a way as the fundamental natural frequency and damping ratio of the resulting piezoelectric vibration absorber are continuously adapted to changes of the dynamic response of the hosting structure [21-25].

This paper presents a simulation and experimental study on the self-tuning tuning of a vibration absorber formed by piezoelectric patches connected to a digital shunt [26] mimicking a resistor and inductor connected in parallel (RL-shunt), which is set to maximise the time-averaged electric power absorption by the shunt to reduce low-frequency flexural modes on a thin-panel under stationary stochastic disturbances. Firstly, Section 2 presents the laboratory plate structure studied in this paper, which is equipped with five piezoelectric patches connected to the proposed self-tuning RL-shunts implemented in a digital board. Then, it briefly describes the mathematical model used to produce the simulation analyses. Next, Section 3 presents simulation and experimental results that contrast the online implementation of the proposed extremum seeking gradient search tuning algorithm set to maximise the time-averaged electric power absorbed by the shunt. Finally, Section 4 summarises the principal conclusions of the study.

2. FORMULATION AND EXPERIMENTAL SETUP

Figure 1 shows the test rig used for this study, which is composed by a thin rectangular panel of steel equipped with five thin square MFC piezoelectric patches [27] bonded on one side of the panel. The patches are connected via ad hoc interface circuits to a multi-channel dSPACE digital board, which has been used for the online implementation of the self-tuning RL-shunts. The panel is fixed to a rigid frame and is excited by a transverse point force exerted by a shaker via a stinger equipped with a force sensor. The dSPACE board works with sampling frequency of 48 kHz and has 16-bit ±10 V for both analogue-to-digital (ADC) and digital-to-analogue (DAC) converters. The geometry and physical properties of the panel and five equal piezoelectric patches are summarised in Table 1.

Figure 1: Thin panel model structure (a), which is equipped with five piezoelectric patches

connected to ad hoc interface circuits (b)

Table 1: Dimensions and physical properties of the panel and piezoelectric patches.

Parameter Plate Piezoelectric patches

dimensions 𝑙 𝑥𝑝 × 𝑙 𝑦𝑝 = 668 × 443 𝑚𝑚 𝑙 𝑥𝑝𝑒 × 𝑙 𝑦𝑝𝑒 = 85 × 85 𝑚𝑚

thickness ℎ 𝑝 = 1.8 𝑚𝑚 ℎ 𝑝𝑒 = 0.3 𝑚𝑚

density 𝜌 𝑝 = 7200 𝑘𝑔

𝑚 3 𝜌 𝑝𝑒 = 5440 𝑘𝑔

𝑚 3

Young’s modulus 𝐸 𝑝 = 14 × 10 10 𝑁

𝑚 2 𝐸 𝑝𝑒 = 2.3 × 10 10 𝑁

𝑚 2

Poisson ratio 𝜐 𝑝 = 0.3 𝜈 𝑝𝑒 = 0.35 modal damping ratio 𝜁 𝑝 = 0.004

0 = −212 × 10 −12 𝑚

𝑉

𝑑 31

0 = −212 × 10 −12 𝑚

strain/charge constants

𝑉

𝑑 32

0 = 0 permittivity for constant stress 𝜀 𝑝𝑒

𝑑 36

𝑆 = 18.7 × 10 −9 𝐹

𝑚

capacitance 𝐶 𝑝𝑒 = 466 × 10 −9 𝐹 point force position 𝑥 𝑝 = 0.63 𝑙 𝑥𝑝 , 𝑦 𝑝 = 0.25𝑙 𝑦𝑝

𝑥 𝑝𝑒1 = 𝑙 𝑥𝑝 2 ⁄ , 𝑦 𝑝𝑒1 = 𝑙 𝑦𝑝 2 ⁄ 𝑥 𝑝𝑒2,3,4,5 = 𝑙 𝑥𝑝 2 ⁄ ± Δ 𝑥 , 𝑦 𝑝𝑒2,3,4,5 = 𝑙 𝑦𝑝 2 ⁄ ± Δ 𝑦 𝛥 𝑥 = 185 𝑚𝑚 , 𝛥 𝑦 = 117.5 𝑚𝑚

patches centre position

2.1. Electro-Mechanical Coupled Equations

As discussed in Refs. [28,29], assuming the transverse displacement of the plate 𝑤(𝑥, 𝑦, 𝑡) is described in terms of the following modal summation

𝑤(𝑥, 𝑦, 𝑡) = ∑ 𝜙 𝑛𝑟 (𝑥, 𝑦)𝑞 𝑟 (𝑡) 𝑅 𝑟=1 = 𝛟(𝑥, 𝑦)𝐪(𝑡) , (1)

where 𝛟(𝑥, 𝑦) = [𝜙 𝑛1 (𝑥, 𝑦) ⋯ 𝜙 𝑛𝑅 (𝑥, 𝑦)] is a row vector with the amplitudes of the natural modes at position (𝑥, 𝑦) and 𝐪(𝑡) = [𝑞 1 (𝑡) ⋯ 𝑞 𝑅 (𝑡)] T is a column vector with the generalised coordinates, the electro-mechanical response of the panel can be expressed in terms of the following set of ordinary equations, here expressed in compact matrix form,

𝐌𝐪̈ (𝑡) + 𝐂𝐪̇ (𝑡) + 𝐊𝐪(𝑡) + 𝚯 𝑝𝑒 𝐯 𝑠 (𝑡) = 𝚽 𝑝 𝑓 𝑝 (𝑡) , (2)

T 𝐪(𝑡) + 𝐂 𝑝𝑒 𝐯 𝑠 (𝑡) = 𝐪 𝑠 (𝑡) , (3)

−𝚯 𝑝𝑒

Here, 𝐯 𝐬 (𝑡) and 𝐪 𝐬 (𝑡) are the vectors with the potential difference and charges at the terminals of the piezoelectric patches. Also, the mechanical matrices are given by

2 𝑚 𝑝

𝑚 𝑝

2𝜉 𝑝 𝜔 𝑛1 𝑚 𝑝

𝜔 𝑛1

𝐌= [

] , 𝐂= [

] , 𝐊= [

] (4-6)

2 𝑚 𝑝

𝑚 𝑝

2𝜉 𝑝 𝜔 𝑛𝑅 𝑚 𝑝

𝜔 𝑛𝑅

with 𝑅× 𝑅 modal mass, damping and stiffness diagonal matrices, where 𝑚 𝑝 is the mass of the plate and piezoelectric patches whereas 𝜉 𝑝 and 𝜔 𝑛𝑟 are the damping ratio and natural frequencies of the plate and piezoelectric patches flexural modes. The damping effect produced by the air on the plate has been assumed comparable for the first few flexural natural modes. Moreover,

θ 11 θ 12 ⋯ θ 1𝑁 θ 21 θ 22 ⋯ θ 2𝑁 ⋯ ⋯ ⋯ ⋯ θ 𝑅1 θ 𝑅2 ⋯ θ 𝑅𝑁

𝚯 𝑝𝑒 = [

] , (7)

is the 𝑅× 𝑁 matrix with the transduction factors [28]. Also,

𝜙 𝑛1 (𝑥 𝑝 , 𝑦 𝑝 )

𝚽 𝑝 = [

] , (8)

⋮ 𝜙 𝑛𝑅 (𝑥 𝑝 , 𝑦 𝑝 )

gives the amplitudes of the flexural natural modes at the input force position (𝑥 𝑝 , 𝑦 𝑝 ) . Lastly,

𝑆

𝐶 𝑝𝑒

𝐂 𝑝𝑒 = [

] , (9)

𝑆

𝐶 𝑝𝑒

𝑆 under constant strain of the piezoelectric patches. The parameters used to calculate these matrices are summarised in Table 1 and were taken from datasheets of the materials, from inspection of the test rig and from a modal analysis carried out on the flexural response of the plate with the five piezoelectric patches in short circuit using a laser vibrometer [29].

is the diagonal matrix with the capacitances 𝐶 𝑝𝑒

2.2. Cost functions

In this study, both cost functions will be derived using a frequency-domain formulation based respectively on simulated and measured Power Spectral Density (PSD) functions [30,31]. Indeed, according to Ref. [16], for stationary ergodic processes, the reference and tuning cost functions can also be derived from the following frequency integrals

2𝜋 ∫ 𝑆 𝐾 (𝑅 𝑠𝑗 , 𝐿 𝑠𝑗 , 𝜔)d𝜔 +∞ −∞ , (10)

1

𝐾 ̅ (𝑅 𝑠𝑗 , 𝐿 𝑠𝑗 ) =

2𝜋 ∫ 𝑆 𝑃 (𝑅 𝑠𝑗 , 𝐿 𝑠𝑗 , 𝜔)d𝜔 +∞ −∞ , (11)

1

𝑃 ̅ (𝑅 𝑠𝑗 , 𝐿 𝑠𝑗 ) =

where 𝑆 𝐾 (𝑅 𝑠𝑗 , 𝐿 𝑠𝑗 , 𝜔) is the PSD of the plate total flexural kinetic energy and 𝑆 𝑃 (𝑅 𝑠𝑗 , 𝐿 𝑠𝑗 , 𝜔) is the PSD of the electric power absorbed by the j-th shunt.

As shown in Refs. [28,29], assuming time-harmonic motion, the complex vector with the complex generalised coordinates 𝐪(𝜔) can be derived from the Fourier Transforms of Equations (2), (3) and expressed in the following matrix expression:

1

𝑗𝜔 𝐘 𝑠 (𝜔)𝚽 𝑝 𝑓 𝑝 (𝜔) , (12)

𝐪(𝜔) =

where 𝚽 𝑝 is a vector with the modal amplitudes at excitation point, 𝑓 𝑝 (𝜔) is the complex amplitude of the force excitation, and

−1 (13)

T ) + 𝐊]

𝐘 𝑠 (𝜔) = 𝑗𝜔[−𝜔 2 𝐌+ 𝑗𝜔(𝐂+ 𝚯 𝑝𝑒 𝐙 𝑝𝑒 (𝜔)𝚯 𝑝𝑒

is a modal mobility matrix. Also, 𝐙 𝑠𝑝𝑒 (𝜔) is a diagonal matrix with the following impedance terms:

𝑍 𝑠𝑗 (𝜔)

1+𝑗𝜔𝑍 𝑠𝑗 (𝜔)𝐶 𝑝𝑒 . (14)

𝑍 𝑝𝑒𝑗 (𝜔) =

where 𝑍 𝑠𝑗 is the j-th shunt impedance, given by Equation 14 in RL-parallel

1

1

𝑗𝜔𝐿 𝑠 . (15)

𝑍 𝑠𝑗 (𝜔) =

𝑅 𝑠 +

As shown in Refs. [28,29], the PSD of the flexural kinetic energy of the plate is given by:

1

1

𝑇 𝑤̇ ∗ (𝑥, 𝑦, 𝜔)𝑤̇ (𝑥, 𝑦, 𝜔)] 𝑑𝐴 𝑝 𝐴 𝑝 +

𝑆 𝐾 (𝑅 𝑠𝑗 , 𝐿 𝑠𝑗 , 𝜔) =

2 ∫ 𝜌 𝑝 ℎ 𝑝 𝑙𝑖𝑚

𝑇→∞ 𝐸[

(16)

∑ 1

1

𝑇 𝑤̇ ∗ (𝑥, 𝑦, 𝜔)𝑤̇ (𝑥, 𝑦, 𝜔)] 𝐴 𝑝𝑒,𝑖 𝑑𝐴 𝑝 5 𝑗=1 ,

2 ∫ 𝜌 𝑝𝑒 ℎ 𝑝𝑒 𝑙𝑖𝑚

𝑇→∞ 𝐸[

where 𝐸[ ] is the expectation operator. Thus, applying Equations (1) and (12) into Equation (16) results into:

1

T 𝐘 H (𝜔)] , (17)

𝑆 𝐾 (𝜔) =

2 Tr[𝐌𝐘(𝜔)𝚽 𝑝 𝑆 𝑓𝑓 (𝜔)𝚽 𝑝

where Tr[ ] is the trace matrix operation, 𝑆 𝑓𝑓 is the PSD of the excitation and ( ) 𝐻 superscript indicates the Hermitian matrix operator.

The PSD of the electric power absorbed by the j -th shunt can be written as [25]:

1

1

∗ (𝜔)𝑣 𝑠𝑗 (𝜔)] , (18)

𝑆 𝑃𝑗 (𝑅 𝑠𝑗 , 𝐿 𝑠𝑗 , 𝜔) = −

𝑅 𝑠𝑗 𝑙𝑖𝑚

𝑇→∞ 𝐸[

𝑇 𝑣 𝑠𝑗

where 𝑅 𝑠𝑗 is the resistance value of the j-th shunt, 𝑣 𝑠𝑗 (𝜔) denotes the complex amplitude of the voltage on the j-th patch and the ( ) ∗ denotes the complex conjugate value. Considering the Fourier Transforms of Eqs. (1), (2), after some mathematical steps, the vector with the shunt voltages of the five patches 𝐯 𝑠 (𝜔) can be derived with the following matrix expression

𝐯 𝑠 (𝜔) = 𝐇(𝜔)𝐘(𝜔)𝚽 𝑝 𝑓 𝑝 (𝜔) , (19)

where

T . (20)

−𝟏 𝚯 𝑝𝑒

𝐇(𝜔) = −𝑗𝜔[𝐈+ 𝑗𝜔𝐂 𝑝𝑒 𝐙 𝑠 (𝜔)]

Therefore, after some mathematical steps, e.g. see ref. [29], the PSD of the electric power absorbed by the j -th shunt can be derived from the following matrix expression:

−1 𝐇(𝜔)𝐘(𝜔)𝚽 𝑝 𝑆 𝑓𝑓 (𝜔)𝚽 𝑝

T 𝐘 H (𝜔)𝐇 H (𝜔)] 𝑗𝑗 , (21)

𝑆 𝑃𝑗 (𝜔) = −[𝐑 𝑠

where 𝐑 𝑠 is a diagonal matrix with the shunt resistance values and [ ] 𝑗𝑗 denotes the j-th term along the diagonal of the square matrix.

2.3. Self-tuning procedure

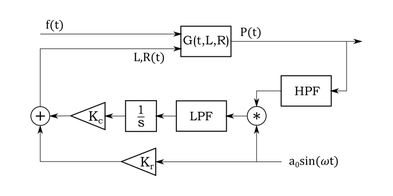
The self-tuning procedure is based on the extremum seeking algorithm, whose functioning principle is illustrated in the block diagram in Figure 2. The extremum seeking is a perturb-and-see algorithm, which relies on a quasi-static ripple signal to modify the desired variable, thus creating a variation on the output. The combination of the output and the ripple creates a feedback control signal that, over time, converges to the optimal value of the variable that maximises the output of the system. As discussed in Ref. [25], the proposed tuning is a two-path procedure, which firstly searches for the optimal inductance value along the path 𝑅 𝑠,𝑖𝑛𝑖 = const and then it switches to search the optimal resistance value along the path 𝐿 𝑠,𝑜𝑝𝑡 = const .

Figure 2: Extremum seeking algorithm block diagram

It is important to underline that the extremum seeking method does not require a model of the system in order to proceed with the optimisation, on the contrary, it relies only on the output of the system to perform the parameter optimisation (maximisation). Thus, the shunted piezoelectric patch unit can update itself to effectively control the flexural response of time-varying hosting structures, i.e., structures exposed to significant temperature variations or to tensioning effects due to time- varying operation conditions. In this case, the electro-mechanical response of the structure, of the piezoelectric patches and the shunts often exhibits quite significant variations. The self-tuning algorithm proposed in this study can effectively track these changes and maximise the control effect in a wide range of operation conditions.

3. SIMULATIONS AND EXPERIMENTAL RESULTS

3.1 Simulation analysis

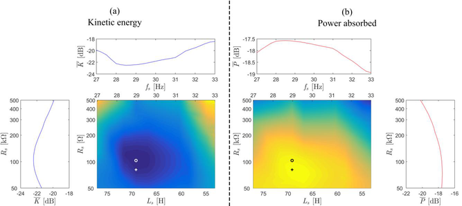
To start with, simulations results are presented for the case where the centre shunted piezoelectric patch is tuned to control the flexural resonant response of the first natural mode of the plate. To this end, Figure 3 shows the simulated maps for the time-averaged flexural kinetic energy 𝐾 ̅ (𝐿 𝑠 , 𝑅 𝑠 ) and time-averaged electric power 𝑃 ̅ 𝑗 (𝐿 𝑠𝑗 , 𝑅 𝑠𝑗 ) absorbed by the shunt connected to the centre patch, with slice cuts at 𝐿 𝑠 = 𝐿 𝑜𝑝𝑡 (lateral plots) and 𝑅 𝑠 = 𝑅 𝑜𝑝𝑡 (top plots). The two maps indicate a coincidence for the maximum and minimum points of the cost functions. This suggests that the evaluation of the power absorbed by the shunt provides an estimate of the flexural kinetic energy of the plate. The shunt power can be easily measured and conveniently employed locally to implement the tuning procedure. A careful examination of the topology of the maps, indicates that the Max{𝑃 ̅ (𝐿 𝑠 )} always results in 𝐿 𝑠 →𝐿 𝑜𝑝𝑡 independently of the value set to 𝑅 𝑠 . This is a fundamental characteristic of the system, which allow the implementation of the two-path strategy mentioned above, where the inductance is tuned first along the path 𝐿 𝑠 = const and then the resistance is tuned along the path 𝑅 𝑠 = const . Moreover, the strategy can be implemented recursively such that the tuning adapts to

£0 io(e,LR PO HPF @-

Figure 3: Simulated maps for 𝐾 ̅ (𝐿 𝑠 , 𝑅 𝑠 ) (a) and 𝑃 ̅ (𝐿 𝑠 , 𝑅 𝑠 ) (b) with slice cuts at 𝐿 𝑠 = 𝐿 𝑜𝑝𝑡 (lateral

plots) and 𝑅 𝑠 = 𝑅 𝑜𝑝𝑡 (top plots) for the first mode

Figure 4: Waterfall plots for 𝑆 𝐾 (a) and 𝑆 𝑃 (b) during the online tuning. The thick black line indicates the initial configuration, the red line indicates the end of the first step ( 𝐿 𝑠,𝑖𝑛𝑖 →𝐿 𝑠,𝑜𝑝𝑡 ) and

the blue line indicates the final convergence of the system ( 𝑅 𝑠,𝑖𝑛𝑖 →𝑅 𝑠,𝑜𝑝𝑡 ) changes in the flexural response of the plate and electro-mechanical response of the piezoelectric patch and shunt circuit.

Figure 4 depict waterfall plots illustrating the time evolution of the PSDs of the time-averaged flexural kinetic energy and time-averaged electric power absorbed by the shunt connected to the centre patch when the extremum seeking tuning algorithm is implemented starting from detuned low resistive and low inductive components of the shunt. In these graphs, each line represents the spectra of system at every 5 seconds during the tuning procedure. These two plots clearly illustrate the formation of the double peak on the first step of the tuning procedure, indicating the convergence of the inductance parameter to its targeted optimal value. Then, they show a smoothening of the curves, indicating the convergence of the resistance parameter to its targeted optimal value that optimally dampens the response of the plate structure.

3.1 Experimental validation

For the experimental verification, the shunt and extremum seeking algorithm were implemented digitally via real time digital signal processing with a dSPACE control board. Initial values were taken in order to set the initial configuration detuned and underdamped. The gains and frequencies of the extremum seeking control were adjusted manually for the fastest convergence.

(b) (@) S (Hz) ® seagag- ° S o's s a s S 8 8 Seageg- °F (a) *y

Figure 5: Measured maps for 𝐾 ̅ (𝐿 𝑠 , 𝑅 𝑠 ) (a) and 𝑃 ̅ (𝐿 𝑠 , 𝑅 𝑠 ) (b) with slice cuts at 𝐿 𝑠 = 𝐿 𝑜𝑝𝑡 (lateral

fa) Kinetic energy

plots) and 𝑅 𝑠 = 𝑅 𝑜𝑝𝑡 (top plots) for the first mode

To start with, Figure 5 shows the measured maps for the time-averaged flexural kinetic energy 𝐾 ̅ (𝐿 𝑠 , 𝑅 𝑠 ) and time-averaged electric power 𝑃 ̅ 𝑗 (𝐿 𝑠𝑗 , 𝑅 𝑠𝑗 ) absorbed by the shunt connected to the centre patch, with slice cuts at 𝐿 𝑠 = 𝐿 𝑜𝑝𝑡 (lateral plots) and 𝑅 𝑠 = 𝑅 𝑜𝑝𝑡 (top plots). The two graphs show quite a good agreement with the simulated maps. The measurement results are slightly uneven. This is the result of the fact that very long measurement sessions were necessary to generate the two maps, which are therefore affected by variations of the mechanical response of the structure as well as variations of the electro-mechanical response of the piezoelectric patches and shunts.

© 6) @) a e822 8 3 (H) °7 tle t[s]

Figure 6: Experimental shunt values for the two-path tuning

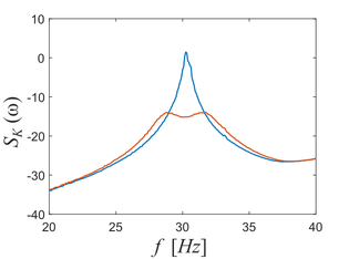
Figure 7: Performance comparison on the 𝑆 𝐾 (𝜔) (a) and the from instantaneous kinetic energy

(b), active electric power (c) between a controlled (red) and non-controlled (blue) system.

10 © Ng 40 40 30 S (Hz) 25

Figure 6 shows the time evolution of the shunt resistance and inductance and the time-evolution of the plate flexural kinetic energy and centre shunt absorbed power when the five shunts are tuned online with the proposed two-paths extremum seeking tuning approach. The kinetic energy and electric power absorption graphs clearly show that when the shunt components are optimally tuned there is a clear reduction of the flexural response as well as a consistent comparison increment of the electric power absorbed by the shunt. The spectrum in Figure 7 shows that the resonant response of the target mode is effectively minimised by about 16dB.

4. CONCLUSIONS

This study has investigated a control unit for flexural vibration control of thin structures, which is formed by a piezoelectric patch connected to a RL-shunt tuned online with an extremum seeking algorithm to maximise the electric power absorbed by the shunt. Both simulation and experimental results have been presented. To start with, the study has shown that the proposed tuning function based on the maximisation of the time-averaged electric power absorbed by the shunt provides the same optimal resistance and inductance of the shunt as for the minimisation of the time-averaged flexural response of the structure expressed in terms of total flexural kinetic energy. Consequently, a two-step tuning approach has been proposed, where the extremum seeking algorithm is implemented to find online the optimal inductance and resistance respectively along constant-resistance and constant-inductance paths. Experimental results have shown that the proposed on-line local tuning of the five piezoelectric patches generates reduction of the resonant responses of the first flexural mode of the order of 16 dB. 5. ACKNOWLEDGEMENTS

The authors would like to acknowledge the DEVISU project which was supported by the Ministero dell’Istruzione, dell’Università e della Ricerca research funding programme PRIN 2017, grant agreement number 22017ZX9X4K006.

6. REFERENCES

1. Mixson, J. S. & Wilby, J. F. "Interior noise", in: Aeroacoustics of Flight Vehicles: Theory and

Practice. Volume 2: Noise Control , ed. Hampton: NASA Reference Publications, 1995. 2. Gardonio, P. Review of active techniques for aerospace vibro-acoustic control, Journal of Aircraft

39 (2) , 206–214, (2002) 3. Thompson, D. J. Railway Noise and Vibration: mechanisms, Modelling and Means of Control .

Amsterdam: Elsevier, 2009. 4. Fahy, F. & Gardonio, P. Sound and structural vibration , Academic Press, Oxford, 2007. 5. Langley, R.S. & Fahy, F.J. “High-frequency structural vibration”, in: Advanced Applications in

Acoustics, Noise and Vibration , CRC Press, London, 2004. 6. Gardonio, P. & Turco, E. Tuning of vibration absorbers and Helmholtz resonators based on modal

density/overlap parameters of distributed mechanical and acoustic systems. Journal of Sound and Vibration , 451 , 32–70 (2019). 7. Thompson D. “Noise Control”, in Fundamentals of Sound and Vibration , Chichester, UK: CRC

Press, p. 213–310 2015. 8. Brennan, M. J. & Ferguson, N. S. “Vibration control”, in Advanced Applications in Acoustics,

Noise and Vibration. Spon Press, 2004. 9. Den Hartog, J. P. Mechanical Vibrations , 4th Edition, McGraw-Hill, New York, 1956. 10. Inman, D. J. Engineering Vibration , Prentice-Hall, New York, pp. 621, 1994. 11. Krenk, S. & Høgsberg, J. Tuned mass absorber on a flexible structure. Journal of Sound and

Vibration , 333(6) , 1577–1595 (2014).

12. Franchek, M. A., Ryan, M. W. & Bernhard, R. J. Adaptive passive vibration control. Journal of

Sound and Vibration, 189(5) , 565-585 (1996). 13. Williams K, Chiu, G & Bernhard R. Adaptive-passive absorbers using shape-memory alloys.

Journal of Sound and Vibration, 249(5) , 835-848 (2002) 14. Weber F, Boston, C. & Maślanka M. An adaptive tuned mass damper based on the emulation of

positive and negative stiffness with an MR damper. Smart materials and structures , 20(1) , 015012 (2010). 15. Kamali, S.H., Moallem, M. & Arzanpour, S. Realization of an Energy-Efficient Adjustable

Mechatronic Spring. IEEE/ASME Transactions on Mechatronics, 23 , pp. 1877–1885 (2018). 16. Gardonio, P., Turco, E., Kras, A., Dal Bo, L. & Casagrande, D. Semi-active vibration control unit

tuned to maximise electric power dissipation. Journal of Sound and Vibration , 499 , 116000 (2021) 17. Wu, S. Y. Piezoelectric shunts with parallel RL circuits for structural damping and vibration

control. Proceedings of the SPIE 2720, pp. 259-269. San Diego, U.S.A., May1996. 18. Moheimani, S. O. R. & Fleming, A. J. Piezoelectric transducers for vibration control and

damping , Springer-Verlag, London, 2006. 19. Hagood, N.W. & von Flotow, A. Damping of structural vibrations with piezoelectric materials

and passive electrical networks. Journal of Sound and Vibration, 146(2) , 243-268 (1991). 20. Thomas, O., Ducarne, J. & Deü, J.-F. Performance of piezoelectric shunts for vibration reduction.

Smart Materials and Structures, 21(1) , (2011). 21. Hollkamp, J. J. & Starchville Jr, T. F. A self-tuning piezoelectric vibration absorber. Journal of

intelligent material systems and structures, 5(4) , 559-566 (1994). 22. Niederberger, D., Fleming, A., Moheimani, S. R. & Morari, M. Adaptive multi-mode resonant

piezoelectric shunt damping. Smart Materials and Structures , 13(5) , 1025 (2004). 23. Hogsberg, J. & Krenk, S. Balanced calibration of resonant shunt circuits for piezoelectric

vibration control. Journal of Intelligent Materials Systems and Structures, 23(17) , 1937-1948 (2012). 24. Gardonio, P., Zientek, M. & Dal Bo, L. Panel with self-tuning shunted piezoelectric patches for

broadband flexural vibration control. Mechanical Systems and Signal Processing , 134 , 106299 (2019). 25. Gardonio, P., Konda Rodrigues G. Dal Bo L. & , Turco E. Extremum seeking online tuning of a

piezoelectric vibration absorber based on the maximisation of the shunt electric power absorption, Mechanical Systems and Signal Processing , 176 , 109171 (2022). 26. Dal Bo, L., Gardonio, P., Casagrande, D.E. & Saggini, S. Smart panel with sweeping and

switching piezoelectric patch vibration absorbers: Experimental results. Mechanical Systems and Signal Processing , 120 , 308-325 (2019) 27. Sodano, H.A., Park, G. & Inman, D.J. An investigation into the performance of macro-fiber

composites for sensing and structural vibration applications. Mechanical Systems and Signal Processing , 18(3) , 683–697 (2004). 28. Gardonio, P. & Casagrande, D. Shunted piezoelectric patch vibration absorber on two-

dimensional thin structures: Tuning considerations. Journal of Sound and Vibration , 395 , 26–47 (2017). 29. Dal Bo, L., He, H., Gardonio, P., Li, Y. & Jiang, J.Z. Design tool for elementary shunts connected

to piezoelectric patches set to control multi-resonant flexural vibrations. Journal of Sound and Vibration, 520 ,1722–1741 (2022). 30. Bendat, J. S. & Piersol, A. G. Random Data Analysis and Measurement Procedures , 4th Edition.

John Wiley & Sons, 2012. 31. Shin, K. & Hammond, J.K. Fundamentals of Signal Processing for Sound and Vibration

Engineers , John Wiley & Sons, Ltd, 2008.