Welcome to the new IOA website! Please reset your password to access your account.

Auralisation of combined mitigation measures in railway pass-by noise

Reto Pieren 1 , Fotis Georgiou Empa Swiss Federal Laboratories for Materials Science and Technology, Überlandstrasse 129, 8600 Dübendorf, Switzerland

Giacomo Squicciarini, David J. Thompson ISVR University of Southampton, Highfield, Southampton SO171BJ, UK

ABSTRACT To reduce noise exposure along railway lines various combinations of noise mitigation measures can be considered. However, predicting and assessing their e ff ects is non-trivial and the potential need for multiple measures is di ffi cult to communicate to stakeholders. Auralisation is a promising tool that can help to support communication and decision-making, and enable psychoacoustic evaluations. This paper presents developments of a physics-based auralisation model for train pass-bys that allows various mitigation measures to be included. The work is conducted within the European research project SILVARSTAR. The proposed model includes contribution from rolling noise, impact noise, traction, auxiliary systems, and aerodynamic noise. It is physically based and allows a direct assessment of pass-by parameters such as speed, roughness, wheel flats and track design. Based on the TWINS model, five structural transfer paths for rolling noise are considered to integrate mitigation measures such as wheel and rail dampers. Shielding by noise barriers is simulated with analytical models. Reflection at di ff erent ground types is considered and can account for track embankments. The results can be coupled to an immersive Virtual Reality environment, by first panning the synthesised sounds to a small virtual speaker array and subsequently dynamic binaural rendering for headphones.

1. INTRODUCTION

Auralisation is the acoustical counterpart to visualisation and allows users to audibly experience situations that do not necessarily exist (yet). The term was introduced by Kleiner et al. [1] and it involves rendering an audible sound field emanating from acoustic sources located within a virtual environment. Auralisation has a long tradition in the planning process of concert halls and opera houses [2]. During the past decade, there has been increasing interest in environmental acoustics applications of auralisation. Auralisation provides much more information than noise levels regarding the acoustics and the quality of the sound environment. It can be used to characterise di ff erent acoustical scenarios using psychoacoustic parameters. It can also be combined with visual information, thereby

1 reto.pieren@empa.ch

a slaty. inter.noise 21-24 AUGUST SCOTTISH EVENT CAMPUS O ¥, ? GLASGOW

USER INPUT

Railway track Railway vehicles Mitigation measures Environment Observer

SILVARSTAR Auralisation tool

SILVARSTAR VR tool

3D model Graphics Animation

Emission Propagation Reception

Mono

Divergence

Rolling noise

Audio integration User interaction

Stereo

Doppler effect

Traction

Ambisonics

Ground reflections

Equipment

Surround

Edge diffraction

Aerodynamic

Calibration Reproduction

Air absorption

Rail singing

OUTPUT: VR EXPERIENCE

OUTPUTS

INTERFACES TO VISUALISATION

Example

for coupling

Audio data for standard

reproduction + calibration

Multichannel audio data

Sound levels

Figure 1: Concept of the SILVARSTAR auralisation and VR simulation.

achieving a more thorough evaluation of a virtual environment using current Virtual Reality (VR) technologies. As a communication tool, auralisation can be used in noise control engineering to provide an audible impression of the e ff ect of a future noise mitigation measure instead of demonstrating the reduction graphically or in terms of decibel values. This will allow the relevant parties involved in future developments (public, decision makers, vehicle customers and designers) to have a full immerse experience of the e ff ect of the mitigation measure and obtain much better insight than sound pressure levels or other acoustic quantities, which are di ffi cult to communicate to an audience without an acoustics-related background. Existing operational railway auralisation models lack the possibility to simulate various combinations of di ff erent mitigation measures [3,4]. This paper presents some first developments that are conducted within the European research project SILVARSTAR. They are based on previous work from the authors, combining expertise in railway noise modelling [5] and acoustic VR. Technical objectives of SILVARSTAR are the development of models for realistic physics-based railway auralisation that allow the inclusion of combined mitigation measures. Intuitively understandable demonstrations of railway noise mitigation will be achieved by coupling the auralisation models to 3D visualisations creating an immersive, interactive VR environment. The concept is illustrated in Figure 1. To achieve this, advances in sound synthesis, propagation filtering, and on sound reproduction are required.

2. SYNTHESIS OF TRAIN PASS-BYS

In most relevant exposure situations, a train has to be regarded as an extended acoustical source. For the horizontal extension this is due to the train length being comparable or greater than the distance between the track and the observer. Vertical source extension typically becomes relevant in cases where a noise barrier provides shielding to rolling noise, while having little impact on sources on top of the train such as HVACs. The chosen auralisation process thus consists of three modules that separately describe sound emission, sound propagation and sound reproduction. Equivalent sources are distributed in a virtual environment. The sources are attributed to a certain location with a certain orientation. A source signal describes the sound pressure as radiated by each source. Auralisation requires a procedure to generate sound samples. Relying on audio recordings for railway auralisation is rather limited with respect to the representation of di ff erent scenarios and for di ff erent applications. Sample-based synthesis may partially help to overcome these limitations. The

ID Type Size Composition Length #Axles Speed range

1 Regional Short 5 coaches 90 m 12 80-200 km / h

2 Regional Long 10 coaches 180 m 24 80-200 km / h

3 Intercity Short 2 locs + 6 coaches 200 m 32 80-200 km / h

4 Intercity Long 4 locs + 12 coaches 400 m 64 80-200 km / h

5 Freight Short 1 loc + 16 wagons 300 m 72 60-100 km / h

6 Freight Long 1 loc + 21 wagons 550 m 110 60-100 km / h

Table 1: Descriptions of virtual test trains and their speed range.

most versatile approach however is to use parametric or physics-based synthesis. These allow various railway scenarios to be reproduced but require calculation models of adequate fidelity. This section briefly introduces the scenarios and the modelling approaches.

2.1. Scenarios A scenario is understood here as a parametric description of an outdoor situation where a single train travels in front of a non-moving observer. The parameters describing the scenario are related to the railway vehicles, the railway track, the environment and the observer. The mitigation measures that are currently explicitly covered by the model are

1. Rail grinding 2. Composite brake blocks on freight wagons 3. Avoidance of wheel flats 4. Wheel dampers 5. Rail dampers 6. Rail shields 7. Low height barrier 8. Noise barrier 9. Secondary sources attenuation.

The listed mitigation measures can be combined apart from 5 + 6 and 7 + 8 as these are not used together in real situations. Regarding railway vehicles, Table 1 introduces six virtual test trains. There are three di ff erent train types consisting of a regional, an intercity and a freight train. Each train type is implemented in two di ff erent lengths. The total lengths, numbers of axles and the compositions were chosen based on statistical analysis of a large datasets of international train pass-bys operating on the Swiss network. In the simulations, the trains operate at constant speed v . Acceleration phases or standstill are not supported. The track can be specified in terms of track type (slab or ballast), sleeper type (concrete monoblock or biblock) and sti ff ness of the rail pad (hard, medium, soft).

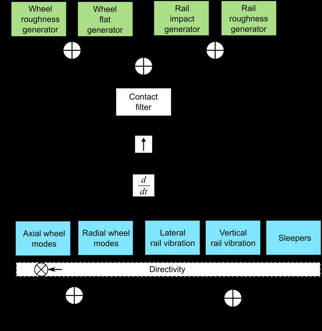
2.2. Rolling noise synthesis The flow chart in Figure 2 illustrates the synthesis of rolling noise source signals. Rolling noise is caused by the roughness on the wheel-rail surfaces which impose a relative displacement at the contact point [5]. The finite size of the contact patch introduces a spatial filtering e ff ect. The roughness extends over the rail surface and around the wheel circumference and is transformed into the time domain using the speed v . The wheel / rail roughness and possible discontinuities on them, such as rail joints or wheel flats, are generated following an earlier approach for rolling noise synthesis as outlined in [3]. Separate transfer path filters are created for radial wheel vibration, axial wheel vibration, lateral rail vibration, vertical rail vibration and the sleepers. These are calculated using the TWINS

Figure 2: Flow chart of the physics-based rolling noise synthesis model to create artificial source signals of a single wheelset pass-by.

model where the track is modelled analytically as a Timoshenko beam over a continuous or discrete support and the wheel is included by means of its modal properties obtained with finite element calculations [6]. To design the wheel transfer path filters, idealised rolling damping [5] curves are used that were derived from wheel vibration measurements and TWINS simulations. Finally, the sound pressure signals of the di ff erent contributions are modulated by directivity functions to account for their free field source directivity and possible shielding by the vehicle body. The resulting source signals are used as inputs into the propagation filtering. Because rolling noise is the dominant source in many situations, seven measures from the list above relate fully or primarily to rolling noise. Measures 1-3 concern the roughness excitation of the wheel / track system. They are included in the sound synthesis model by modifying the roughness generator at the start of the auralisation process. Rail and wheel dampers (Measures 4 and 5) modify the vibrational behaviour of the wheel / track system. These are accounted for by adjusting the track decay rates [7] or by altering the structural damping ratios of the wheel [8] in the TWINS simulations. The rail shields (Measure 6) are introduced as a spectral insertion loss applied to the rail components [9].

2.3. Synthesis of other sources Source signals for traction, equipment and aerodynamic noise are generated by subtractive synthesis, with the exception of specific tonal components. The basis are sound powers in 1 / 3 octave bands and corresponding source directivities. To interpolate between di ff erent vehicle speeds v , the sound power level L W in dB of source i and frequency band j is modelled as

! . (1)

v

L W , i , j ( v ) = L W , i , j , v 0 + β i , j log 10

v 0

with the sound power L W , i , j , v 0 at reference speed v 0 , and the speed coe ffi cient β . Rail singing was earlier found to be relevant for auralisation [4]. It is observable around 1.2 kHz

Wheel Wheel Rail Rail roughness flat impact roughness generator generator generator generator Contact filter | Axial wheel Radial wheel Lateral Vertical ve . er : Sleepers modes modes rail vibration rail vibration P Directivity

Figure 3: Vertical cross section of an example idealized propagation geometry for an HVAC source (star symbol) on top of a train and four propagation paths (solid lines) to the observer location (circle). Sound is di ff racted at the edge of the low height barrier (red) and reflected at the ground (green). The magenta line shows the combined di ff racted-ground reflected path.

and related to highly propagating waves in the rail. Due to its large horizontal source extension, it is modelled as a coherent time-varying line source. The rail singing source signal is synthesized by narrowband noise which is slowly modulated in amplitude in accordance with the low track decay rate.

2.4. Propagation filtering Sound propagation simulation is performed in vertical cross-sections. The propagation e ff ects from source to receiver are applied to each source signal individually. This is realised by processing the source signals with a set of digital time domain filters. Due to source motion, all propagation e ff ects change over time which means that time-variant filters are used. The model considers Doppler e ff ects, propagation delay, geometrical spreading, ground reflections, edge di ff raction and air absorption. Standard noise barriers or low height barriers (Measures 7 + 8 from the above list) are simulated by modelling the sound di ff racted by the barrier top, and the inherent changes to the ground e ff ect. The ground e ff ect is also a ff ected by a possible track embankment, the observer location and the ground properties. In the absence of a barrier, the embankment edge may also shield low height sources such as the rail. Figure 3 illustrates the four propagation paths considered. These paths are used to model the sound pressure p at the observer location at time t caused by source i . The total sound pressure is the sum of the corresponding four partial sound pressures for direct, reflected, di ff racted and di ff racted-reflected sound:

p i , tot ( t ) = p i , dir ( t ) + p i , refl ( t ) + p i , di ff ( t ) + p i , di ff/ refl ( t ) . (2)

If there is no line of sight between source and observer, p i , dir = 0, and analogously for the ground reflected sound. Each term in Eq. 2 is computed with its individual time-dependent Doppler e ff ect, propagation delay and geometrical spreading. For the ground reflected sound, spherical wave reflection at a finite impedance plane is assumed. The complex frequency dependent ground impedance is calculated as a function of the ground type using Miki’s model [10]. Single-edge di ff raction is modelled based on Pierce’s analytical frequency domain expression [11]. To simulate air attenuation, spectral air absorption coe ffi cients are calculated with ISO 9613-1 [12] assuming a homogeneous atmosphere. Reflections and di ff raction from objects, such as buildings, barriers or walls, the ballast e ff ect, scattering, wind and turbulence e ff ects are neglected.

Source 10

(a) (b)

Figure 4: Measured and simulated sound pressure levels of an electrical multiple unit (EMU) train passing by with 78 km / h at the measurement position ’A’ according to ISO 3095 [14]. All levels are shifted by an arbitrary value X for confidentiality reasons. (a) A-weighted FAST-time weighted level time histories, (b) 1 / 3 octave band spectra of sound exposure level.

2.5. Reproduction rendering To support di ff erent reproduction systems, di ff erent rendering strategies and output formats are used. The sum of all observer sound pressure signals is useful for monophonic playback and to compute acoustical or psychoacoustic parameters. For two-channel loudspeaker playback, a stereophonic ORTF rendering is done [13]. First Order Ambisonics (FOA) is a compact scene-based audio format that can be used for web-based video platforms like YouTube. For interfacing with the VR environment, a tailored intermediate audio format has been developed. For compactness and simplicity, a channel-based format is used where all observer sounds are panned to a 2D array of virtual speakers. The virtual speakers are located on a tilted semi-circle facing the track. This array is recreated in the VR environment where binaural rendering for headphones is achieved through dynamic HRTF filtering.

Lge =X (4B) Weasirement — synthesis — syn: Rol Whee! — yn: Roll Track — syn Equip Sy: Aero — syn: Singing Time (s)

3. RESULTS AND COMPARISON TO MEASUREMENTS

As a means of model verification and validation, comparisons to pass-by measurements are made. During the auralisation model development, first comparisons to vehicle certification pass-by measurements according to ISO 3095 [14] without mitigation measures are performed. As an example Figure 4 compares sound pressure levels of a measurement (black curves) to the corresponding synthesis (magenta curves). A very good agreement of the overall temporal and spectral behaviour can be observed. The partial source contributions of the synthesis are also shown. They indicate that the rolling noise contribution from the track (green curves) is mainly dominating the A-weighted level and the spectrum above 500 Hz. At lower frequencies, traction and equipment noise (blue curve) dominate the overall spectrum. Two seconds before and after the pass-by rail singing (orange curve) is dominant. Listening to the partially summed sounds revealed that also the wheel contributions are clearly relevant as these are dominant in the higher frequency range. These observations point towards the importance of considering all the di ff erent sources in auralisation. Figure 5 shows results from auralised train pass-by scenarios with di ff erent mitigation measures. In all scenarios, an electrical multiple unit (EMU) train is operating at 80 km / h on a ballasted track within a rural environment. The observer is located at 12 m distance to the track at 5 m above ground. As mitigation measures, a noise barrier of 2 m height above rail, smooth rail roughness and a 5 dB

=X (dB) 60 Measurement — synthesis — syn: Rol Whee! — yn: Roll Track — syn Equip Syn: Aero — syn: Singing ~ 6 125 250 500 tk 1/3 octave band (Hz) 2k ak

(a) (b)

Figure 5: Sound levels of auralised scenarios that are without measures (black curves), with a 2 m noise barrier (red curves), and three combined mitigation measures (blue curves). The combined measures consist of 2 m barrier, smooth rail roughness and attenuated secondary sources. (a) A- weighted FAST-time weighted level time histories, (b) 1 / 3 octave band spectra of sound exposure level.

Lag (68) 45 Time (s)

Figure 6: Example 3D visualisations a freight train on di ff erent track types with mitigation measures rail shields, low height barriers and standard noise barriers.

attenuation of the secondary sources are used. The selected mitigation measures achieve broadband level reductions. They a ff ect the time structure and the frequency content of sound pressure at the observer (see Figure 5).

L, (48) 90 20 75 70 60 50 45 40 250 500 tk 1/3 octave band (Hz) 2k

4. IMMERSIVE VIRTUAL REALITY ENVIRONMENT

To create immersive audio-visual experiences, the auralisations were coupled to 3D visualisations of outdoor train pass-by scenes as illustrated in Figure 6. An operational VR system was set up that will be used as a demonstrator. The VR system allows for user interactions like head rotation, resetting the train location, and immediate switching between scenarios. The user can for instance toggle on and o ff a mitigation measure, or a series of combined measures, or switch between di ff erent measures. These immediate changes during the virtual train pass-by allow for direct AB comparisons. The VR system consists of hardware and software. The auralisations are reproduced by dynamic binaural rendering for headphones using the intermediate audio format. The open-back circumaural headphones of type Sennheiser HD650 were equalised and calibrated using measurements with a KEMAR head and torso simulator. The 3D visualisations are displayed with a head-mounted

display of type Oculus Quest 2 allowing for stereoscopic panoramic view and head tracking. The scenario switching is achieved through hand-held motion controllers. The user initiates changes by pushing a virtual button in the scene by hand, or by pressing physical buttons on the controller. The VR application was developed in collaboration with the Swiss company Bandara VR using the commercial game engine Unity. First impressions of the prototype system including binaural sound are available on the web-based video sharing platform YouTube here . Similarly as demonstrated here, the auralisations can be coupled to other existing or future 3D visualisation systems to create immersive audio-visual VR environments.

5. CONCLUSIONS

A new VR simulation framework is introduced that allows for demonstrating combined mitigation measures in railway pass-by noise. The physics-based auralisation model will be validated against field measurements. The developed VR tools will be released as software as an output of the SILVARSTAR project. These tools may help the railway sector to support communication and decision-making, and enable psychoacoustic evaluations of di ff erent railway noise mitigation strategies.

ACKNOWLEDGEMENTS

The work presented in this paper has received funding from the Europe’s Rail Joint Undertaking under the European Union’s Horizon 2020 research and innovation programme (grant agreement no. 101015442). The contents of this publication only reflect the authors’ views; the Joint Undertaking is not responsible for any use that may be made of the information contained in the paper.

REFERENCES

[1] M. Kleiner, B.-I. Dalenbäck, and P. Svensson. Auralization-an overview. Journal of the Audio Engineering Society , 41(11):861–875, 1993. [2] M. Vorländer. Auralization: Fundamentals of acoustics, modelling, simulation, algorithms and acoustic virtual reality . Springer, Switzerland, 2 edition, 2020. [3] R. Pieren, K. Heutschi, J. M. Wunderli, M. Snellen, and D. G. Simons. Auralization of railway noise: Emission synthesis of rolling and impact noise. Applied Acoustics , 127:34–45, 2017. [4] R. Pieren, D. Lauper, and K. Heutschi. Demonstrator for rail vehicle pass-by events. In Proceedings of Euronoise 2018 , pages pp. 1409–1414, 2018. [5] David Thompson. Railway Noise and Vibration . Elsevier, Oxford, 2009. [6] D. J. Thompson, P. Fodiman, and H. Mahé. Experimental validation of the twins prediction program for rolling noise, part 2: Results. Journal of Sound and Vibration , 193(1):137–147, 1996. [7] G. Squicciarini, M.G.R. Toward, and D.J. Thompson. Experimental procedures for testing the performance of rail dampers. Journal of Sound and Vibration , 359:21–39, 2015. [8] B. Betgen, P. Bouvet, G. Squicciarini, D.J. Thompson, and C.J.C. Jones. Estimating the performance of wheel dampers using laboratory methods and a prediction tool. In J.C.O. Nielsen, D. Anderson, P.-E. Gautier, M. Iida, J.T. Nelson, D. Thompson, T. Tielkes, D.A. Towers, and P. de Vos, editors, Noise and Vibration Mitigation for Rail Transportation Systems . Springer, Berlin, 2015. [9] X. Zhang, D. Thompson, J. Ryue, H. Jeong, G. Squicciarini, and M. Stangl. The sound radiation of a railway rail fitted with acoustic shielding. In Proceedings of the 25th International Congress on Sound and Vibration (ICSV25) , 2018.

[10] Y. Miki. Acoustical properties of porous materials. modifications of delany-bazley models. Journal of the Acoustical Society of Japan (E) , 11(1):19–24, 1990. [11] Allan D. Pierce. Di ff raction of sound around corners and over wide barriers. The Journal of the Acoustical Society of America , 55(5):941–955, 1974. [12] International Organization of Standardization. ISO 9613-1: Acoustics – Attenuation of sound during propagation outdoors - Part 1: Calculation of the absorption of sound by the atmosphere, 1993. [13] R. Pieren, T. Bütler, and K. Heutschi. Auralization of accelerating passenger cars using spectral modeling synthesis. Applied Sciences , 6(5):1–27, 2016. [14] International Organization of Standardization. ISO 3095: Acoustics - Railway applications - Measurement of noise emitted by railbound vehicles, 2013.